新浪科技

化工板块人气走高,基金经理越涨越买,或面临超限风险

红星新闻

关注

红星资本局5月8日消息,近期化工板块涨幅居前。截至今日收盘,近三日以来,联合化学(301209.SZ)大涨近70%,七彩化学(300758.SZ)涨近60%,建新股份(300107.SZ)、百川股份(002455.SZ)等个股涨超30%。

红星资本局注意到,截至今年一季度末,化工龙头万华化学(600309.SH)获多位知名基金经理几乎顶格持仓,持有该股市值占基金资产净值接近10%。有基金行业人士向红星资本局表示,公募行业有“双十”限制,若个股股价涨幅过快,基金可能会被动超限。

化工板块人气走高

公募基金已提前布局

具体来看,4月以来,鲁北化工(600727.SH)涨近60%,七彩化学涨近100%;5月6日,联合化学、正丹股份(300641.SZ)、宝丽迪(300905.SZ)、川恒股份(002895.SZ)等20余只个股涨停;5月8日,百川股份、百合花(603823.SH)、蓝丰生化(002513.SZ)、湖北宜化(000422.SZ)等涨停。

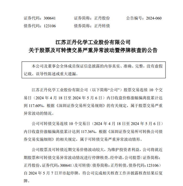
其中,截至5月6日收盘,正丹股份报23.88元/股,股价创历史新高,此前该股长期低于10元。若自2月7日的历史低价算起,至5月6日,正丹股份股价已大涨700%。因公司股票及可转债严重异常波动,正丹股份自5月7日起停牌核查。

化工板块人气走高,业绩支撑是重要因素之一。鲁北化工一季度实现营收15.38亿元,同比增长39.08%,净利润5054.14万元,同比大增3131.39%;正丹股份一季度实现营收5.18亿元,净利润5899万元,分别同比增长28.80%、412.94%;七彩化学一季度实现营收3.23亿元,净利润2159万元,分别同比增长22.37%、245.86%。

龙头股万华化学、龙佰集团(002601.SZ)、华鲁恒升(600426.SH)等也均公告业绩上涨,并且进行高分红,成为近期资金青睐标的。

众多化工品价格上涨也是该板块走强的催化因素。国海证券指出,自2024年一季度以来,包括制冷剂、TMA、粘胶长丝、硝基氯苯、麦芽酚、维生素、MMA等化工品种,价格相较成本均实现超额增长。

随着多个化工股持续上涨,提前布局该板块的多只基金跑赢基准。Wind数据显示,姜诚管理的中泰星元价值、中泰玉衡价值,一季度分别增持华鲁恒升204.80万股、76.44万股,年内收益分别为14.07%、12.59%;今年1月刚成立的新基金南华丰元量化,目前总收益超过10%,该基金在建仓期就买进了同德化工(002360.SZ)、鲁北化工等化工原料股。

基金经理越涨越买

个股涨幅过快或导致被动超限

红星资本局注意到,万华化学是被公募基金重仓最多的化工股。截至5月8日,该股年内涨幅超20%。Wind数据显示,截至今年一季度末,84家基金公司旗下共323只基金持有该股,持股总量15950.18万股,对比上个报告期被整体加仓1414.42万股。

重仓该股的多只基金由知名基金经理管理,不少基金经理几乎是顶格持仓,持有该股市值占基金资产净值接近10%。

截至一季度末,陈一峰管理的安信价值精选持有万华化学196.72万股,持股市值仅次于宁德时代(300750.SZ),占净值比高达9.85%;周蔚文管理的中欧新趋势、中欧精选,持股市值占净值比分别为9.34%、9.29%,这两只基金年内收益分别为8.40%、8.95%,同类排名靠前;程琨管理的广发核心精选、广发逆向策略,持有该股市值占净值比分别为9.23%、9.22%,这两只基金年内收益分别为10.70%、7.49%。

值得一提的是,随着万华化学股价大涨,基金经理们越涨越买。以周蔚文管理的中欧新趋势、中欧精选为例,与2023年四季度末相比,分别增持了241.21万股、139.90万股,中欧新趋势的第一大重仓股宝座由牧原股份(002714.SZ)让位于万华化学。

按照证监会《公开募集证券投资基金运作管理办法》规定,一只基金持有一家公司发行的证券,其市值不得超过基金资产净值的10%;同一基金管理人管理的全部基金持有一家公司发行的证券,不得超过该证券的10%。

对此,有基金行业人士向红星资本局表示,在公募行业的“双十”限制下,基金经理会避免触碰比例红线,但若出现个股涨幅过快,基金可能会被动超限。

红星资本局了解到,若部分基金高配某些股票,随后受到股价波动、基金赎回等因素影响,则可能导致基金违反“单一股票持仓市值占基金净值比不得超过10%”的规定。按照前述管理办法规定,“双十”限制设置有10个交易日的调整时间。

红星新闻记者 蒋紫雯

编辑 邓凌瑶

加载中...