新浪科技

​中国商业航天10问丨创业邦发布《2024商业航天与卫星互联网行业投资分析报告》

创业邦

关注

来源:创业邦

过去一年,全球商业航天竞争更为激烈,SpaceX星舰实现第三次发射升空,美国在2023年部署的航天器达到2248个,我国为221个。面对这场影响未来战略格局的科技竞争,正视差距,奋力赶超,已刻不容缓。为共同探讨中国商业航天的未来发展,创业邦研究中心重磅发布《2024商业航天与卫星互联网行业投资分析报告》,以下为报告摘录的10个关键问题的思考。

1.当前世界大国竞相争抢的太空资源是什么?

卫星频轨资源!由于低空领域有限,只能容纳约6万颗卫星,据不完全统计,国外已经公布的低轨通信卫星方案中,卫星总数约58118颗。卫星频率和轨道资源需根据国际电信联盟(ITU)的《无线电规则》按“先登先占”的原则协调分配。目前C波段和Ku波段资源几乎耗尽,Ka波段竞争日趋激烈。

2.在这场卫星频轨资源的争夺中,我国与领先国家的差距多大?

亟需追赶!美国在轨卫星数量遥遥领先。根据UCS卫星数据库显示,截至2023年5月1日,美国在轨卫星5184颗,占全球69%,中国在轨卫星628颗,约美国的九分之一,争夺地球轨道的控制权刻不容缓。目前,全球在轨运营低轨卫星共8248颗,其中Starlink(星链)在轨运营数量5680颗(截至2024年3月26日统计),占全球卫星总量的68%。

3.面对差距,我国目前采取了什么行动奋力追赶?

积极推进卫星互联网星座计划。在工信部、发改委等国家机构的支持下,我国积极入局卫星互联网,星网、G60星链等低轨星座均已完成试验星发射,已拉开建设大幕。据ITU网站公示的频率资源申报的资料,截至2023年9月11日,我国申报的大型低轨星座申报数量累计超8万颗,将为行业创造重要机遇。

4.在卫星互联网产业链中,什么环节在未来更具有经济价值?

卫星制造和卫星发射首先受益。虽然当前卫星制造和发射服务正在起步阶段,但根据我国2023-2025年卫星部署计划测算,我国卫星制造市场需求预计超过2300颗,到2025年卫星互联网行业总体规模有望达到15000亿元。卫星组网后,按照卫星5年寿命进行补星,每年维护费用约为卫星组网费用的20%,地面设备、卫星服务领域的公司将逐步受益。

5.我国商业火箭公司未来技术创新将向哪些方向集中发力?

发动机、火箭垂直可回收技术。火箭发射成本可占卫星建设成本的30-50%,发动机成本占据火箭整体成本的50%,我国正在开展200吨液氧甲烷发动机技术攻关。火箭回收并复用技术可节省发射成本80%左右,猎鹰9号一级已实现19次复用,我国新型可重复使用的运载火箭预计将在2025年后开始承担更大规模的组网发射任务。

6.近三年,中国投资机构的钱都投到了中国商业航天的哪些领域?

卫星应用、卫星制造、火箭制造热度最高。2021年-2024Q1融资事件数量上,卫星应用、卫星制造、火箭制造位列前3名,均在60个以上;披露融资总额上,火箭制造、卫星制造、卫星运营位列前3名,均在75亿元以上。

7.我国商业航天重点企业正通过并购积极布局哪些重点赛道?

卫星应用。在2021年-2024Q1,国内有14家商业航天企业发生并购事件,披露总金额30.99亿元人民币。2023年发生10次并购事件,赛道集中在卫星应用领域的遥感应用和导航应用。

8.当前,我国商业航天哪些赛道孕育的独角兽居多?

火箭设计总装、卫星设计总装。目前商业航天领域有10家独角兽,集中在火箭设计总装(6家)、卫星设计总装(2家)赛道。

9.我国各城市商业航天的产业布局呈现怎样特点?

重点城市竞合发展。北京、深圳、上海、西安、成都商业航天企业数量位列全国前5。

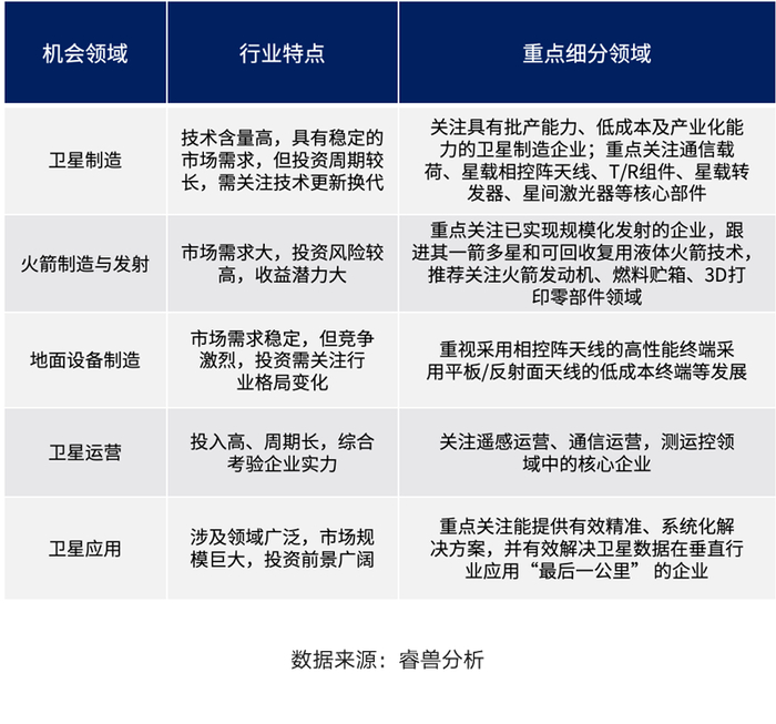
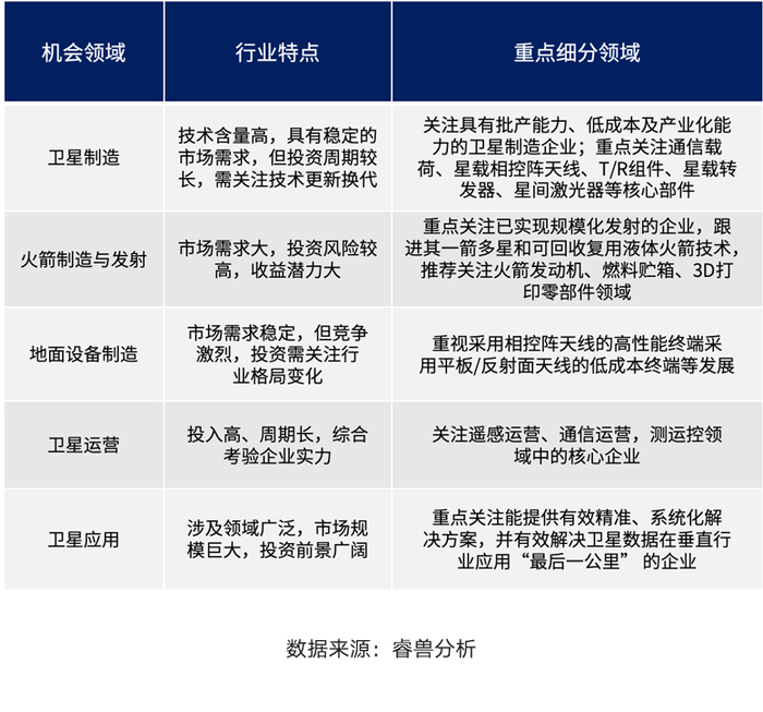
10.我国商业航天领域未来的投资机会在哪?

卫星制造、火箭制造与发射、地面设备制造、卫星运营、卫星应用。

以上内容摘自创业邦2024商业航天与卫星互联网行业投资分析报告,更多详细内容及数据分析,请登录睿兽分析获取完整版报告

加载中...