新浪科技

碰瓷小米,智己汽车24小时实现“三连跪” | 次世代车研所

新浪科技

关注

文 丨 新浪科技 周文猛

智己汽车意识到,小米可能是不好惹的。

在小米汽车发布“最后一次敦促智己立即正式道歉”后,短短24个小时内,智己汽车开始“疯狂”道歉。

截至目前,智己汽车和联席CEO刘涛,已经就此事道歉三次,并强调主观上不存在抹黑意图。

新浪科技发现,刘涛可能是公开场合道歉最多的汽车“一把手”。

今年1月,大量智己汽车车主反馈称遇到了车机故障,刘涛在微博中解释原因后称“深表歉意”。

去年10月,App后台服务器宕机,刘涛称“万分抱歉”。

更早之前,刘涛因为公司发布视频中自己在高速试驾智己L7违停、变道不打转向灯、实线变道、连续变道及超速等违章行为,受到行政处罚,同时也向公众进行过道歉。

刘涛的诚恳,未能带动智己汽车的销量。此前,刘涛曾表示2024年智己汽车目标销量12万-13万辆。但今年Q1季度,智己汽车累计销量仅为10001辆。分析认为,按照此销量估算,智己汽车可能达不到年度目标的一半。

“碰瓷”小米后,三次道歉

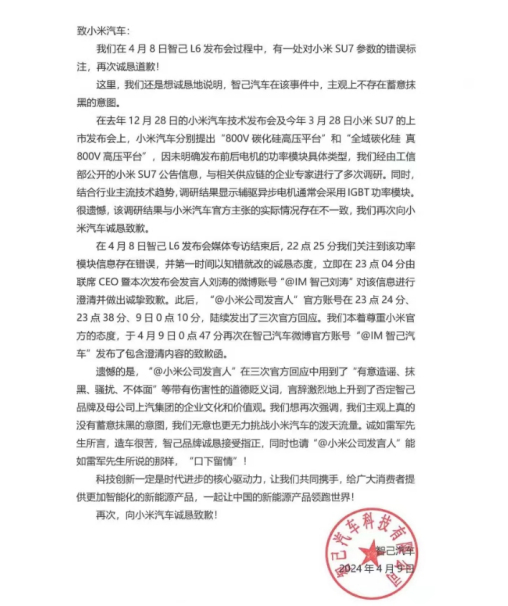
事件经过并不复杂。4月8日晚间,智己汽车发布新车L6,其在发布会中直接拉出了小米SU7 Max版本全面对标,并在介绍中误标小米汽车参数,称“小米汽车电机采用前IGBT后碳化硅模块的电驱,而智己L6则采用了前后双碳化硅电驱”。

但很快,智己汽车遭到小米汽车的强力回击。4月8日晚到9日凌晨,小米公司发言人连发三条微博敦促智己汽车道歉。

在小米汽车发言人看来,智己公司作为上汽集团旗下控股子公司,竟会出现如此谬误的错误,要么是其“专业能力缺失”,要么是“有意造谣抹黑”。这一做法和上汽集团声誉无法匹配,公司作为同行无法理解。

或许是迫于压力,截至目前,智己汽车和刘涛已三次公开道歉。强调“对标近期同级流量热议的小米SU7产品力介绍过程中,由于团队内容审核疏漏,造成一处关键参数的错误标注。”

然而,在最后一次致歉中,智己汽车还直言“小米公司发言人”在三次官方回应中用到了“有意造谣、抹黑、骚扰、不体面”等带有伤害性的道德贬义词,“请小米公司发言人能如雷军先生所说的那样‘口下留情’!”

智己汽车这一连串的操作,不仅让消费者们看得一头雾水,也让业界深受震撼。

一把手“善于”道歉

事实上,这不是刘涛首次向公众道歉。今年1月3日,刘涛刚因为智己汽车车机大面积故障问题进行过一次公开道歉。

今年初,大量智己汽车车主反馈称遇到了车机故障,出现的问题包括:车速、档位不显示;无转向声音、无雷达提醒且流媒体后视镜也出现了无法正常工作的情况。这一系列问题导致车辆驾驶中存在安全隐患。

据智己汽车相关软件负责人表示,此次事件是“一个非常幼稚的软件Bug”导致的,“原因是在 IMOS 中集成了 PDC(倒车雷达)提示音的渲染算法中卡了一个时间戳的bug。”

彼时,对于这一问题,刘涛便曾公开道歉称,“对于近期部分车辆出现的屏显信息和倒车提示音缺失的问题,给大家带来的不便和麻烦,谨代表智己汽车向用户们深表歉意。”

而在此之前,2022年12月5日,刘涛也曾因为公司发布视频中自己在高速试驾智己L7违停、变道不打转向灯、实线变道、连续变道及超速等违章行为,受到行政处罚,同时也向公众进行过一次道歉。

当然,刘涛也有不道歉的时候。据新浪科技此前报道,早在智己汽车发布首款车型智己L7时,刘涛曾在发布会上公布了一项“天使轮车主”权益:车辆完成交付后,只要车主每年正常行驶超过5000公里,所产生的数据权益可以用于选择兑换下一代激光雷达融合支架系统,或在正常行驶三年,后去升级一块不低于120度电的高阶能量电池。

但随后,公司因不知名原因变动该项政策,导致第一批购买车辆的用户权益变动,452名车主因此走上集体维权的道路,但作为曾经许下承诺的公司领导人,刘涛至今未对此事进行过公开回应。

恐难达成年销量目标

在经历了2023年从年头打到年尾的“价格战”后,进入2024年,国内汽车行业“卷”的程度,并没有丝毫减弱。

一方面,降价依然是各大汽车厂商惯用的促销手段。据此前业内统计,仅2024年2-3月,便有比亚迪、问界、零跑、小鹏、东风、长城、奇瑞、广汽、上汽大众等约30家车企加入此轮价格战,通过直接降价、赠送权益、保值回购等方式进行获客。

另一方面,华为系智能车企销量的快速提升,以及小米汽车等新造车势力的加入,也正抢占市场份额,加剧行业内卷。

在汽车行业资深分析师梅松林看来,“汽车市场的决战已经开始,淘汰赛正在上演,有技术、有根基、产品有特色、品牌被市场认可的企业最终才能活下来。”

只不过对于智己汽车而言,作为由上汽集团、张江高科阿里巴巴联手打造的高端纯电品牌,含着“金汤勺”出生的它,似乎并未在这场竞争中“卷”出理想的结果。

据刘涛此前采访中透露,2024智己汽车目标销量12万-13万辆,智己达成目标所需月均销量为1万-1.08万辆,所需全年同比增长为 213.32%—239.43%。不过,据上汽集团最新公布的2024年3月整车销售数据,截至今年3月31日,智己汽车1-3月累计销量10001辆,一季度累计销量仅为刘涛此前公布销量目标的1/12,年度目标完成度较低。

在汽车行业竞争加剧的当下,车辆问题不断,新车发布事故不断的智己汽车,处境堪忧。

加载中...