新浪科技

【银行合规】邮储银行:2024年前2月吃下42张罚单

A股伪解释

关注

2024年03月14日 10:39:52

金融监管部门公开通报的处罚信息显示,2024年前2月(以处罚公告日计,下同)涉及邮储银行及其分支机构或员工(含前员工)的重要罚单有42张,涉及罚没金额合计1507.4万元。

数据显示,2024年1-2月,邮储银行共计收到42张罚单,其中,仅涉及机构处罚的罚单为19张,仅涉及相关工作人员(含前员工)的罚单为20张,另有3张罚单包含机构及个人处罚。

从被罚没金额来看,2024年1-2月,涉及邮储银行的22张机构罚单中,邮储银行及其分支机构累计被罚没1454.7万元;涉及邮储银行的23张个人罚单中,其相关工作人员(含前员工)合计被罚没52.7万元。

从开出罚单的金融监管机构来看,有37张罚单来自国家金融监管总局及其派出机构,其余5张来自中国人民银行及其派出机构。

 因信贷相关违规及未履行客户身份识别义务收3张大额罚单 

从具体罚单来看,2024年1-2月,邮储银行涉及机构处罚的22张罚单中(包含3张机构及个人罚单),有一张超600万元的大额罚单。除此之外,还有两张超过100万元的大额罚单。被罚金额在30(含)万元至80(含)万元之间的罚单共计12张。   

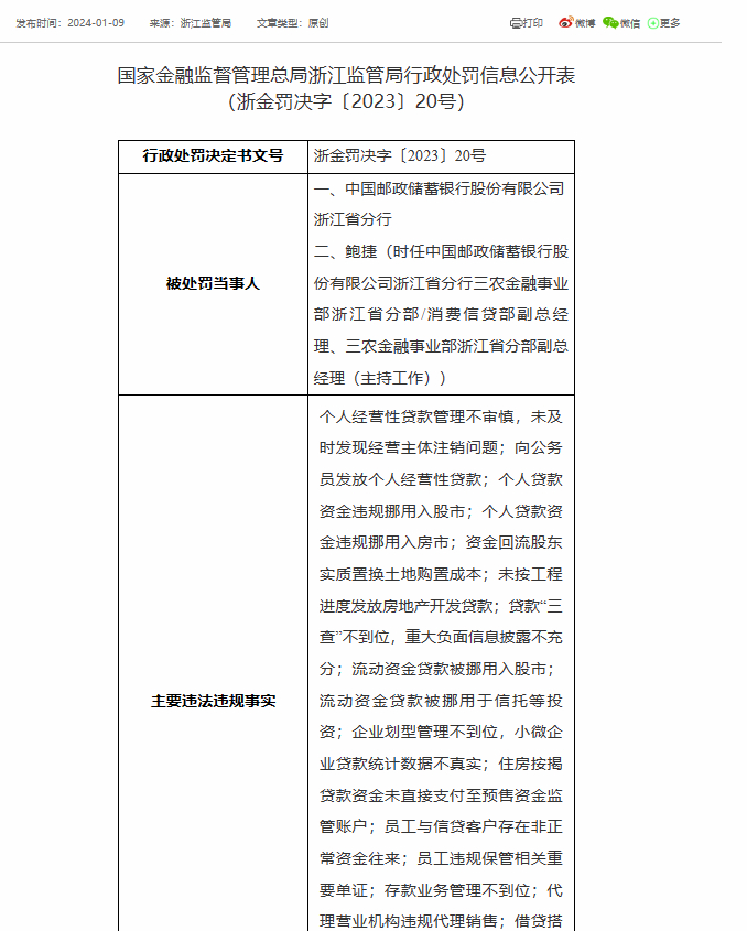
2024年1月9日,邮储银行浙江省分行因“个人经营性贷款管理不审慎,未及时发现经营主体注销问题;向公务员发放个人经营性贷款;个人贷款资金违规挪用入股市;个人贷款资金违规挪用入房市;资金回流股东实质置换土地购置成本;未按工程进度发放房地产开发贷款;贷款“三查”不到位,重大负面信息披露不充分;流动资金贷款被挪用入股市;流动资金贷款被挪用于信托等投资;企业划型管理不到位,小微企业贷款统计数据不真实;住房按揭贷款资金未直接支付至预售资金监管账户等违法违规行为”,被国家金融监督管理总局浙江监管局处以罚款645万元。   

同时,时任中国邮政储蓄银行股份有限公司浙江省分行三农金融事业部浙江省分部/消费信贷部副总经理、三农金融事业部浙江省分部副总经理(主持工作)鲍捷,被处以警告。

2024年1月8日,中国邮政储蓄银行股份有限公司扬州市分行被国家金融监督管理总局扬州监管分局处以罚款110万元,主要违法违规事实为:“违规向企业转嫁经营成本;员工行为管理不到位;票据贴现业务贸易背景不真实;贷款资金用途管控不到位”。

1月19日,中国邮政储蓄银行股份有限公司南通市分行,因未按规定履行客户身份识别义务,被中国人民银行江苏省分行处以罚款107万元。   

同时,时任中国邮政储蓄银行股份有限公司南通市分行法律与合规部总经理孙某,及时任中国邮政储蓄银行股份有限公司南通市分行法律与合规部总经理杨某元因对上述违法行为负有责任,分别被罚款1万元及2.5万元。

注:金融监管部门包括国家金融监管总局及其派出机构、央行及其派出机构,以及交易所、相关行业协会等。

免责声明:本文仅供信息分享,不构成对任何人的任何投资建议。

版权声明:本作品版权归面包财经所有,未经授权不得转载、摘编或利用其它方式使用本作品。

加载中...