新浪科技

长江财险审计责任人王芳曾管理风控 支公司员工私刻公章诈骗857万

运营商财经网

关注

运营商财经网 丁清彦/文

据长江财险最新发布的2023第四季度偿付能力报告,公司2023年实现保险业务收入9.54亿元,但另一方面净利亏损1.48亿元。自2016年开始,长江财险到目前已净利累亏超11亿元。公司现任审计责任人为王芳,运营商财经试图揭秘其过往经历。

1970年出生的王芳今年54岁,是湖北襄阳人,拥有本科学历,但并未披露具体毕业院校及所学专业。同时,她还是位高级会计师。

王芳对于保险行业审计方面的经验较为丰富,曾先后在多家保险公司任职,且均从事的是和财务审计相关的工作。

她曾先后担任华安财产保险股份有限公司湖南分公司(华中区)审计部总经理、财务部总经理、湖北分公司财务部总经理;长安责任保险股份有限公司监 察审计部总经理助理。

进入长江财险后,王芳依旧专注于审计领域,深耕审计工作,历任公司监 察审计部总经理助理(主持工作)、资产管理中心总经理助理(主持工作)。此外,她还曾出任公司风险管理与合规法务部总经理助理(主持工作),有过一定风控管理与合规经验。

公司官网公开信息显示,王芳现任长江财险审计责任人,同时还兼任审计部副总经理(主持工作)。

值得一提的是,在刚刚过去的2023年,长江财险支公司曾发生过一起员工私刻公章违法诈骗,涉嫌金额高超850万元。

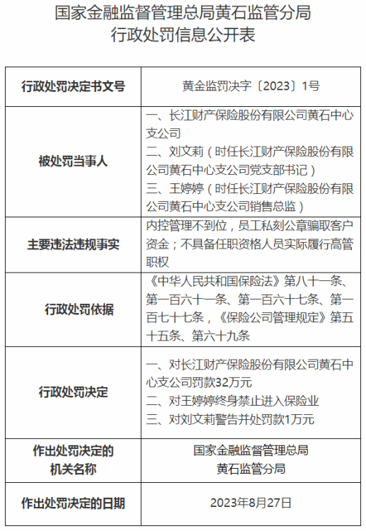
具体来看,2023年8月27日,国家金融监督管理总局黄石监管分局公布一则行政处罚信息公开表(黄金监罚决字〔2023〕1号),长江财产保险股份有限公司黄石中心支公司因存在内控管理不到位,员工私刻公章骗取客户资金;不具备任职资格人员实际履行高管职权等违法违规行为,被黄石监管分局罚款32万元。

这张罚单背后,2016年12月至2019年6月间,王婷婷担任长江财险黄石中支销售总监,因炒期货欠下巨额债务,以公司需要业务员垫付保费,承诺支付好处费为诱饵,私刻“长江财产保险股份有限公司黄石中心支公司”的印章,以公司的名义向朱某某等27人借款并转入其私人账户,实际诈骗金额为857.004307万元。

此外,2015年2月1日至2019年7月24日期间,刘文莉在未取得高管任职资格情况下,实际履行长江财险黄石中支主要负责人职责,同样涉及违法违规。

最终,直接责任人王婷婷因私刻公章诈骗被终身禁止进入保险业;管理责任人刘文莉被警告并罚款1万元。

加载中...