新浪科技

V观财报|翠微股份2023年预亏超5亿,啥情况?

中新经纬

关注

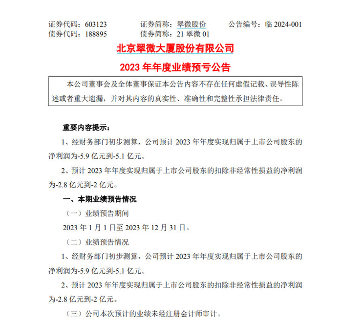
中新经纬1月25日电 翠微股份24日晚间公告,预计2023年年度实现归属于上市公司股东的净利润为-5.9亿元到-5.1亿元,2022年同期为亏损4.39亿元。

翠微股份还指出,预计2023年年度实现归属于上市公司股东的扣除非经常性损益的净利润为-2.8亿元到-2亿元,2022年同期则盈利2523万元。

对于2023年业绩预亏的主要原因,翠微股份表示,公司控股子公司北京海科融通支付服务有限公司在收单业务中存在部分标准类商户交易使用优惠类商户交易费率上送清算网络的情形,报告期需按新要求将额外新增涉及资金分批次退还至待处理账户,公司于当期对本次新增退还资金进行会计处理,预计减少报告期利润约4.19亿元。

翠微股份还表示,公司于2023年12月30日披露了《关于当代商城中关村店城市更新项目投资的公告》,公司全资子公司北京当代商城有限责任公司拟以城市更新方式对中关村店所在当代商城大楼进行改造重建,公司于当期对发生商户解约补偿费用及资产损失进行会计处理,预计减少报告期利润约1.60亿元。

此外,翠微股份称,报告期公司零售业务逐渐恢复常态化运行,销售收入有所提升,但受市场大环境等多因素影响尚未达到理想状态,同时由于前期门店商装调整费用增加影响,公司零售业务经营业绩未达盈利预期。

官网信息介绍,北京翠微大厦股份有限公司成立于2003年1月23日,系在成立于1997年原北京翠微集团翠微大厦改制基础上发起设立的股份公司。2012年5月3日,公司在上海证券交易所挂牌上市,证券简称为“翠微股份”,证券代码为“603123”,是目前海淀区首家发行上市的区属国有控股企业。2014年10月20日公司完成区属三家商业百货的重大资产重组。目前,翠微股份拥有翠微百货、当代商城、甘家口百货三大商业品牌共计七家大型百货商场。

二级市场上,截至1月24日收盘,翠微股份报8.76元/股,总市值70亿元。(中新经纬APP)

加载中...