中国贸促会:2023中国展览经济发展报告
199IT
2023 年各地各部门积极推动线下展会加快恢复发展。我国境内展览市场需求旺 盛,2023 年中国经贸类展会数量和面积相比 2022 年均实现了大幅增长,且已超过 2019 年疫情前水平,展览业呈现全面恢复态势。
根据本报告调查,2023 年中国共举办经贸类展会 3923 项,比 2022 年增加 2116 项, 同 比 增 长 117.1%; 比 2019 年 增 加 376 项, 同 比 增 长 10.6%, 超 越 疫 情 前 水 平。2023 年中国经贸类展会总面积 1.41 亿平方米,比 2022 年增加 8548 万平方米,同比增长 153.3%;比 2019 年增加 1076 万平方米,增长 8.25%,同样超越疫情前水平。
UFI 的数据也印证了中国展览业的持续复苏,报告 2023 年下半年活动“正常”的 中国公司比例达到 74%,而半年前这一比例仅为 29%。
从区域分布来看,2023 年经贸类展会分布呈现明显的区域集聚特征,东部地区举 办经贸类展览项目数量和面积均大幅领跑全国,全国占比分别为 68.26% 和 73.53%; 京津冀、长三角、珠三角仍是热门展览区域,2023 年三大区域举办经贸类展会数量占 全国比重为 57.35%,总展览面积占全国比重高达 63.27%;其中,长三角地区 2023 年 共举办经贸类展会 1031 场,总展览面积 4398 万平方米,在全国占比分别高达 26.28% 和 31.14%。从行业分布来看,工业与科技类展会在数量和面积上均居各行业展览 首位。
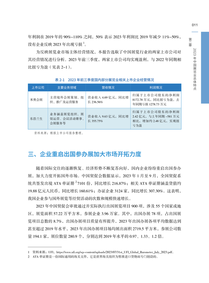
中国贸促会数据显示,2023 年 1 月至 9 月,全国贸促系 统共签发出境 ATA 单证册 2 7101 份,同比增长 216.87%;相关 ATA 单证册涵盖货值约 19.88 亿元人民币,同比增长 160.61%;办证企业 3124 家,同比增长 307.30%。这表明, 我国企业参与国外展览等经贸活动的次数和规模快速增长。