新浪科技

重庆工厂被曝16.2亿出售,北京现代正加速新能源转型

时代财经

关注

面对汽车行业的变化,北京现代正在寻求破局。

在经历多次挂牌后,北京现代重庆工厂日前被曝已找到买家。

1月17日,据多家媒体报道,北京现代以16.2亿元的价格将重庆工厂出售给重庆两江新区鱼复工业园建设投资有限公司。作为参考,其去年首次挂牌价为36.84亿元。

对此消息,时代周报记者第一时间采访了现代中国、北京现代方面,北京现代相关人士称,其也是从媒体报道了解的。记者亦试图采访重庆两江新区鱼复工业园建设投资有限公司,截至发稿前暂未取得回应。

“北现销量较此前有所萎缩,相应产能过剩,必须处理多余产能瘦身。”1月17日,资深汽车行业分析师钟师对时代周报记者表示。同日,资深汽车行业分析师任万付也对记者表示,出售工厂可以说相当于“减负”,北现下一步应加速转型步伐,积极跟上中国汽车市场的发展变化,在新能源车市上有更多动作。

重庆工厂经历多次挂牌

去年,该工厂曾多次挂牌寻买家。

据梳理,继去年年中首次挂牌后,该工厂又先后在9月27日、10月11日、10月19日挂牌,转让底价一次比一次低,10月19日转让底价约19.17亿元。而此次被曝出的出售价为16.2亿元。

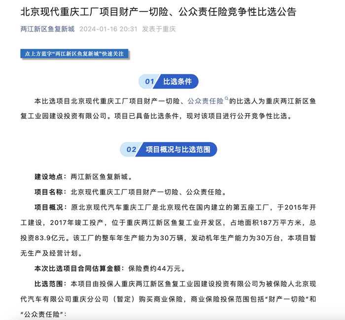
目前,相关方对此次工厂转让消息并无公开回应。不过,时代周报记者留意到,此次被曝出的买家——重庆两江新区鱼复工业园建设投资有限公司官微“两江新区鱼复新城”1月16日发布了一则“北京现代重庆工厂项目财产一切险、公众责任险竞争性比选公告”。

据悉,本次比选项目合同估算金额为保险费约44万元。比选范围方面,公告称,该项目由投保人重庆两江新区鱼复工业园建设投资有限公司为被保险人北京现代汽车有限公司重庆分公司(暂定)购买商业保险,商业保险投保范围包括“财产一切险”和“公众责任险”。

时代周报记者致电该公告显示的联系人电话,其称,这只是个保险招标的,并不清楚(北现)资产的事,也不负责对外提供消息。

据前述公告提及的项目概况称,原北京现代汽车重庆工厂是北京现代在国内建立的第五座工厂,于2015年开工建设,2017年竣工投产,位于重庆两江新区鱼复工业开发区,占地面积187万平方米,总投资83.9亿元。该工厂的整车年生产能力为30万辆,发动机年生产能力为30万台,该项目暂无生产及经营计划。

近几年来,北京现代五座工厂走向引业界关注,此前,其北京顺义一厂被理想汽车接盘。1月17日,时代财经在北京现代官网上看到,目前其工厂参观仅仁和工厂可供预约。据悉,该工厂于2008年4月8日正式量产,整车年生产能力30万辆,发动机年产能30万台。

值得关注的是,遭遇相似产能境遇的传统车企,并不只北京现代,比如广汽三菱,其重组方案去年10月出炉,三菱告别合资时代,前者产能由广汽埃安接收;再者,据长安汽车2022年年度报告披露,长安福特汽车有限公司为加速振兴,关停落后产线,当期计提资产减值,影响利润大幅下降;此外,据东风汽车集团股份有限公司去年公告称,东风集团以17.14亿元人民币对价收购神龙汽车位于武汉和襄阳的特定土地使用权、建筑物和构筑物。

中国汽车流通协会专家委员会委员颜景辉此前对时代周报记者表示,相对于新能源汽车方兴未艾的成长发展,燃油车处于成熟期,在此消彼长中,部分合资企业市场份额出现变化,燃油车销售不如以前那般旺盛。无论是遭遇销量减少、效益降低,还是关厂或者撤出中国市场等,这些企业都存在一些现实情况和问题。“相对于过去,燃油车的市场份额、销量规模、增长速度都有所降低,生存发展遇到较为严峻的挑战,因此从趋势上看,存在一个持续的淘汰过程。”

发力出口?

事实上,从产能一路扩张到卖厂消息此起彼伏背后,北京现代销量也出现转折。

数据显示,2013至2016年,北京现代年销量均在100万辆以上,2022年,年销量约25万辆。2023年,北京现代销量有所回暖。

时代周报记者从北京现代方面获悉,北京现代2023年总销量为25.7万台,同比增长2.8%。其中,全新伊兰特销量突破11万台,同比增长19%;SUV 双子星(第五代途胜L、ix35升级版沐飒)销量突破10万台,同比增长2%。

任万付对时代周报记者表示,北京现代去年销量虽然有所好转,但其新能源转型步伐有待加快。“中国汽车市场已全面快速向新能源转型,复盘过往,不少知名国际大集团因未能跟上中国市场变化败北的并不罕见。”

乘联会数据显示,2023年12月全国乘用车市场零售达到235.3万辆,同比增长8.5%,环比增长13.1%;全年累计零售2169.9万辆,同比增长5.6%。而新能源车方面,去年12月国内零售渗透率达40.2%,较上一年同期29.6%的渗透率提升10.6个百分点,全年渗透率35.7%提升8.1个百分点。当月,自主品牌中的新能源车渗透率64.6%;豪华车中的新能源车渗透率29.5%;而主流合资品牌中的新能源车渗透率仅有6.0%。

值得关注的是,面对汽车行业的变化,北京现代也在寻求破局。据每日经济新闻此前报道,北京现代将在力争三年内出口量达到10万辆规模同时,从2024年开始,将全面开发新能源产品,未来三年开发六款以上纯电动和插电式混动产品。

对此规划,时代周报记者向北京现代方面求证,得到肯定的回复,相关人士称,出口一直有在做,新能源方面也在陆续开始。据官方数据显示,北京现代去年年度出口量突破1万辆。

值得关注的是,除了北京现代外,目前包括悦达起亚、东风雪铁龙、东风本田等不少合资车企也在加速出海。以悦达起亚为例,根据悦达集团披露的数据,悦达起亚2023年实现整车销售16.6万台,同比增长31%,其中出口整车8.6万台,同比增长125%。

起亚汽车中国区首席运营官杨洪海此前接受时代周报记者采访时表示,部分合资企业将中国工厂打造成出口基地,是基于战略层面去考虑的,一方面表达了不会退出中国市场的坚定决心,另一方面,国内外产品平台共享,本身也是基于全球化共享的考虑,有成本的考量。目前部分车企国内销量受到一定冲击,再叠加环境变化、电动化转型等压力,发力出口可以起到成本摊销的作用。“汽车制造是一个规模化的产业,一定程度需要跑量,规模量产可以摊销降低企业成本。”

钟师同样对时代周报记者表示,发力出口也是尽量利用产能。

加载中...