新浪科技

国联人寿合规负责人袁菁39岁就提拔 分公司遗失保险许可证被罚

运营商财经网

关注

运营商财经网 丁清彦/文

2023年前三季度,国联人寿保险业务收入在76家寿险公司中排名第43位,同比增长52.5%;另一边净利润亏损4.31亿元,同比下滑2.06%。运营商财经将目光聚焦到国联人寿,并试图揭秘该公司合规负责人袁菁的过往经历。

1984年出生的袁菁今年40岁,拥有硕士研究生学历,但具体毕业院校和专业不详。她加入国联人寿的时间较早,且一直从事的都是和法律合规相关的工作,积累了丰厚的法律合规经验。期间她曾历任国联人寿保险股份有限公司法律合规部法律事务岗、法律事务处负责人、法律合规部总经理助理。

2023年7月4日,经中国银保监会江苏监管局核准,袁菁在国联人寿合规负责人的职位任职资格获批,批准文号为苏银保监复〔2023〕204号。彼时她也才39岁,不到40岁就迎来提拔升职,成功跻身公司女高管行列,其未来潜力和升职空间还很大。

公司官网公开资料显示,袁菁现任国联人寿保险股份有限公司合规负责人,同时她还兼任公司法律责任人、法律合规部总经理助理(主持工作)。

值得一提的是,据中国保险行业协会近期发布的2022年度保险公司法人机构经营评价结果,共157家保险公司参与此次评选,包括人身险公司79家,其中,有国联人寿等55家寿险公司获评B类。

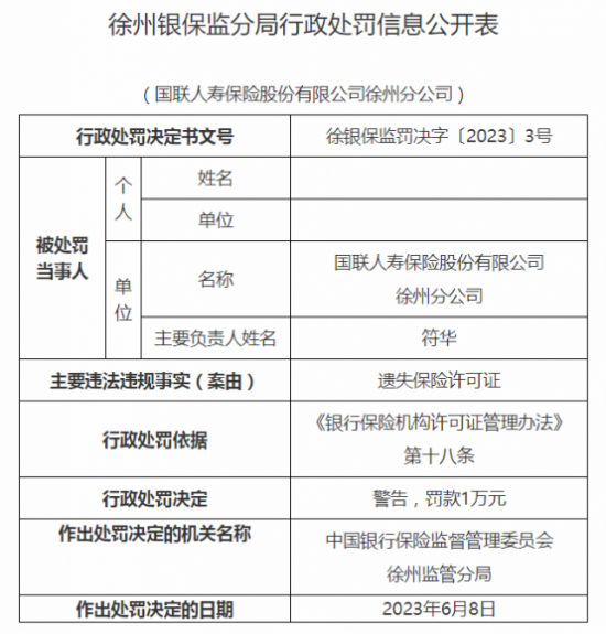
此外,今年6月8日,国家金融管理总局江苏监管局披露了一则行政处罚信息,国联人寿保险股份有限公司徐州分公司因存在遗失保险许可证的违法违规行为,被江苏监管局警告并罚款1万元。

加载中...