新浪科技

燕赵财险2项违规被罚20万 副总经理郝晓玲本人被罚1万难开心

运营商财经网

关注

运营商财经网 实习生 丁清彦/文

今年前三季度,燕赵财险保险业务收入在85家财险公司中排名第47,同比增长13.6%,处于中等偏下水平;净利润亏损2.29亿元,是中小财险公司中亏损最多的,综合成本率为124%。运营商财经将目光聚焦到燕赵财险,并试图揭秘公司副总经理郝晓玲的过往经历。

郝晓玲是工程硕士,但并未披露具体毕业院校和毕业时间。同时,她还是高级会计师、注册会计师及注册税务师,众多证书傍身的她在金融领域基础知识较为扎实。在进入燕赵财险之前,她曾在河北省信息产业投资有限公司财务管理部工作,担任经理一职。不久后,不知什么机缘下,她跳槽去了保险行业。

来到燕赵财险后,郝晓玲一点一滴积累。先后担任公司稽核审计部副总经理、部门负责人,财务部总经理,燕赵财产保险股份有限公司财务负责人。

2021年10月28日,河北银保监局核准了郝晓玲燕赵财产保险股份有限公司副总经理的任职资格。

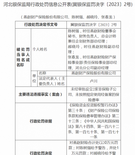
今年3月9日,燕赵财险因存在未经审批设立2家非保险子公司、未按照规定使用经备案的保险费率等两项违法违规行为,被河北银保监局处以罚款20万元。时任燕赵财险副总经理郝晓玲作为相关责任人被警告并罚款1万元。

这次处罚对郝晓玲应该是一次警醒,截至目前,燕赵财险没有再出现过处罚。

燕赵财险成立于2015年,从行业规律来看,财险公司一般在成立第五年时可实现首次盈利。燕赵财险则是从第4年就开始实现盈利,自2019年开始扭亏为盈。2018年-2022年分别实现净利-1.84亿元、265.02万元、391.23万元、539.24万元、732.69万元。

2018年-2022年燕赵财险保费收入整体呈上升趋势,分别实现保费收入8.18亿元、8. 40亿元、11.25亿元、13.08亿元、14.33亿元,机动车辆保险是保费收入的主要来源。在连续4年盈利后,今年前三季度燕赵财险却出现亏损。

未来燕赵财险会如何发展,运营商财经将持续关注。

加载中...