新浪科技

巨量算数:2023中国新母婴人群研究报告

199IT

关注

回归母婴行业主题,不得不提到近期普遍讨论的生育率下降这个热点问题。母婴主要群体变化,市场加速变化,母婴行业也进入存量竞争阶段。母婴消费主力格局转移,新式消费观念及育儿风格变化凸显,也为母婴行业带来一些新增长机遇,无论是母婴品牌还是服务机构都应顺势而为,及时调整经营思路,才能赢得消费者的信任,斩获商机。

在此背景下,巨量算数联合多家研究机构发布《2023 中国新母婴人群研究报告》,旨在研究新母婴人群的养娃新趋势、新观念,更精细地描绘新一代母婴群体的的消费图景,助力母婴行业从业者进一步加深对新母婴群体的理解。

母婴环境之变化

渠道之变:线上渠道保持平稳,占比上升

近几年来,母婴行业加速进入品质消费时代,以 90 后、95 后为主的年轻父母养育理念与消费理念的革新,加速助推母婴市场迈向更多元化、细分化、科学化的方向发展。

母婴研究院数据预测,2023 年母婴市场规模将超 5 万亿,围绕母婴童各细分人群的吃、穿、用、行、服务、亲子教育、医疗等全维度需求的升级,行业将展开更为激烈的竞争。受疫情、消费力波动、出生率下滑等多重因素影响,当前市场恢复正处在关键爬坡期。

流量分化、渠道多元背景下,线上线下渠道融合趋势加速,短期内线上消费恢复速度强于线下,同时母婴线上消费规模占比逐年上升。

新母婴人群的育娃

新趋势、新观念、新分类

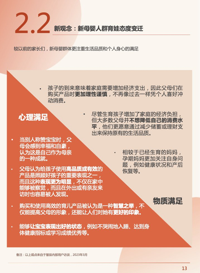
伴随 90 后 95 后逐渐成为母婴群体主体,更多元的育儿观念影响母婴消费市场。较以前的妈妈们,Z 世代的妈妈们更注重生活品质和个人身心的满足。许多父母在自己的成长经历中因为缺乏陪伴而感到遗憾。因此,相较于上一代父母,他们更加重视与孩子共度时间。

信息膨胀催生育娃理念的精细化和科学化发展,主要通过多渠道获取更丰富的信息。

面料材质、成分配方的安全性是母婴群体首要侧重点,其次性价比/功效等细化要求。婴童奶粉注重口味、营养成分,婴童服饰更关注面料材质(如更透气、不伤肤、环保),婴童用具类最看重材质配方安全性,此外,母婴群体就尿裤湿巾、孕产用品及儿童玩具,均看重其材质安全性。

新分类:新母婴人群分类及占比

伴随 90 后、95 后逐渐成为母婴群体主体,更多元的育儿观念影响母婴消费市场。新母婴人群他们有注重身心愉悦、回归家庭、消费理性的行为特征,具体而言是重视陪伴的有效性、从多种渠道获得养育孩子过程中的科学知识和商品信息、注重商品品质和安全。

而根据该人群的育儿目标以及实际消费态度,又可进一步划分成 10 类人群,可以看到育儿态度有清晰的分化,大多数人逐渐注重和孩子建立平等的关系,即本次调研中占比较大的启明教育家、悦己平衡派和佛系散养派,科学规划派以较高占比跑出,而以“赢在起跑线”的全能教育家仍然是更注重经济投资的人群。

我们同时发现,新母婴人群目前更偏向于购物、娱乐、旅行等活动类消费支出,例如逛商场和进行短途旅行。

新母婴人群新形成的生活观、消费观

新母婴用户生活观变化-行为习惯

2023年,他们乐于线上分享交流,超过38.5%的新母婴人群会每天在网络上了解/交流母婴产品,生活观念则是养家和养生并重;外出活动重新成为消费的主旋律,家庭生活感逐渐回归。

新母婴用户生活观变化-内容偏好

科学理性,乐于学习,相信自己判断。超50%的母婴人群,他们偏好专业的母婴知识内容,成为了他们最感兴趣的母婴信息。

新母婴用户消费观变化-消费意愿

与2022年相比,超50%的母婴消费者在母婴相关的费用支出上会有所增加。整体上来说,越来越多家庭更加精打细算,会根据家庭的月收入情况理性规划自己的消费支出。

新母婴用户消费观变化-产品态度

婴童食品

重点关注一:精准补充,分龄分段分阶专属营养满足成长需求

重点关注二:体验至上,营养补充之外更要考虑宝宝感受喜好

重点关注三:多维满足,多产品、多成分、多功能一站式满足

重点关注四:便捷食用,形态包装持续创新助力妈妈高效育儿

尿裤湿巾

重点关注一:既要买得好、又要买划算,宝宝“屁粮”性价比为王

重点关注二:拉拉裤需求日益上升,大码用户增多,同时产品盛行配方化

童装童鞋

关注重点一:童装专业化需求唤醒,产品细分、面料材质、功能升级驱动穿着体感革新

关注重点二:学步鞋、儿童运动鞋消费理念革新,与童装相比用户在童鞋消费上更注重品牌知名度

婴童用品

关注重点一:用户对婴童用品的安全标准持续提升,助推材质/配方新升级

关注重点二:年轻父母养娃科学进阶,中大童专属产品需求旺盛

关注重点三:细分场景衍生新需求 清洁健康为关注焦点

儿童玩具

重点关注一:益智需求焕新升级,巧思设计助力亲子好时光

重点关注二:家庭出行蔚然成风,户外场景激活产品新机遇

孕产用品

重点关注一:成为妈妈后更“小心翼翼”,材质/成分/设计处处加码安全升级

重点关注二:新生代妈妈自我意识觉醒,孕产消费兼顾功能价值与情绪价值

新母婴营销机会,在于内容营销的

原生性、即时性、多样性

内容原声性:评论区影响能力更强

评论区营销是品牌口碑的关键手段

评论区和直播点亮了品牌与用户之间的火花,让新母婴人群高性价比的科学养娃。因此,品牌精细运维更能有效增强用户信任感,商家关注用户反馈,积极解决用户问题,高效的服务质量是提升产品口碑的基础。母婴直播看播人次增长迅速,直播电商是品牌销量增长的核心渠道。

加载中...