新浪科技

国家信息中心:中国餐饮业数字化发展报告

199IT

关注

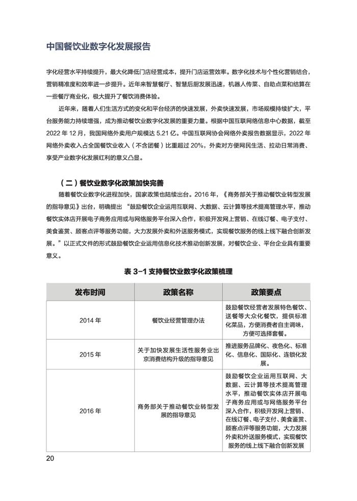
餐饮业是稳增长、促消费、扩就业、惠民生的重要产业,在增加税收和繁荣市场方面发挥重要作用,是实体经济的重要组成部分。随着全球新一轮科技革命和产业变革孕育兴起,数字化成为产业转型升级的重要方向,以大数据、物联网、人工智能、云计算、VR、5G 为代表的信息技术加快与实体经济融合发展,催生出更多的新业态和新模式。

餐饮业作为数字经济与实体经济融合发展的重要领域,数字供应链、扫码点餐、移动支付、在线外卖、在线点评、中央厨房等数字应用场景已经融入到餐饮业发展的各个方面。餐饮业数字化是产业数字化在餐饮业应用的具体表现,是餐饮业相关主体将数字技术应用到餐饮生产、采购、运营、营销、交易、管理等餐饮业各流程和环节,以数据要素化为主要驱动力量,以效率和质量提升为主要特征,以满足消费者多样化多场景需求为目的,推动餐饮行业高质量发展的过程。当前,餐饮业数字化在消费端应用最广,堂食和外卖是消费端数字化的两大主要场景。外卖是餐饮业数字化催生的一种全新业态,成为餐饮业发展的生力军,更是推动餐饮业数字化发展的主力军。

加载中...