新浪科技

复旦DMG:2023中国地方公共数据开放利用报告(省域)

199IT

关注

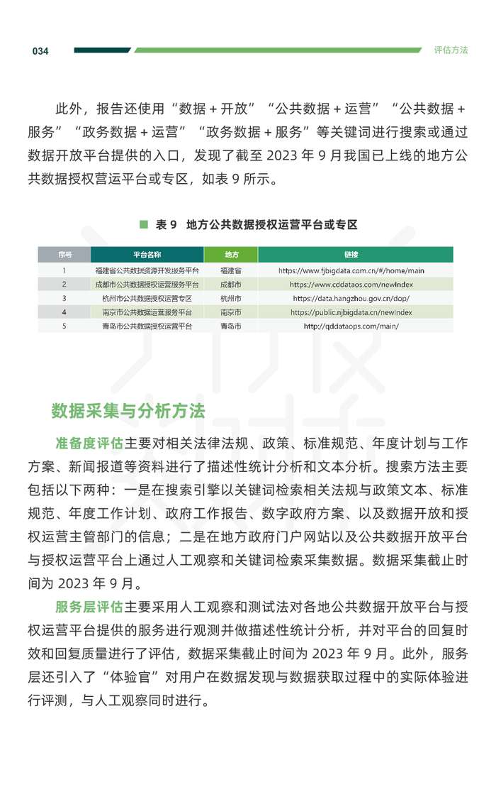
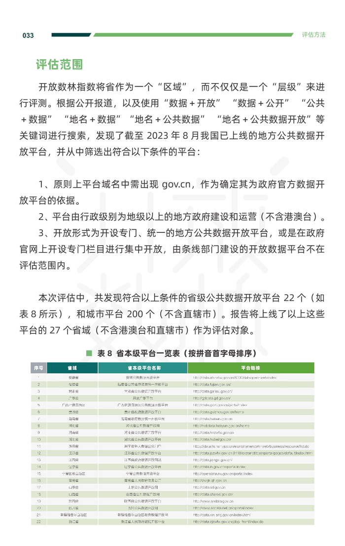
截至 2023 年 8 月,我国已有 226 个省级和城市的地方政府上线了数 据开放平台,其中省级平台 22 个(不含直辖市和港澳台),城市平台 204 个(含直辖市、副省级与地级行政区)。与 2022 年下半年相比,新增 18 个地方平台,其中包含 1 个省级平台和 17 个城市平台,平台总数增长约 9%。 自 2017 年起全国地级及以上公共数据开放平台数量持续增长,从 2017 年 报告首次发布时的 20 个到 2023 下半年的 226 个。

目前,在我国 27 个省级行政区(不含直辖市和港澳台)政府中, 81.84% 已经上线了公共数据开放平台。自 2015 年浙江省上线了我国第一 个省级(不含直辖市和港澳台)平台以来,省级平台数量逐年增长,目前 已达到 22 个,历年已上线与未上线数据开放平台的省级地方数量如图 2 所 示,表 1 是各省级平台(不含直辖市和港澳台)上线时间。同时,报告也 注意到有五个省级平台在上线后又出现了无法访问的情况,主要集中在中 西部地区,包括甘肃、河南、宁夏、青海与新疆。

截至 2023 年 8 月,全国各地上线的省级(不含直辖市)公共数据开 放平台的地区分布如图 3 所示,颜色越深,代表平台上线时间越早,整体 上呈现出从东南部地区向中西部、东北部地区不断延伸扩散、相连成片的 趋势。

自中国开放数林指数 2017 年首次发布以来的七年中,全国各地的公 共数据开放省域已蔚然成林。图 4 为 2017 年到 2023 年期间,省级地方(不 含直辖市)公共数据开放平台区域分布的变化情况。

加载中...