新浪科技

Sangfor&CAICT:2023年XDR技术及行业发展研究报告

199IT

关注

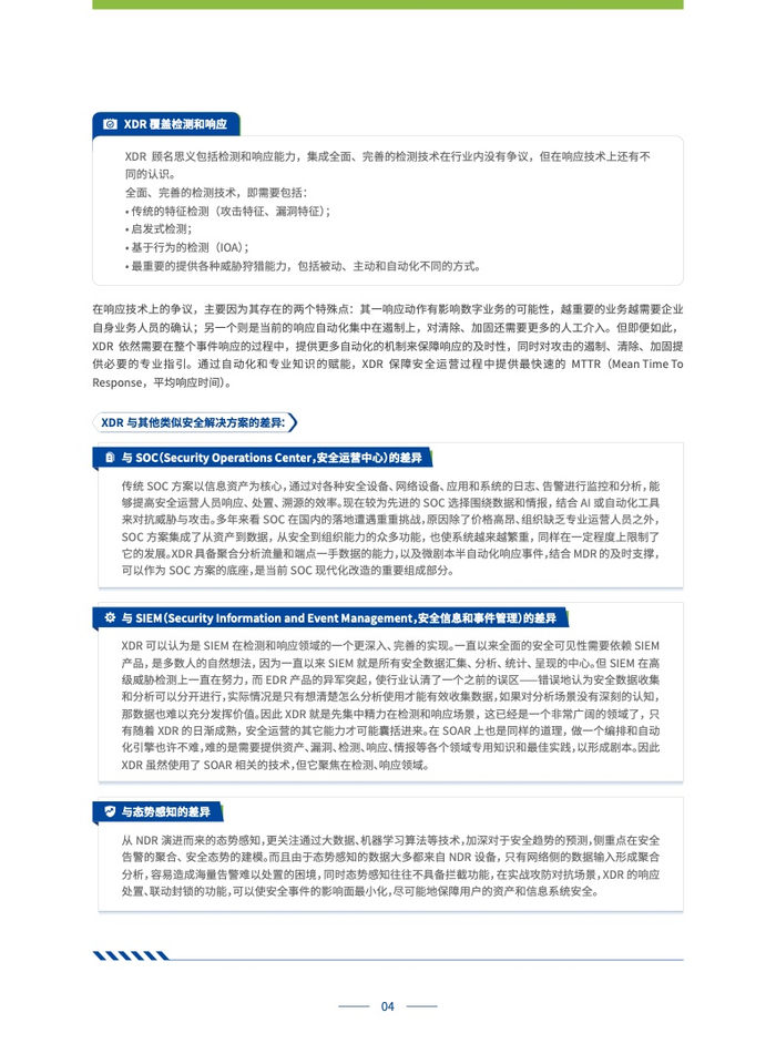
XDR是近年来网络安全行业中备受关注的新概念,全称为“扩展检测与响应”(Extended Detection and Response),最早由 Palo Alto Networks 公司提出。XDR可以帮助企业实现全面遥测数据采集、自动化威胁狩猎和根除攻击影响,具备多维安全视野和攻击可视化等核心价值。

数字化转型迫使企业网络中分布的关键业务资产更加重要和攻击风险更大,因此企业需要采用全局化、体系化的安全态势,掌握复杂的安全态势。近年来,越来越多的网络安全厂商开始向XDR技术转型,包括绝大多数EDR厂商、主流的SIEM、MSS、NDR厂商等。未来,平衡效率与隐私、关注AI+安全、建立互通标准等将是XDR技术进一步发展的重要问题和建议。

加载中...