新浪科技

川大张兴栋院士团队研发无细胞疗法,打造工程化外泌体平台,能构建靶向不同细胞的外泌体

DeepTech深科技

关注

来源:DeepTech深科技

“由于外泌体先天没有免疫原性,而且比干细胞易于保存和运输,因此可以避免干细胞治疗面临的安全性挑战,很有可能成为干细胞治疗的替代疗法。就外泌体治疗来说,我们的成果是一种新型修复体系,能为其他组织的再生提供新思路。”四川大学教授樊渝江表示。

该团队由张兴栋院士主导,目前已经拥有从外泌体来源细胞的提取、到制备工程化靶向型缓释外泌体制剂的核心技术和平台设备,形成了完整的科研产业链条,并已申请多项发明专利。

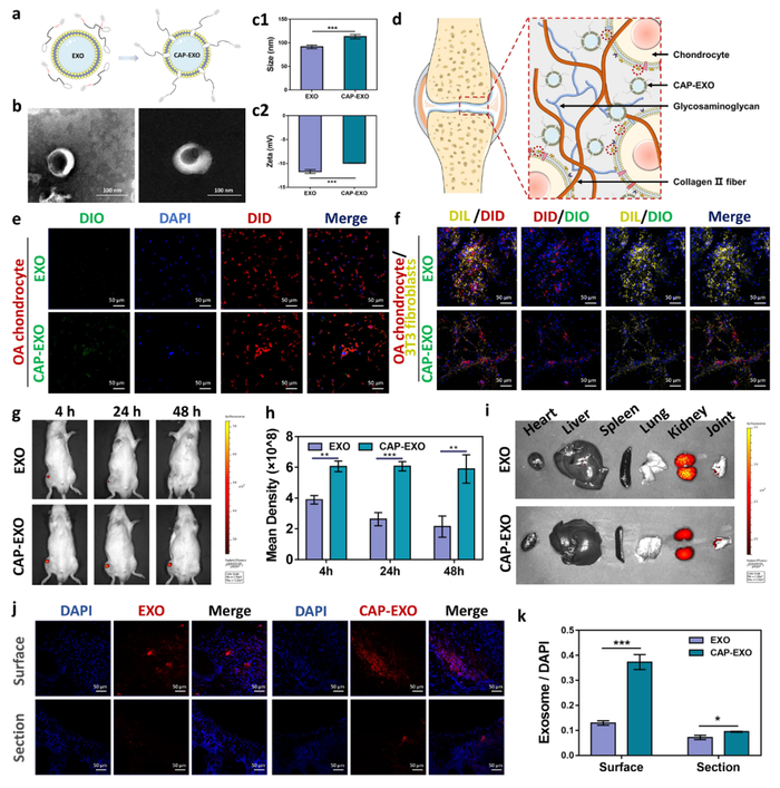
可以治疗骨关节炎的无细胞疗法

外泌体,是一种负责将细胞内物质释放到细胞外的细胞囊泡。干细胞外泌体中包载着核酸、蛋白质、脂类等多种生物活性分子。

理论上,干细胞外泌体可以避免干细胞的致瘤性、宿主排斥等风险,被认为是能够替代干细胞治疗作用的“无细胞治疗技术”。目前,干细胞外泌体已经成为基础研究和转化应用的热点之一。

在樊渝江团队的研究中,他们利用自研的工程化外泌体研究平台,根据骨关节炎特定的应用场景,开发了一种可以治疗骨关节炎的无细胞疗法。

基于上述工程化外泌体平台,本次成果可以拓展到不同领域。例如:通过改变修饰到外泌体上的多肽种类,可以构建靶向不同体细胞的外泌体;通过改变与外泌体结合的材料种类,可以构建不同的外泌体缓释体系,从而用于骨、皮肤、韧带等不同组织。

同样是基于工程化外泌体平台,他们还制备出一种靶向性的多肽高分子链,它能和脐带间充质干细胞的外泌体(UCMSC-EXOs,umbilical cord-derived mesenchymal stem cells)通过物理作用结合,对软骨细胞产生特异性的靶向功能,能显著提高外泌体在关节部位的富集效率,并能减少向其他组织和器官的扩散。

而且,他们还让外泌体表面的巯基充分暴露,利用一种由巯基修饰的透明质酸微凝胶(HA-SH,Hyaluronic Acid-Sodium hyaluronate),通过二硫键与外泌体的有效连接,构建一种可以负载外泌体的“两相释放”型微凝胶控释缓释体系。

在该体系中,存在一部分没有和 HA-SH 材料结合的外泌体,这些外泌体可以实现体内的快速释放,从而富集在关节软骨表面,进而起到“先头兵”的作用。

而随着二硫键的逐渐断裂,会有更多的外泌体链接在 HA-SH 之处,这让外泌体在关节腔内的有效数量得到持续保障,并能延长外泌体的留存时间。

樊渝江总结称:“概括来说,我们先是从‘使老化的软骨细胞恢复活力’这一新颖角度出发,阐明了脐带间充质干细胞外泌体对于骨关节炎的潜在治疗机制。其次,又构建了新型工程化外泌体平台,进而开发了骨关节炎无细胞疗法,该疗法可以恢复骨关节炎患者的软骨细胞功能,并且具备高效性和长效性。”

据了解,干细胞疗法被认为是治疗重大难治性疾病最有潜力的方法。但其潜在的安全性风险,一直是投入临床应用的主要问题之一。近年来,不少科研人员都希望通过干细胞外泌体获得更好的解决方案。

骨关节炎,是一种典型的退行性病变。主要病理现象表现为软骨退化,进而诱发软骨下骨质的反应性增生以及韧带链接处的骨化,从而引起关节疼痛、僵直和功能障碍。

骨关节系统的再生治疗,是樊渝江课题组的主要研究方向之一,其中涉及到很多关于干细胞应用的内容。

此前已经有大量报道表明,UCMSC-EXOs 具有促进细胞增殖、促进软骨再生、以及上调软骨的特异性基因表达和胺聚糖合成等功能。

本次研究中,该团队发现在 UCMSC-EXOs 的作用之下,来源于骨关节炎软骨的老化软骨细胞,其增殖、分化、以及相关生物功能都得到明显增强。而且,与老化相关的基因表达也得到逆转。

这说明,对于骨关节炎患者软骨中的老化软骨细胞,UCMSC-EXOs 可以起到再年轻化的作用,以及恢复其活性和细胞外基质分泌的功能,从而抑制软骨的退化、延缓骨关节炎的发展。

通过研究 UCMSC-EXOs 治疗骨关节炎的机制,课题组发现:UCMSC-EXOs 中高表达的功能性 miRNA,与骨关节炎存在相关性。

结合靶基因分析结果,该团队证实:p53 信号通路,是恢复骨关节炎软骨细胞功能的关键因子。

此外,他们在利用生物反应器大规模制备 UCMSC-EXOs、软骨特异性靶向修饰、以及“两相释放”微凝胶控释体系等方面也取得了一定突破,并在实验动物模型的骨关节炎治疗研究中得到了良好效果。

本次研究只是该团队在骨关节炎治疗上的部分阶段性成果。由于外泌体展现的明显优势和巨大的疾病治疗潜力,课题组也将持续发力。

在此基础之上,他们还针对治疗骨关节炎所用的外泌体,进行了多方面的大胆探索。

例如,通过刺激外泌体的供体细胞,构建了杂交外泌体,从而获得多种针对骨关节炎的特异性外泌体。

同时,他们还对外泌体的工程化平台进行持续改进,通过不同手段对外泌体进行靶向修饰,并将外泌体与其他材料有效结合,以便更好地适用于各类组织修复。

针对目前外泌体产业化发展的瓶颈问题,课题组也在研究大规模制备和保存技术、标准化的量化和表征技术、以及面向临床应用的质量控制和评价方法。

基于这一平台技术,他们也将开发干细胞外泌体在不同应用场景下的针对性解决方案。“目前,相关研究工作正在持续推进,希望在不同组织的再生治疗方面提供更多的、有前景的治疗体系。”樊渝江表示。

旅日 10 年,一朝返乡

另据悉,早年间樊渝江博士毕业于日本筑波大学,后在日本九州工业大学完成博士后研究。随后,他在日本国家材料研究所工作数年之久。

在日本,樊渝江生活了将近 10 年。他表示:“日本十分重视生物科技的发展,将其视为二十一世纪的核心竞争力,日本在科学研究和相关产业上都有雄厚的实力,尤其是在医药品和诊断试剂等领域。”

其表示,从策略上日本针对有优势的重点方向持续投入,最终突破关键技术,这很值得借鉴。另外,日本重视突出实效,通过“官产学”的合作,整合基础研究、技术创新和成果转化的技术创新链生态,从而促进生物科技的应用。

他继续说道:“目前,我们课题组也一直坚持有所为、有所不为,不盲目追求热点,而是根据自身已有的基础和条件,找准解决重大问题的突破口。”

同时,充分考虑转化应用的可行性,并做好近期和中期的布局,以开发具备应用转化能力的创新技术为目标,借此构建系统化的技术体系和平台,希望能在技术突破和转化应用上有所作为。

“我认为这种想法和做法和我在日本的经历是有一定关联的。”樊渝江说。

2006 年,樊渝江离开日本国家材料研究所,正式回国加盟四川大学。

他说:“当时,依托四川大学的国家生物医学材料工程技术研究中心刚刚成立不久,并开始快速发展。这是我国第一个生物医学材料领域的国家级科研机构,和我在日本从事的研究方向非常契合,而且研究条件也十分优越。”

2005 年,国家生物医学材料工程技术研究中心创始人、时任中心主任的张兴栋院士到访日本国家材料研究所,他和樊渝江谈到了国内生物材料领域的发展状况和研究中心的发展规划。

“听完十分令人鼓舞。我是成都人,也是从川大毕业的,这种高水平的研究平台对我而言吸引力很大,同时川大也能为回国工作提供很好条件。在这种情况下,回到川大就成为顺理成章的选择。”樊渝江表示。

1.Cao, H., Chen, M., Cui, X., Liu, Y., Liu, Y., Deng, S., ... & Zhang, X. (2023). Cell-Free Oste骨关节炎rthritis Treatment with Sustained-Release of Chondrocyte-Targeting Exosomes from Umbilical Cord-Derived Mesenchymal Stem Cells to Rejuvenate Aging Chondrocytes. ACS nano, 17(14), 13358-13376.

运营/排版:何晨龙

加载中...