新浪科技

暴雨袭城车企在行动,多家车企提供24小时免费救援等服务

21世纪经济报道

关注

多家车企提供了24小时免费道路救援服务,部分车企还将于本月在部分受灾地区提供汽车的免费检查、免费清理等服务。

21世纪经济报道记者 左茂轩,实习生拓紫怡 北京报道

近期,全国多地受“杜苏芮”影响遇强降雨天气,给众多居民带来工作和生活上的不便,不少车辆出现抛锚、泡水等情况,给车主带来人身安全及财产损失。

面对突如其来的极端天气,车企纷纷行动,提供诸多抗洪救援关怀服务。

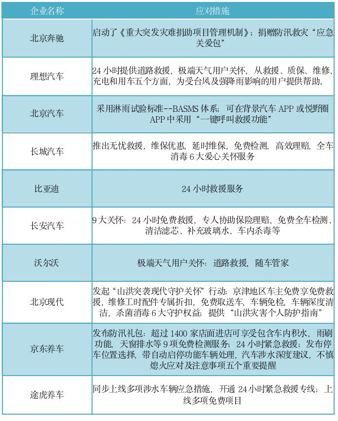
据21世纪经济报道记者不完全统计,截至8月2日晚8点,已经有理想汽车、北京奔驰、北京现代、沃尔沃、长安汽车长城汽车京东养车、途虎养车等10家车企及汽车售后服务商发布相关用户服务举措。

此外,理想汽车、比亚迪分别宣布捐赠2000万元驰援暴雨灾区。

具体而言,多家车企提供了24小时免费道路救援服务,部分车企还将于本月在部分受灾地区提供汽车的免费检查、免费清理等服务。如果车主因为所在城市及区域遭受暴雨等极端天气导致车辆发生故障,即可拨打相应车企紧急道路救援热线求助。

7月31日,针对北京、天津、河北、福建、浙江、山西、山东、河南等受到暴雨灾害突袭的长城汽车用户,长城汽车推出6大用户关怀计划。

长城旗下哈弗、魏牌、欧拉、坦克、长城炮五大品牌推出24小时救援守护、车辆免费检测、泡水车辆维修相关配件材料的维保优惠、开辟保险理赔专属绿色通道、用户售后维保、全车免费消毒等爱心关怀服务。

据了解,相关服务将一直持续至8月31日。

理想汽车也发布了极端天气用户关怀计划,该计划包含“救援安心”“质保安心”“维修安心”“充电安心”“用车安心”五项暖心服务。

暖心服务中,提到可提供7×24小时的免费道路救援;如因此次台风及强降雨影响造成的零部件维修更换不影响整车质保;原有终身质保的用户,更换的零部件继续享受终身质保;原有基础质保的用户,更换的零部件同理继续享受基础质保,为用户提供免费的线路检查;对于发生长时间涉水或涉水深度超过车轮等危险涉水行为,可以事后前往理想汽车维修中心或授权银喷中心提供免费的涉水零部件检查。

8月1日,北京梅赛德斯-奔驰销售服务有限公司、北京奔驰汽车有限公司,以及经销商通过梅赛德斯-奔驰星愿基金,与中国青少年发展基金会紧急启动了《重大突发灾难捐助项目管理机制》,应需向奋战在防汛抢险一线、全力保障城市运行的青年志愿者及广大工作人员捐赠“应急关爱包”。

据悉,“应急关爱包”中有雨具、应急光源、消毒用具等防汛必备物资,以及水和食品等生活必需品,为北京市房山区、门头沟区、大兴区、丰台区等汛情较严重的地方的一线工作人员提供后备支持。

8月2日,长安汽车宣布,对北京、河北、河南、山西、山东、天津等地因暴雨、洪水受灾的长安乘用车提供9大关怀服务,包括24小时免费救援,专人协助保险理赔,工时费7折,免费全车检测、清洁滤芯、补充玻璃水、车内杀毒、赠送雨刮衣服、空调清洗抗菌除臭等。

除车企外,很多汽车服务企业也在积极行动。

据记者了解,京东养车专门针对暴雨遇困车主上线24小时求助通道,该服务不仅提供免费的专业咨询,还提供紧急救援服务。

8月1日-31日,车主来到京东养车门店即可免费获得“京东养车防汛礼包”,具体包含:车内积水、雨刷功能、天窗排水、电脑检测、空气滤芯、机舱排水槽、清水箱冷凝器、轮胎磨损、变速箱油9项检测项目。

目前,途虎养车也已开通24小时紧急救援专线,车主可随时拨打咨询维修和保险理赔信息,并预约救援等服务。尤其是针对涉水车的问题,途虎养车紧急救援服务队再次集结,在北京地区,途虎养车同步上线多项涉水车辆应急措施,全天响应车主需求。

加载中...