新浪科技

中国百货商业协会:2022-2023中国奥特莱斯行业白皮书

199IT

关注

今年的《白皮书》显示,全国现有在营业奥特莱斯项目226个,销售额约为2100亿元。2022年全年新开业奥莱项目23家,店数增长11%,在所有零售业态中,是店铺增长比例最高的。报告主要分析了奥莱发展现状、发展中存在的问题、中长期发展趋势等几个方面。《白皮书》判断,在接下来的3年左右,中国的奥特莱斯行业仍将处于快速发展阶段。

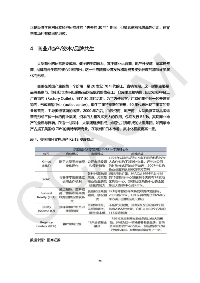
《白皮书》从行业发展现状、国际经验借鉴、主要问题、发展趋势、技术赋能等几个方面,对当前行业发展进行了系统的阐述。

加载中...