妙鸭爆火:一边美丽,一边恐惧
创业邦
互联网大公司,终于拿出了一个刷屏级AI应用。
编者按:本文来自微信公众号 刺猬公社(ID:ciweigongshe),作者:徐嘉,编辑:园长,创业邦经授权发布。
妙鸭相机爆火,要革海马体的命?
在朋友圈平平无奇的信息流中,朋友一张穿白衣梳发髻的仙气写真穿过屏幕击中了我。在评论区,我猛击屏幕:“看过你发的这么多照片,今天这套造型的审美终于踩在点上了 !!”
朋友直呼感动,说这是9块9AI生成的写真,并说:“妙鸭”。
忘掉谐音梗,直到最近几天,朋友们又陆续晒出自己的数字分身,在朋友圈美出新高度。蠢蠢欲动的我仔细询问才发现,原来赛博美丽的秘诀我早已得到:那就是“妙鸭相机”。
这是一款基于用户上传的个人照片,使用AI技术来生成数字分身、合成大片写真的AIGC小程序,至今向公众开放时间不到半月。
遥想当年在海某体拍过一套近千块的生日写真,无奈把人拍得太粉修得太假,只得雪藏,如今有了9块9的平价替换款,不用远赴线下厚涂脂粉即可变换近30种造型,那何不试试?
单是找到妙鸭相机本尊,就先费了一番周折。
习惯性打开苹果手机的AppStore,发现三款类似软件。其中名叫“StyleArt-妙鸭相机”APP的下载量超1.1万,APP评分4.8分。这款APP上线于2022年10月,已经拥有11036个评分及评价。在2023年7月26日,它改名“StyleArt-妙啊相机”,并更换了自己的LOGO图片。
点击下载的前一秒,我决定先打开评论区看看反馈:“骗人、假冒、浪费钱。”还有用户直接点题:“这不是妙鸭相机!”
App Store搜索截图 图源自作者于2023年7月25日截图
于是我赶紧退出,转头搜索妙鸭相机的微博。微博上,妙鸭相机官方已经在7月22日和24日连发两条打“假”微博,标明了自己的产品渠道:微信小程序。转移到微信小程序,搜索妙鸭相机。小程序中,同样有很多类似妙鸭相机的高仿。
不过根据企查查的信息显示,妙鸭相机的主体公司是成立于2006年的未序网络科技(上海)有限公司。凭着它背后的公司名字,我点进第一项小程序,终于进入了数字分身的大门。
在点击制作数字分身前,小程序会先要求用户登陆、同意用户协议和隐私政策、绑定手机号,完成上述操作,才可进入使用界面。
第一步:上传1张五官清晰的正面照片。在点击添加正面照片的按钮前,平台会再次跳出一条AIGC服务协议的提示:
相关规则请您仔细阅读《用户协议》,您点击“我同意”进行下一步操作的行为视为您统一接受协议约束。如您不同意,将无法继续体验。但提示中并无跳转回《用户协议》的入口。
7月26日上午,刺猬公社(ID:ciweigongshe)发现,如果用户此时意识到AIGC产品的潜在风险,想要重新阅读《用户协议》,除了点击“我同意”,就只能选择点击取消,回到上一步主页。但这里已经无法找到阅读入口。
也就是说,如果用户在登陆之前忽略阅读《用户协议》和《隐私政策》,之后看到AIGC服务协议,想要再次阅读它,是找不到入口的。因此,到这个阶段,只能在找不到用户协议的情况下点击同意,继续前进。
上传一张正面照片后,小程序花费大约15S的识别时间,又跳转至第二步:补充至少20张照片。妙鸭官方建议,这20张照片最好是多光线、多背景、多表情的照片。
20张并不是小数目,即使是平时爱自拍记录生活的我,也花费了9分钟时间来挑选尽可能清晰合规的照片。上传后,小程序又花费15S的时间来识别这20张照片,最终给出反馈:恭喜照片已达标,质量超过80%的用户。
此时,官方还会提示:达标仅仅是最低的标准,如果补充更多照片,让照片质量达到“超棒”或“完美”,数字分身的效果会更棒。
到这一步,可以选择继续上传或马上生成数字分身,点击后者,则会要求关注妙鸭相机官方公众号,并通过自动回复消息中的链接跳转进入支付界面。
到这一步,有妙鸭付费用户表示:“照片传了、时间也花了,结果发现是收费的。9块9的价格,也不算太高,还是尝试一下吧。”
目前,制作数字分身的标准价格为29.9元,限时特惠9.9元,平台还会附赠10个钻石道具,可以用于生成分身后的照片精修和下载操作。目前,此项费用暂不支持退款。
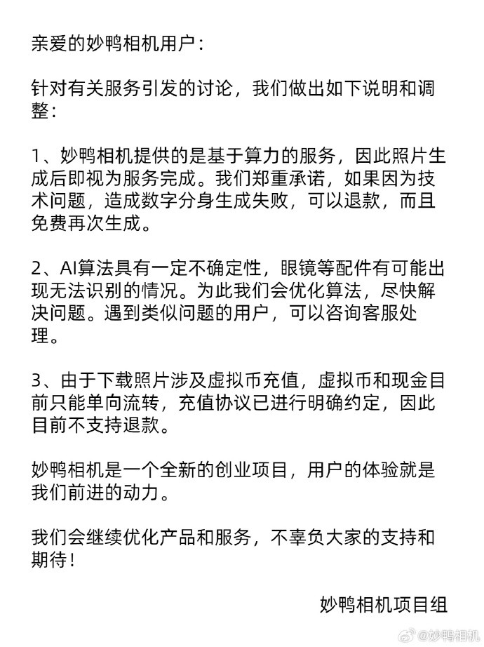
7月26日上午,上海市消费者权益保护委员会在微信公众号发文称:团队工作人员在尝试网红妙鸭相机时,付费却没有换得想要的照片,在对客服提出要求退款时,遭到拒绝。上海市消保委在文末认为,妙鸭相机在付款界面用灰色小字标注的“一旦购买成功,不支持退款”涉嫌侵害消费者的公平交易权。
7月26日下午,妙鸭相机团队对此做出回复称,其提供的是基于算力的服务,照片生成即视为服务完成。如果因为技术问题未能生成数字分身,即可以退款并免费再次生成。
针对之前未能生成戴眼镜照片一事,团队称,由于AI算法有一定不确定性,眼镜配件等可能无法识别,但其会加快优化算法。
针对无法退款问题,妙鸭相机团队指出,下载照片涉及虚拟币充值,而虚拟币充值和现金目前只能单向流转,并且在充值协议中已经有过明确规定,因此目前不支持退款。
妙鸭相机声明 图源自妙鸭相机官方微博
时间回到7月26日下午3点16分,作者上传了所有的照片并付费,跳转回小程序,发现此时前面有4549人,预计需要等待6小时45分钟,换算后,系统制作一个数字分身大约需要5.3秒。
自妙鸭相机7月17日上线以来,呈现出服务器算力不足的问题,这也是目前众多AI应用所面临的核心问题。
但算力不足,依然挡不住用户们的高期待值,只看目前的等待人数就可以猜测,国内用户对于AI应用,还处在一个新奇、期待、希望尝试的阶段。
为什么喜欢这款妙鸭相机?
博主徐芬芬在小红书发帖:AI生成的写真表情自然,自然程度甚至超过本人,对眼神的处理得也令人满意。
她分享了对AI生成写真青睐的原因:首先,它不需要考虑妆造、服装搭配,就有很多模板可以选择,更加方便;其次,对于不会摆拍、害怕表情僵硬的朋友比较友好;线下拍照,可能只能选择一张精修,但在AI写真里,每一张都是精修图,并且花9.9元可以下载5张照片自行使用,这和现在动辄一两百元的证件照相比,划算很多。
但目前,妙鸭相机生成的AI写真还存在一些问题。
从生成的照片来看,徐芬芬认为,一些写真中双眼皮的弧度不太流畅,脸部和手部的细节尚需改进。
从微博推荐页得知妙鸭相机,成为尝鲜付费用户之一的小橘子也有着类似的遗憾:“目前做出来的图只有一套比较真实,其他的(AI生成)痕迹还是比较重。”她发来自己南法假日的写真图片举例:“像这张图里,发际线就很奇怪。”
平日,小橘子爱拍照记录生活,相对于滤镜造型来说,她更偏向真实记录的照片。因此,当看到自己的数字分身以不同妆容造型出现在屏幕上时,她却觉得有些别扭:“完美感太强了,不太真实。”
许多修图软件可以调整磨皮程度、妆容强度等,这些操作即是为了满足用户在适当美化个人照片的同时,保留对真实度的选择权利。但AI写真完全将面孔套入精致模板中,可能出现朋友圈撞风格、撞款,带来单一的审美疲劳,导致用户对此“景观”很快失去兴致,也会影响类似AIGC应用的持久发展。
其实早在今年5月,美图公司旗下的美颜相机就已经发布了“AI写真”功能。该项功能基于Few-shot Learning(少样本学习)个性化训练方案,用户上传8-20张面部照片,系统即可在5分钟内快速生成场景妆造,为用户呈现出一套高级写真。
但AI写真出圈,还是由妙鸭相机在最近一周带头完成的。美颜相机里的AI写真,为什么热力不够?
从产品渠道看,妙鸭从微信小程序起家,降低了用户尝鲜的行动成本;而美颜相机中的AI写真则需要下载软件,再在主页众多功能中下滑才能找到。
二者在风格模板的数量上也有差异。根据妙鸭相机团队7月17日在官方微博上发布的《让每个人都拥有一个AI摄影师》一文中,可以看到该团队在上线之初就已经为用户准备好了数量众多的写真模板。但美颜相机自功能上线一个多月来,男女风格加起来也只有10个可选。
妙鸭相机模板|图源自妙鸭相机官方微博
再感受一下性价比:妙鸭9.9元的初始定价可买到官方所有造型模板的使用权,还可免费重做1次数字分身;但在美颜相机中,只有付费(0.9元至9.9元)才可买到一种风格下的单个姿势照片,最后生成6张同样姿势,只在表情上有细微不同的照片,且无法重做。
而如果想要尝试同种风格下的另一姿势,需要再次付费。对于美颜相机来说,它给出的解答是“AI制作写真需要消耗昂贵的云计算资源,因此购买只可制作1次”,但对于对AI效果尚不信任,也无法预知AI合成照片效果的用户来说,这首先就降低了其消费欲望,止步在尝试AI写真的大门前。
小红书博主徐芬芬预测,未来线上AI生成写真照片是大势所趋。线下的证件照、形象照业务及电商模特、摄影修图妆造行业可能会受到冲击,但像亲子写真、闺蜜写真、家庭合照这类更注重现场、线下拍摄过程的业务可能会保留下来。她发起了“证件照愿意选AI生成还是去线下”的投票,160人参与投票,有75%选择了AI写真。
尽管目前AI写真已经受到众多用户的青睐,但可以看出,其算力和功能还有待完善。妙鸭相机正火,能做的事还有很多。
伴随着AI技术的发展,用户们对它的好奇也被笼罩上一层恐惧。
在《黑镜》第6季第一集中,女主人公琼的日常生活被影视公司通过手机录音录像的方式捕获,添油加醋做成了实时剧集并公开播出。琼无论是开除员工、出轨前男友还是看到自己的剧集后生气崩溃的现实生活,都一一被投上了荧幕。随后,琼找到律师却发现,这家公司的所作所为竟然合规:因为自己曾在无视用户协议的情况下点击了同意。
《黑镜》剧情|图源自网络
面对妙鸭相机需要用户上传21张清晰正面照片的操作,不少用户也感到担忧。
“我们上传了照片,坏人就可以用照片生成各种不好的图片、视频了?”
“如果别人未经我同意,上传我的照片,合成我的形象怎么办?”
“上传照片后,我的个人隐私问题怎么保证?”
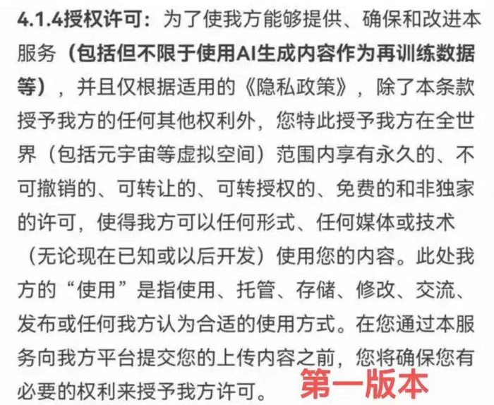
有网友在阅读了妙鸭相机第一版用户协议后发现,其中有“您特此授权我方在全世界(包括元宇宙等虚拟空间)范围内享有永久的、不可撤销、可转让的、可转授权的、免费的、非独家的许可,使我方可以任何形式、任何媒体或技术(无论现在已知或以后开发)使用您的内容”这样的表述。
不少网友和媒体称此版规定为“霸王条款”。《黑镜》的预言,似乎即将照进普通人的日常与现实。
对此,华南理工大学法学院副教授、网络法律师叶竹盛认为,在第一版用户协议中存有概括性的、笼统的授权规定,属于同意的内容不明确。
“如果平台将用户的面部特征用于其它敏感用途,根据《个人信息保护法》的规定,平台应当和用户单独做出协议;如果平台将用户数据转让、转授权,也应该和用户再次达成授权。目前这种在表述和范围上都较为笼统的协议,一般会认定它是格式条款。”
刺猬公社发现,根据《民法典》第四百九十六条的定义,格式条款是当事人为了重复使用而预先拟定,并在订立合同时未与对方协商的条款。“合同相对方不能参与协商”是格式条款最重要的特征:合同相对方只能选择接受格式条款或者放弃合同缔约的机会,而不能提出修改要求。
在我国现有立法中,已有多部法律法规对个人信息做出了定义,个人信息也被分为不同等级。
对于平台要收集的那些用户敏感信息,平台有对用户做出特别说明、明确告知并取得用户单独同意的义务。
平台应当明确告知用户自己收集了什么信息、将如何处理、用于什么目的等;还需要用户的单独同意,也就是说,需要单独把它拿出来去征求用户的同意,不能把它塞在一个很长的协议里。
如果没有做到上述行为,就会有两个后果,第一是这样的协议会做出对平台不利的解释;第二个是这样的协议损害了用户的权利,因此实际上会被认定为是无效约定。
但由于许多用户没有点开《用户协议》《隐私政策》详细阅读的习惯或能力,在直接点击同意并上传照片后,如果用户发现自己的信息被平台挪作他用,这位用户可以在(不知情)已经授权的情况下,要求平台撤回其照片吗?
如果产生更多与用户肖像、个人隐私的纠纷,这位用户是否可以起诉平台?叶竹盛律师告诉刺猬公社,“由于面部、肖像是非常重要的个人信息,所以平台应当特别说明并且取得用户的单独同意。如果用户在同意授权的流程不完备的情况下,发现平台违规使用自己的信息,那么用户完全可以要求平台删除自己的信息,进行维权。”
2023年7月20日,妙鸭相机团队更新了第二版用户协议,在新版协议中,其明确表明:“您所上传的照片将仅被用于本服务使用,我们仅提供图像处理服务,不会提取识别信息,不会用于识别用途,服务完成后,系统将自动删除上述信息,不予留存。”
那么在这之前登陆的用户们,依然受制于第一版协议吗?对此,叶竹盛律师表示:“因为原协议被修改,因此就丧失了效力。”可以看到,妙鸭相机在其用户协议更新说明后,也标明了用户查看、签署新版协议的方式。
但依然有妙鸭用户表示担忧:“当时没想太多,但后来有点后怕,不过生成出来的照片大多美得不像本人,所以感觉影响不会太大。”也有用户已经在考虑接下来的日常生活应用问题:“如果用这种AI证件照,机考时可以识别人脸吗?”
“如果机考识别的是虹膜那就不行,如果识别的是五官,有70%的概率可以,如果是公司的人脸识别,可能有30%的概率可以。”一位从事修图行业的小红书用户做出了这样的回复。
这也引申出一个问题,当我们在平台上传越来越多个人正面清晰照片,我们的耳廓、虹膜、面部识别特征如果从平台泄露,将会给我们的日常生活带来多少影响?带来多大的利益损伤?
带着对这些未知的恐惧,一些网友开始继AI写真照后,陆续晒出要求妙鸭客服注销账号、清空个人信息的聊天记录。
查询“妙鸭”背后的公司——未序网络科技(上海)有限公司可以发现,其注册资本为5520万美元,法定代表人为张龙,他同时担任优酷视频(西安)传媒科技有限公司的法定代表人、执行董事兼总经理,其监事冯云乐也同时担任了多家阿里系公司的监事职务。
从公司的层面上看,令很多人意外的是,这是一个“优酷系”内部创业项目。这是一个好的现象:国内的互联网大公司,终于拿出了一个刷屏级的AI应用,且有明确的商业化前景。
但在AIGC应用开始商业化的同时,对相关应用引起的道德伦理问题的关注也将日趋上升。如何确保用户的信息安全,做好行业规则制定与监管,这是在妙鸭爆红之后,全行业乃至社会应当同步开始重视的问题。
本文为专栏作者授权创业邦发表,版权归原作者所有。文章系作者个人观点,不代表创业邦立场,转载请联系原作者。如有任何疑问,请联系editor@cyzone.cn。

举报成功