新浪科技

比亚迪、长城汽车先后宣布起诉汽车博主,最高索赔500万元

红星新闻

关注

红星资本局7月26日消息,红星资本局梳理发现,近期多家车企开通了法务部官方微博,宣布起诉汽车博主。

7月24日,比亚迪(002594.SZ)法务部表示,决定起诉新浪微博用户“龙猪-集车”,要求其删除相关侵权言论,公开道歉并赔偿500万元人民币。

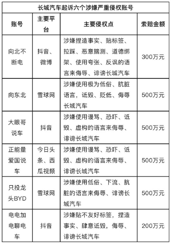
7月25日,长城汽车(601633.SH)发布微博称,近日已正式启动针对“向北不断电”等六个账号的诉讼程序,鉴于六个账号均存在涉嫌严重侵权行为,长城汽车将向上述账号运营主体分别索赔200万元至500万元。

两天先后两家自主车企

起诉汽车博主索赔数千万元

7月24日,比亚迪法务部官方微博发布首条内容称,新浪微博用户“龙猪-集车”长期发布大量不实信息,恶意诋毁、贬低侮辱比亚迪,对比亚迪品牌声誉造成了严重损害。对此,比亚迪收集、固定了大量证据,向有关部门反馈了其涉嫌黑公关的线索,并决定正式起诉“龙猪-集车”,要求其删除相关侵权言论、公开道歉并赔偿500万元人民币。

比亚迪法务部还表示,如果有网友掌握其他涉嫌侵权、甚至涉嫌收受他人利益侵害比亚迪及比亚迪用户权益的信息,可提供线索。凡经比亚迪查证属实并得到相关司法机关认可的,将依据价值给予5万元至500万元不等的奖励。

红星资本局注意到,“龙猪-集车”目前在微博上有83.1万粉丝,处于禁言状态,最新一条微博发布于6月5日,与比亚迪相关。目前“龙猪-集车”未对比亚迪起诉事件进行公开回应。

昨日晚间,长城汽车(601633.SH)发布微博称,近日已正式启动针对六个账号的诉讼程序。红星资本局注意到,这六个账号中,部分账号粉丝超过20万,也有账号粉丝只有几千人。目前部分账号已经作出了回应,有的表示会积极应诉。

红星资本局注意到,长城汽车将向前述六个账号运营主体索赔共计2500万元。

其中,“大眼哥说车”和“正能量爱国说车”出镜博主为同一人,只是分布在不同的平台,发布的内容涉及多家车企。“向东北”在雪球APP上已经搜索不到。

因长城汽车宣布起诉,目前多个账号下方聚集了不少网友。

长城汽车在微博中表示,上周已向26位网友发放举报奖金。如有发现任何针对长城汽车的“网络水军”攻击行为,且能够提供攻击链路完整证据材料,经司法机关认定为有效证据的,将一次性奖励200万元至300万元。

今年3月,长城汽车宣布悬赏1000万打击网络水军。7月19日,长城汽车表示,截至7月14日已收到网友举报线索近千条,且部分网络水军恶意抹黑行为已进入司法诉讼程序。

今年来多家车企表态打击网络水军

有网络账号公开道歉

事实上,近期已有多家车企开通了法务部官方微博,宣布起诉汽车博主。

7月22日,蔚来(09866.HK)法务部发布微博称,收到公众举报,徐某某在多个网络平台注册账号“蔚蔚收容所”等,累计发布了数万条蓄意抹黑、侮辱、污蔑蔚来、蔚来用户和蔚来产品的内容,包括在与蔚来有关的内容下数分钟内发布数十条内容雷同的诋毁、谩骂言论,严重损害蔚来的社会评价和商业信誉及蔚来用户的合法权益。在核实相关网络账号实际控制人身份并调查固定相关侵权证据后向上海法院正式提起诉讼,追究徐某某的相关法律责任。

蔚来法务部还表示,徐某某已正式签署道歉信,承认其违法侵权行为,注销相关网络账号,向蔚来、蔚来用户和社会公众正式道歉,赔偿相应损失,并正式公开道歉。

7月5日,零跑汽车(09863.HK)法务部发布微博称,自媒体“紫财经”在多家平台账户上发布针对零跑汽车的文章和视频,其不当的表述给公众造成了误导,给零跑汽车造成了不良影响。零跑汽车就此以“紫财经”经营/注册主体为被告向杭州互联网法院提起了名誉权侵权之诉。经法院受理,“紫财经”愿纠正其言论并在各平台发布声明致歉。

小鹏汽车(09868.HK)法务部于今年5月发布第一条微博。6月16日,小鹏汽车法务部表示,汽车行业的网络水军乱象存在已久,随着汽车市场竞争的日益激烈,瞄准车企有组织的谣言攻击也愈加严重。冒用身份、看图编话、抹黑造谣、操控舆论、误导市场和用户的一系列“水军操作”,严重侵犯了小鹏汽车及鹏友们的权益。小鹏法务经核实及调查取证,现已掌握数位造谣人身份,并已启动司法维权程序,将采取法律手段追究包括组织者、策划者和实施者的法律责任。

此前5月,理想汽车(02015.HK)CEO李想“打假”某网友发布的汽车自媒体商单收入,并@理想汽车法务部微博,表示“开始干活”。

今年以来,多家车企表态将打击网络水军。3月24日,中国汽车工业协会(中汽协)旗下中国汽车企业首席品牌官联席会(简称“CB20”)及成员单位一致决议,共同发起“关于抵制汽车行业网络水军的联合倡议”。具体内容包括不参与、不雇佣网络水军进行任何负面评论灌水、恶意抹黑的行为等。一汽、东风、长城、吉利、比亚迪、蔚来、理想、小鹏等14家车企成为联合倡议企业。

红星新闻实习记者 蒋紫雯 记者 俞瑶

编辑 杨程

加载中...