新浪科技

动脉网:2022医疗AI行业研究报告

199IT

关注

过滞后的价值验证期,医疗AI发展大跨步。医疗AI市场规模于2022年首次超过百亿,并在预计在3-5年内维持40%的高增长率。 2020年前医疗AI价值验证滞后的原因主要包括信任缺失、商业路径模糊、临床价值不足, 但如今已有49个AI医疗器械获得NMPA颁布的三类证,多家医疗AI企业营收过亿, 数十篇高分论文验证AI临床价值与经济学价值。突破局限,医疗AI将在短期内维持指数增长。

价值跃迁,医疗AI价值从降本增效增至全方位革新医疗相关流程。 常规的AI重在帮助医院、医生、保险等主体降本增效,而新一代的AI应用则考虑是否能够将知识与算法深度融合,对已有医疗流程进行重构。 目前AI已在FFR、心功能评估、蛋白质结构预测等场景给出了与传统流程截然不同且临床价值较高的解法,此类创新将与“降本增效”类AI共同助力医学发展,将同质化的医疗AI 带入差异化时代,带来新的增量市场。

四大赛道跑通商业路径,或能率先大规模扭亏为盈。影像、信息化、新药研发、机器人四个场景逐步解决审批、数据孤岛、算法局限等问题,建立起主流的价值体系与商业路径。 目前各大场景仍需考虑研发效益、用户开发、商业路径拓宽等要素,尽可能在成本控制、市场空间上实现突破。

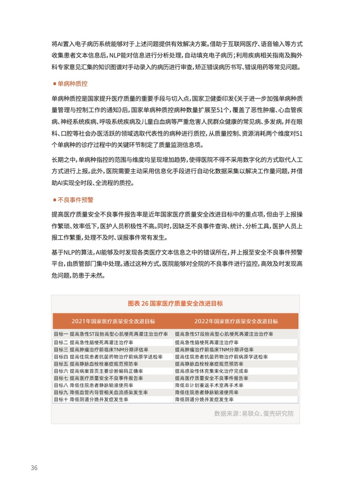
加载中...