新浪科技

中国移动研究院:低空网络信息服务能力白皮书

199IT

关注

近年来,无人机产业已呈现快速发展的态势,2022年中国民用无人机市场规模已达443.58 亿元。面对低空空域无人驾驶航空器的设备异构、高密度、高频次、全覆盖、大连接、高时效、高安全要求等特点,低空网络服务依然面临辅助监管机制不完善、网络覆盖需优化、低空业务保障待提高等诸多难题。

3GPP自 R17版本开始,开展5G网络对无人机业务的持续定向适配和能力增强,中国移动研究院牵头了R19 SA1无人机业务需求研究及规范制定,推动5G网络对无人机航路监测与优化、无人机避障的深度支持。中国移动致力于打造面向无人机应用的全场景全能力低空网络,既面向无人机提供高稳定性、高质量网络服务,保证无人机可以全域飞、安全飞、智能飞;又面向监管需求方要求,实现对无人驾驶航空器的有效管理,使得监管方能在任何时间任何地点与任何无人机保持低时延的双向通信,以保证监管方对无人机能看得见、叫得到、管得住。

本次发布的白皮书系统阐述了无人机低空网络架构演进方向及增强能力,提出了可信身份识别、鉴权授权、定位追踪、智能化分析、无人机感知五项关键方案及能力。白皮书的发布将加速5G网络融入无人机应用,不仅实现网联无人机接入的安全可控、实时监测;同时也可依托网络智能化实现对无人机业务质量的保障和飞行轨迹智能分析;进一步地,可通过引入通感一体化技术和网络算力,实现对无人机飞行状态的高效监管、业务状态的稳定保障,加速无人机运营方式的变革与升级。

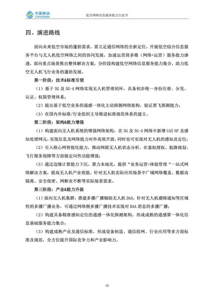
未来,面向低空市场的蓬勃需求,中国移动研究院将立足通信网络的全新定位,持续发挥标准引领作用,面向重点场景推出解决方案,分阶段构建低空网络信息服务能力集合,加速低空无人机业务的发展;同时,联合中国移动(成都)产业研究院,构建“网络+平台”的多维综合服务能力,拓宽电信运营商在无人机市场中的纵深与边界,与无人机生产商、系统服务提供商、通信设备供应商,以及关注低空网络信息服务的研究机构共同携手,积极参与到产业化工作中,助力低空无人机应用的飞跃发展。

加载中...