科学家揭示胶原水凝胶新性质,助推软骨生物材料设计
DeepTech深科技
来源:DeepTech深科技
“这项研究源于四川大学张兴栋院士课题组前期的一个突破,即发现胶原水凝胶可以实现对软骨缺损的再生修复。从性能上看,通过胶原水凝胶再生出的透明软骨,和天然软骨组织的性能基本完全相同。目前,该材料已经进入临床试验阶段,并已通过进入国家药监局创新通道申报产品注册证。”四川大学生物材料工程研究中心副研究员肖芸表示。
胶原水凝胶是一种天然纤维水凝胶,一直以来在细胞培养和组织工程中拥有非常广泛的应用。基于其诱导出的人体自身的软骨组织,在长期力学性能的稳定性方面优于通过微骨折等方法得到的纤维软骨。虽然该材料在临床试验中已经显示出良好的效果,但其诱导干细胞软骨分化的机制还不甚明确。
为了解决其中的机理问题,肖芸团队对胶原水凝胶的粘弹性进行了研究。作为一种动态力学性能,粘弹性描述材料受到的应力随时间而耗散的行为。而该团队发现,胶原水凝胶的粘弹性是细胞和基质间相互作用建立和稳定的关键。他们揭示了 Rho 相关激酶(Rho-associated kinase,ROCK)是其所调控的信号通路,并发现粘弹性对成软骨分化的前期和后期产生不同的持续性调节作用。
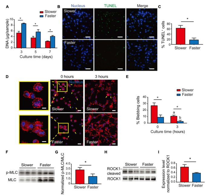
图丨基质粘弹性通过调节 ROCK 依赖性细胞凋亡来调节细胞存活(来源:Science Advances)
四川大学生物材料国家工程研究中心博士研究生黄丹阳为该论文的第一作者,肖芸担任论文的通讯作者。
据肖芸介绍,该研究开始于 2018 年,整个研究周期持续了大概四至五年时间。虽然在材料的制备与表征阶段,该团队就已经发现并掌握了通过胶原水凝胶的成胶过程来调控其整体粘弹性的规律,但却一直没有探明该材料粘弹性的生物学效应,也就是其对成软骨分化的影响。
图丨10 微米尺度下具有代表性的间充质干细胞的细胞骨架 3D 效果图(3 小时)(来源:Science Advances)
“整个研究过程可以说是一波三折,但我们从中也发现了几个意想不到的生物学现象。”肖芸说。
通常情况下,生物材料领域的研究者会关注材料的力学性能对生物学效应的影响是否呈线性关系。具体到胶原水凝胶的粘弹性上,一般会用应力松弛得快或慢来形容,也预期具有线性特征的调控规律,比如松弛得快好、或者松弛得慢好。但是,肖芸团队在研究中发现,生物学过程实际上非常复杂,即便在细胞层面也是如此。这也就是说,胶原水凝胶的粘弹性在软骨分化的起始阶段和长期软骨的形成过程中发挥着不同的作用。松弛得比较慢的胶原水凝胶材料,在前期有利于成软骨分化的启动,而松弛得比较快的材料,在后期则有利于成软骨的形成。
图丨用于表征不同阶段软骨形成结果的方案示意图(来源:Science Advances)
于是,该团队继续探索这种逆转现象发生的原因。后来他们发现,这是因为细胞在成软骨分化的过程中发生了细胞凋亡的现象。
肖芸表示:“这个发现对我们来说是一个很大的冲击。因为胶原水凝胶是天然的细胞外基质,具有非常良好的生物相容性,所以一般来说细胞不会在这样的材料中发生大量凋亡行为。”
基于此,在这项研究中,他们以实验现象为依据进行深入探究,并发现当细胞从二维平面培养转移到三维水凝胶培养的过程中,因其细胞张力、细胞环境、细胞和基质之间的连接等细胞力学环境发生巨大的变化,所以会引发细胞凋亡现象。
由于这项研究主要聚焦的是单个细胞层面上的成软骨分化行为,因此接下来该团队也计划在多细胞的环境中研究其软骨形态的发生。
“因为在我看来,组织形成可能不仅仅涉及到单个干细胞的细胞分化,还与多细胞之间的作用相关,比如细胞与细胞间的协调生长、迁移、凋亡等。”肖芸最后说。
参考资料:
1.D., Huang, Y., Li, Z., Ma. et al. Collagen hydrogel viscoelasticity regulates MSC chondrogenesis in a ROCK-dependent manner. Science Advances 9,6 (2023).https://www.science.org/doi/10.1126/sciadv.ade9497
运营/排版:何晨龙