科学家发现作物耐碱性新机制,为全球粮食安全开辟新道路
DeepTech深科技
来源:DeepTech深科技
于菲菲谈到,该研究符合国家战略发展需求,因此课题组非常积极地在该方向持续探索。另外,坚持也是一个重要的因素,这是一项融合了多学科和多方研究人员的工作,在实施实验的过程中也遇到了各种各样的难题。但是,好在坚持最后收获了突破性的成果。
Science 在论文导语中这样介绍:“碱性土壤限制了植物摄取养分和管理盐分压力的能力。该研究现在已经在高粱中发现了一个决定对盐碱地敏感性的基因座,耐碱 1(Alkali Tolerance 1,AT1)基因座编码一个鸟嘌呤核苷酸结合蛋白 G 蛋白的 γ 亚基,它调节质膜水通道蛋白的磷酸化,水通道蛋白是可以运输过氧化氢以减轻氧化胁迫的通道。这一研究发现能够更好地管理碱性土壤上的作物的生长,也有助于将数百万公顷的碱性土壤投入到农业种植。”
高粱起源于非洲,即便在恶劣的环境中它也可以生长。因此,与其他作物相比,高粱在适应多种非生物胁迫方面有了更强的耐受性。一些高粱品种可以在 pH 值高达 10.0 的钠盐土壤中生存。
该团队用一个由 352 个有代表性的高粱品种组成的大型高粱自然群体,研究小组进行了全基因组关联研究(genome-wide association study,GWAS)分析,进而发现了一个主要的基因座,即 AT1 与耐碱显著相关。
从原理来看,AT1 编码一个非典型的 G 蛋白 γ 亚基与水稻的 GS3 同源),通过调节环境胁迫下过氧化氢(H2O2)的外流而对碱性敏感性作出贡献。
图丨AT1 的遗传修饰增强植物碱性环境的耐受性(来源:Science)
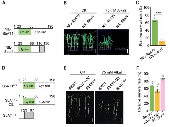
研究中,他们构建了一对具有两种 AT1 单倍型的近等基因系(near-isogenic lines,NILs),来评估 AT1 对高粱耐碱的等位基因效应。他们尝试用这样的方法证实 AT1 基因座的相关功能。
课题组通过实验发现,相较于野生型全长 SbAT1(Hap1),编码 SbAT1截断形式的 Sbat1 等位基因(Hap2)增加了植物的碱敏感性。结果表明,AT1/GS3 在植物耐碱中发挥了负调控的作用。相比之下,AT1/GS3 的基因敲除增加了高粱、谷子、水稻和玉米对碱性胁迫的耐受性。
图丨SbAT1 在高粱耐碱中的功能(来源:Science)
有关这项研究所发现的高粱耐碱性的生物机制,简单来说,SbAT1 编码一个非典型的 G 蛋白 γ 亚基,并抑制水通道蛋白的磷酸化,而水通道蛋白在碱性胁迫下可能被用作 H2O2 输出器。
基于这些知识,对 AT1 同源物进行敲除的基因工程作物或使用天然的无功能等位基因,可以极大地提高碱性盐土地的作物产量,这些发现或有助于最大限度地利用全球盐碱地,以确保粮食安全。
图丨AT1/GS3 敲除和自然缺失增强高粱和水稻对盐碱胁迫的抗性(来源:Science)
谢旗表示,这个研究的意义主要体现在两个方面。一方面是科学理论上的突破,研究团队发现了一种水通道蛋白,可以将活性氧泵送至细胞外,保护细胞不受损伤。
另一方面,在生产上,实验上通过敲除所发现的 AT1 基因可以使粮食在产量方面有所上升,让以前不能够种植农作物的盐碱地也能种植粮食,从而为全球粮食安全提供新的解决方案。
关于下一步的研究计划,该团队预计将会在更多的作物中进行相关的实验。据介绍,大豆相关的实验已经开始进行。此外,实验中也发现其它的基因同样具有耐盐碱的能力,之后将会聚合耐盐碱的相关基因,从而实现更强的作物耐盐碱能力。
参考资料:
1.Huili Zhang et al., A Gγ protein regulates alkaline sensitivity in crops. Science 379, eade8416 (2023). http://doi.org/10.1126/science.ade8416.
运营/排版:何晨龙