新浪科技

8所“省一”18所“省二”,成都这些高中有望迎来升级

红星新闻

关注

5月8日,四川省教育厅公示了《四川省示范性幼儿园、义务教育优质发展共同体领航学校、示范性普通高中拟认定名单》,将拟遴选认定198所省示范性幼儿园、153所省义务教育优质发展共同体领航学校、14所省一级示范性普通高中(引领型)、9所省一级示范性普通高中(特色型)、44所省二级示范性普通高中及96所原省一级示范性普通高中分类申报认定情况进行公示,公示期为2023年5月8日至5月12日。

公示的名单里,2022年四川省一级示范性普通高中拟遴选认定名单全省共23所。

其中,成都共有8所高中上榜:

引领型——成都七中万达学校、四川省成都市石室天府中学、四川省大邑中学、成都市树德协进中学;

特色型——电子科技大学实验中学、四川省双流艺体中学、四川省成都市航天中学校、四川省成都市川化中学校。

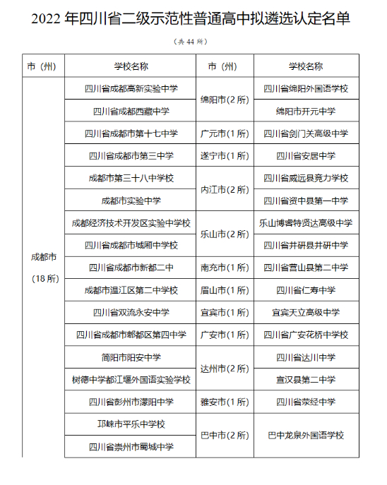
此外,2022年四川省二级示范性普通高中拟遴选认定名单共有44所,成都有18所上榜。

值得注意的是,这里所谓的“省一级示范”和“省二级示范”,在不少家长口里,还有个更口头的说法,即“国重”和“省重”。

详情☞《关于四川省示范性幼儿园、义务教育优质发展共同体领航学校、示范性普通高中拟认定名单的公示》

红星新闻记者 李宇欣

编辑 成序

加载中...