新浪科技

工信部:数据传输安全白皮书

199IT

关注

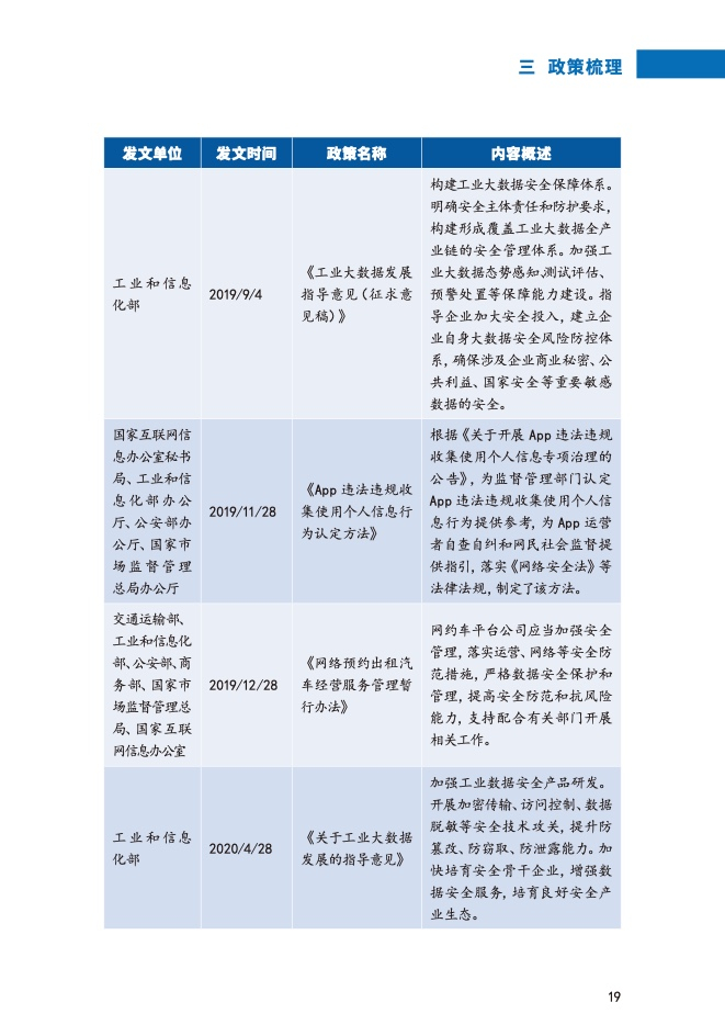
日前,由工业和信息化部网络安全产业发展中心(工业和信息化部信息中心)牵头组织编制的《数据传输安全白皮书》(以下简称《白皮书》)正式发布。

据介绍,本次《白皮书》编制工作主要基于当前形势研判,聚焦数字政府建设、数字金融、互联网等领域中数据传输安全典型应用场景,探讨了主要风险点与解决方案,展望了数据传输安全发展趋势,以期集聚产业优势资源,加强协同合作交流,为政府部门提供决策参考,共绘产业发展新图景。

《白皮书》研究认为:数据已成为关键生产要素,是数字经济创新发展的石油”。与此同时,数据安全成为全球关注焦点,面临更多风险挑战。各行业各领域企业需要积极利用新技术不断提升数据安全保障能力。

白皮书主要聚焦数字政府建设、数字金融、互联网等领域中数据传输安全应用较为典型的场景。

随着数字化浪潮席卷全球,各国政府逐渐意识到,数据已成为与国家安全和国际竞争力紧密关联的重要资源要素,对数据安全的认知已从传统的个人隐私保护上升到维护国家安全的高度。各行业各领域企业内生发展需求和外部合规要求激增,正在积极利用新技术不断提升数据安全保障能力。

从国家层面看,保障数据传输安全是保护数据安全,维护国家安全,保障数字经济健康发展,推动构筑国家竞争新优势的重要部分。

对国家安全而言,保障数据传输安全与国家公共服务、社会治理、经济运行、国防安全等方面密切相关,个人信息、企业经营管理数据和国家重要数据的流动,尤其是跨境流动,存在多种安全风险挑战;

对数字经济而言,随着新一轮科技革命和产业变革的加快推进,数据作为新型生产要素,有效促进数字基础设施发展与产业迭代升级,数字经济已成为我国经济高质量发展的新引擎,保障数据传输安全,已成为我国数字经济蓬勃发展的关键所在;

对国家竞争优势而言,发展数字技术、数字经济,加强数据治理,综合运用政策、监管、法律等多种手段确保数据安全和有序流动,是全球科技革命和产业变革的先机,是新一轮国际竞争重点领域,是构筑国家竞争新优势的重要因素。保障数据传输安全已经为维护国家主权、安全和发展利益不可所缺的重要部分。

从企业层面看,保障数据传输安全对于保护企业数据安全,维护企业经济利益、竞争力以及持续经营能力有着重要意义。

在数字化转型大趋势下,数据已成为企业日常办公、生产经营、技术创新、战略发展等活动的基础,数据安全已成为数字企业健康稳定发展的基本保证。目前,数据在传输过程中面临着传输主体多样、处理活动复杂、攻击手段升级、内部泄露频发等安全风险挑战。保障数据在传输过程中的安全性、完整性和可用性,对于维护企业业务连续性,保护企业竞争力、经济利益,确保企业安全转型和持续健康发展有着重要意义。

从个人层面看,保障数据传输安全对于保护个人信息安全,维护个人合法权益和人身安全有着重要作用。

在数字社会中伴随日常活动,会产生大量个人数据,反之这些数据也能反映个人活动的方方面面。保障个人数据传输安全,确保个人数据在传输过程中不被篡改、破坏、泄露、窃取和非法利用,关系到个人的隐私权、决定权、知情权、人格权等多种权利,甚至关系到个人财产和人身安全。通过采取必要措施保护个人数据传输安全,能更加全面地保护个人信息安全,维护数字社会中个人的人格尊严和自由,保障个人合法权利、利益与人身安全不受侵害。

提升对数据传输安全重要意义的认识,聚焦数据传输环节,规范数据处理活动,保障数据安全,促进数据资源的高效开发利用和安全有序流动。推动业务与安全体系深入融合,基于业务特点,跨部门统筹做好数据分类分级,建立层次清晰、职责明确的安全合规体系,全面落实个人信息保护与数据安全等责任义务。

保障关键信息基础设施相关产业链供应链安全稳定,加强数据传输安全需求方建设经验实践的分享交流,打造分领域分行业案例库策略库。

关注数据跨境传输等监管新规,深入研究并探索制定可执行可落地的行业监管审计标准指南,鼓励相关行业企业加强合规培训,增强数据传输安全保护责任意识。

加载中...