新浪科技

红外遥控开关控制家电

电子产品世界

关注

这个电路的成本很低,可以很容易地构建。通过使用这个电路,我们可以在遥控器的帮助下控制任何家用电器。在这个项目中,有两个部分 - 一个是发射部分,另一个是接收部分。接收部分将处于一个稳定的位置,与任何负载相连,发射器将作为一个正常的遥控器。

本文引用地址:

红外线遥控开关的方框图:

框图说明:

这个遥控开关的主要功能是控制任何负载(电视、收音机、立体声、风扇、灯等)。在这个电路中,我们使用一个开关来操作发射器,用这个开关我们可以打开或关闭电视、马达、收音机或任何其他家用电器。

我们甚至可以通过在实际电路中添加额外的电路来控制电视、收音机和许多其他设备的音量。在发射器部分,我们有NE555定时器,它被配置为星形模式和红外线LED,其红外线由凹面透镜引导,电源来自9V电池。

电路中的开关在发射器电路中起着关键作用。当开关关闭时,来自电池的电源打开NE555定时器,该定时器将作为一个星形的多谐振荡器发挥作用。与NE555输出端相连的红外LED将获得高电平并通过凹透镜产生红外光束。

当来自发射器的红外光束到达接收器部分时,光电LED将接收红外光束并给电容充电,这将增加运算放大器的一个引脚的输入电压并产生高输出。这个高电平输出被送给4018计数器作为输入,计数器将通过一个继电器驱动负载,使其相应地开启或关闭。

红外线遥控开关电路元件:

CA3130: CA3130是一个BiCMOS运算放大器,它具有非常高的输入阻抗,非常低的输入电流和高速性能。它的输入摆幅非常低,即低于0.5V;工作电源电压约为5V至16V。它也会允许输出摆幅。两个输入之间的最大差分电压应该是8V。主要的应用是它们被用作单电源放大器、定时器或单稳态多振器、电压跟随器和检测器、峰值检测器等。它们也可以用于光电二极管--传感器放大器,这就是为什么我们在电路中使用这个元件作为放大器。

CD4018: 计数器的主要功能是存储(有时显示)某一特定事件或过程发生的次数,通常与时钟信号有关。CD4018是16针的计数器,其中有5个干扰输入(将计数器设置为该数字并立即将该数字送出。如果该数字在最小和最大计数范围之外,这个信息就会被忽略)、时钟、数据、预设、启用和复位引脚。它有大约5个约翰逊计数器(扭环计数器),其中最后一级的输出被反转回来并作为输入给第一级。其主要特点是完全静态操作,在不同的电压下有不同的噪声裕度(1V的噪声裕度是5V),电源电压范围从3V到18V。在不同的电源电压下,时钟输入频率也不一样。5V的VDD会提供大约3Mhz的频率。 计数器用于不同的应用中,如分频器、计数器控制、可编程的十年计数器、微型计算机等。

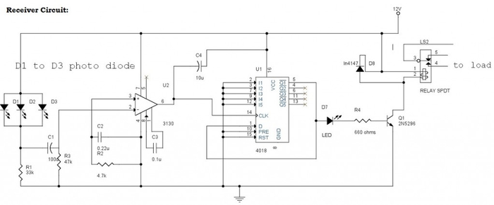
红外线遥控开关的电路图:

电路解释:

在接收器部分有3个光电二极管,它们将检测来自接收器的红外信号,并产生漏电流给电容C1。这个电流被送到3130集成电路的反相输入端,它将被这个电流触发并给出放大的输出。剩下的所有其他引脚都连接到地面。

R2和C2用于阻止不需要的信号触发IC。C3用于高增益,作为比较器放大器使用。

IC3130的输出被送给Johnson 4018计数器的第14针CLK。4018集成电路的输出将通过连续的时钟脉冲变成高电平。

电阻器R4被用来停止加载晶体管。当4018的输出为高电平时,晶体管将被接通,并驱动继电器在12V下工作。二极管D4将保护继电器免受反向电流的影响。

继电器将打开或关闭连接到它的电器。LED将作为一个视觉指示器,同时也阻止影响计数器的反向电压。

在发射器部分,555定时器被配置为星形模式,电阻R5、R6和电容C6被调整为5Khz工作频率。

当开关打开时,电容C6将被充电,当开关关闭时,它将通过R6和555定时器内部的晶体管放电。当打开555定时器时,输出引脚3将为高电平,这将触发晶体管SK100。

 电阻器R7被用来停止晶体管的负载。当晶体管接通时,与之相连的红外二极管将产生高强度的不可见的红外光束,该光束将被送给接收器的光电二极管。

注意:

工作电压可以在6V到15V之间。

继电器的额定电压应与主电源相等。

晶体管SK100上可以安装散热器,以补偿散热。

凹面透镜用于产生高强度的光线。

该电路的缺点是发射器和接收器之间的切换时间(如果我们从发射器产生信号,我们必须在5到6秒后再次产生信号)。不能像普通遥控器那样进行快速切换。

红外线遥控开关的应用:

该电路可用于打开或关闭电视、收音机、洗衣机和任何电子电器的开关。

通过使用相关的继电器,我们甚至还可以打开或关闭电机电器的开关。

加载中...