新浪科技

“五一”期间,成都这十大景区最火!市民游客请提前关注预约限流信息

红星新闻

关注

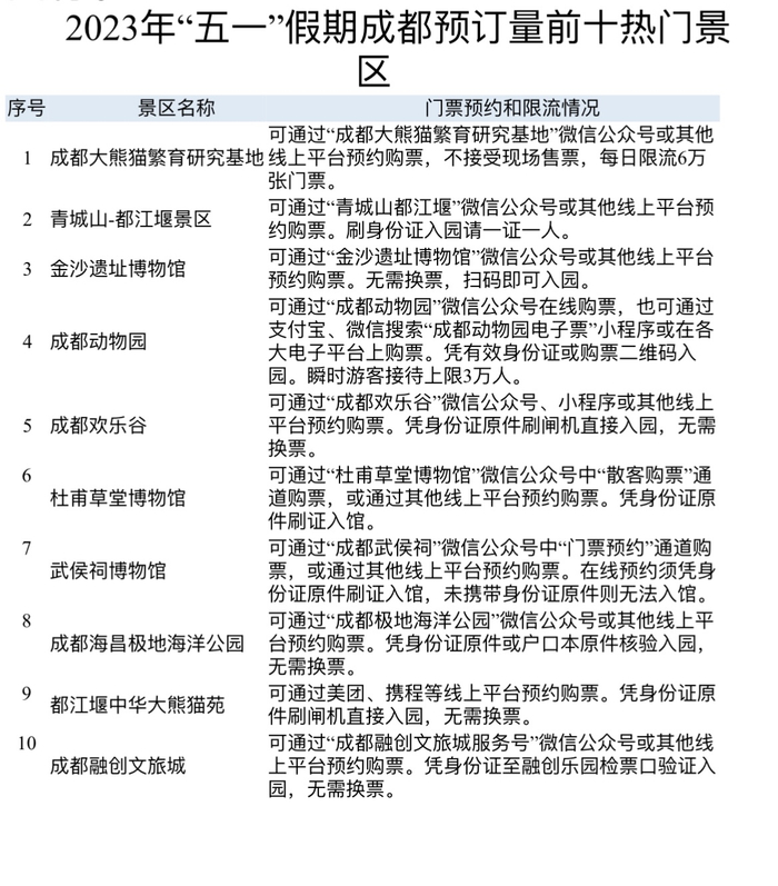
“五一”小长假即将开始,你的出游目的地确定了吗?据在线OTA交易平台预订大数据显示,成都大熊猫繁育研究基地、青城山-都江堰景区、金沙遗址博物馆、成都动物园、成都欢乐谷、杜甫草堂博物馆、武侯祠博物馆、成都海昌极地海洋公园、都江堰中华大熊猫苑、成都融创文旅城等景区备受游客青睐,预订量较高、排名靠前,预计假期客流量较大。为此,成都市文广旅局发出提示,市民游客如果打算前往以上景区,应提前了解景区预约购票、入园须知和周边交通管理等相关信息,提前通过景区官方微信公众号或其他线上交易平台预约景区门票。

同时,根据往年“五一”假期景区接待大数据预判,洛带古镇、平乐古镇、街子古镇等以本地游客为主的开放式、古镇类景区,天台山景区、川西竹海、南宝山、道明竹艺村、彭州白鹿古镇等川西自驾游沿线热门景区预计客流量也较大,旅游景区周边区域易发生交通拥堵,建议打算假期前往这些景区的游客应提前做好行程安排,及时关注道路交通信息,尽量错峰出行。

红星新闻记者了解到,今年“五一”假期,市民游客出游热情逐渐高涨,城市“烟火气”将愈发浓郁,成都市文广旅局同步发出《2023年“五一”假期安全出游“六注意”》,提示广大市民游客,规划行程美美地出游,安全游玩好好地归家,和谐谦让共建文明成都。

一、提前规划行程,享舒心“五一”

预计“五一”假期游客出游人数众多,因此出行前做好行程规划,提前预订好景区、酒店等旅游产品;密切关注目的地周边交通、气象等部门发布的出行提示信息,避开交通拥堵路段,错峰出游;前往热门景区前做好门票预约,提前关注周边交通管制措施信息,避免无法入园,提升出游体验。

二、加强防范意识,享安全“五一”

强化安全防范意识,进入剧本杀、密室逃脱等室内场所时,提前留意安全通道位置;不在草木繁盛、树叶堆积等易燃物聚集地使用明火,注意森林草原防火;户外露营、“围炉煮茶”、户外烧烤时,注意用火安全;根据自身健康状况,谨慎选择滑翔、玻璃栈道等高空高速等游玩项目;避免前往易发生山体滑坡、山洪等地质灾害的危险区域;参与涉水活动时谨防落水,穿好救生衣,做好孩童看护。

三、注意出游健康,享健康“五一”

户外徒步、登山、远途出游时,随身携带常用药物及防晒用品,关注气温变化和天气预报,及时增减衣物;旅游途中就餐选择正规餐饮场所,不食用野生动物制作的菜肴;购买小摊小贩售卖的食品时注意查看产品保质期,不饮用“散装”酒和过期饮料,不食用未经安全认证的包装食品。

四、甄选合规产品,享安心“五一”

假期市场较为火爆,客流量较大,参团出游选择正规、有资质、信誉良好的旅行社,不轻信景区车站附近派发的“小广告”“小传单”,自觉抵制“不合理低价游”,谨慎甄选合规品质产品,多一分小心,少一分贪心;如遇酒店不合理涨价行为,及时拨打热线反映情况;旅行包车选择有运营资质的旅游车辆,签订有效合同并保留相应的费用凭证。

五、遵守文明公约,享和谐“五一”

到客流较大的景区景点参观游览时,注意文明礼让、自觉排队、有序参观;进入客流较大的博物馆、美术馆时,有序观展、文明观展,注意保护文物展品。露营时遵守营地管理规范,及时清理带走生活垃圾;在景区不私刻乱画,爱护公共环境;尊重地方民俗风情和宗教信仰;文明用餐,倡导节俭,践行“光盘行动”,树立文明、健康、绿色旅游新风尚。

六、冷静处理突发情况,享快乐“五一”

游览过程中,若遭遇突发险情或意外事件,沉着冷静应对,积极采取自救和互救措施,迅速撤离危险区域,必要时报警求助。如遇旅游质量纠纷,理性维权、冷静处置,及时拨打12345咨询投诉。

红星新闻记者 李彦琴

编辑 陈怡西

加载中...