新浪科技

Fastdata极数:2023年中国血糖健康管理行业白皮书

199IT

关注

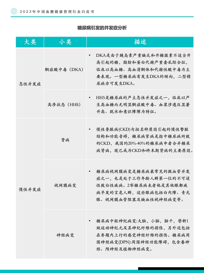
尿病是全球患病率最高的慢性病之一, 据IDF世界糖尿病报告指出,糖尿病患者基数 庞大,糖尿病患者人数从1980年的1.08亿增 加到2021年的5.37亿。低收入和中等收入国 家的患病率上升速度快于高收入国家。2021 年中国糖尿病报告患者人数达1.41亿人,占 全球报告患者总人数的26.3%,且国内糖尿 病患病率持续上升。随着未来人口老龄化趋 势加深,糖尿病患病人数将持续增加。糖尿 病易引起多种并发症,治疗重视度亟需提升。

糖尿病是诱发失明、肾衰竭、心脏病、 中风和下肢截肢等疾病的主要原因。2000年 至2019年间,按年龄划分的糖尿病死亡率增 加了3%。2019年,糖尿病引起的糖尿病和 肾脏疾病估计导致200万人死亡。健康的饮 食,定期的体育锻炼,保持正常的体重和避 免吸烟是预防或延缓糖尿病发作的方法。2023年中国血糖健康管理行业白皮书

糖尿病可以通过饮食、身体活动、药物治疗以 及定期筛查并发症来治疗,避免或延迟其后果。

2021年全球糖尿病医疗开支达到9660亿 美元,相比于过去15年上涨了约316%;国内 糖尿病医疗开支达到1653亿美元,预计2030 年达到1850亿美元,无论对于传统医疗企业 还是新兴创业都拥有巨大的市场机会。特别是 在新型血糖监测技术、血糖健康管理等领域, 初创企业拥有更好的创业机会。

加载中...