火星上有了“西柏坡”!独家专访解密分辨率最高的“全火图”
网站滚动
4月24日,中国首幅火星全球彩色影像图在第八个中国航天日问世。这是中国首次火星探测任务中“浓墨重彩”的一笔。
实体分布图(国家航天局供图)
天问一号环绕器中分辨率相机从2021年11月至2022年7月历时约8个月,对火星表面实施284轨次遥感成像,实现了火星全球覆盖。在此基础上,地面应用系统对获取的14757幅影像数据进行处理,得到空间分辨率为76米的“全火图”。
鲁宾逊投影图(国家航天局供图)
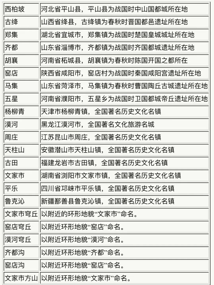
基于这幅高分影像图,着陆点附近大量的地理实体被识别出来。国际天文联合会根据相关规则,将其中的22个地理实体以中国人口小于10万的历史文化名村名镇如西柏坡、古绛、漠河等加以命名,将中国标识永久刻印在火星上。
那么,“全火图”最大的亮点是什么?上万幅图片如何拼出这幅火星“彩照” ?拼出这幅图曾遇到过什么样的难题?《中国科学报》独家专访了天问一号副总设计师兼地面应用系统总指挥、中国科学院国家天文台研究员李春来,地面应用系统总设计师刘建军和地面应用系统副总设计师任鑫。
全火图的“两大亮点”
《中国科学报》:请谈谈中国首次发布火星全球彩色影像图的意义。
李春来:这标志着天问一号任务第一步实现火星环绕、着陆和巡视探测的工程目标和科学目标圆满完成。它将为国际同行开展火星探测和科学研究提供质量更高的基础底图和原始数据。
《中国科学报》:这幅火星全球图最大的亮点是什么?
李春来:这幅火星全球影像图是用我国天问一号轨道器中分辨率相机获得的图像制作的。影像图有两个亮点:一是分辨率高;二是颜色真。
首先,它的像素分辨率达到76米。目前,国际上已有4个100%覆盖全球表面的火星全球影像图,其中最高分辨率只有232米。天问一号轨道器中分辨率相机在8个多月的时间内,获取了14757幅图像,其中11596幅图像即100%覆盖了火星表面,其像素分辨率为57~120米。采用平均分辨率76米制作的火星全球影像图在分辨率上是之前图像3倍多,因此是目前世界已公布的分辨率最高的火星全球彩色影像图。
同时,火星表面到底是什么样的颜色,一直说不清,加上火星有大气,也会影响色彩感观。在火星图像的处理过程中,我们进行了非常详细的大气校正,尤其是对于颜色的校正。我们使用了火星矿物光谱仪测量的火星表面真实的光谱数据,来校正中分辨率相机的图像数据,使得全球影像图的颜色最大限度地接近火星的真实颜色。可以说这个火星全球影像图是个真彩色的影像图。
四年攻克四大难题
《中国科学报》:火星全球影响图是如何用上万幅图片拼成的?
任鑫:火星全球彩色影像图的制作是一个非常复杂的过程,需要摄影测量与遥感、计算机图形图像、制图学、地貌学、色彩学、光谱学等多学科专业知识的交叉融合,非常具有挑战性,也遇到了非常多的技术困难。
我们从2019年4月就开始了火星全球彩色影像图的研制工作,2021年11月前完成了数据处理算法试验和软件的研制和准备,2022年7月前通过部分在轨数据分析,制定了数据处理方案和流程,到2023年4月完成了全火图的数据生产和质量检查,整个过程历时4年时间。
《中国科学报》:制作这幅图像时遇到了怎样的挑战?是如何克服的?
刘建军:全火星数据处理和制图的技术困难和挑战主要有四个方面。
一是多变的成像条件对成像质量产生了显著的影响。火星周围笼罩着大气层,经常伴随有各种沙尘活动,还会出现云等天气现象,这使得中分辨率相机图像中包含了大气、沙尘和云等的反射信息。另外,由于拍摄的时间不同,成像时刻的太阳高度角也不同。这些因素使得原始图像的颜色、亮度、清晰度、对比度等受到不同程度的影响,在相邻图像之间存在明显差异,而且这些差异会随着成像季节、地理纬度、成像时刻的不同而变化。我们通过建立适用于中分相机的大气校正和光度校正模型,改善了这些影响。
二是缺乏火星颜色的定量化认识。科学家普遍认为火星为一颗“红色”星球,也利用维京号轨道器遥感数据制作了空间分辨率232米的火星全球“彩色”影像图,但是该颜色并不是严格意义上的“真彩色”图像(光谱并非严格的红绿蓝),因此火星的准确颜色到底是什么,我们并没有准确的概念。中分辨率相机是一个彩色相机,上天前我们采用国际标准照明委员会标准色度学CIE标准在地面进行了颜色标定,尤其是使用了另一台有效载荷——火星矿物光谱仪测量的火星表面的真实光谱数据,对中分辨率相机的图像数据进行了颜色校正,使得全球影像图的颜色最大限度地接近火星表面的真实颜色,提高了人类对火星真实颜色的定量化认识,这是制作“真彩色”火星全球影像图关键步骤之一。
三是相比地球和月球,火星轨道测量精度低,而且没有高精度火星位置基准,如何实现全火星图像在全球范围的像素级“无缝”镶嵌,是一大技术难题。由于火星轨道器的测控距离最远达到了约4亿公里,轨道测量精度只有几百米到几公里,使得中分相机原始影像在火星地表的位置偏差达到了几个到几十个像素,有些地方甚至达到了几百个像素。我们采用了光束法平差技术,将火星全球作为一个整体平差网络,对原始轨道测量数据进行了优化,使得中分相机图像的位置偏差降低到了一个像素以内,实现了像素级的“无缝”镶嵌。同时,采用最小二乘平差技术,在全球范围内对所有参与全球制图的图像数据进行匀色处理,提高了火星全球“一张图”的整体品质。
四是数据质量的严格控制。2021年11月至2022年7月,中分辨率相机共获得了14757幅图像,这些影像数据实现了火星全球的多次覆盖。我们制定了数据优选策略,建立了严格的质量检查体系,从中筛选了质量和分辨率最优且可以实现火星全球100%覆盖的数据,数据处理过程中对于位置偏差、颜色偏差、亮度和对比度偏差、纹理细节等进行了多级检查,确保了全球影像图的质量水平。
《中国科学报》:此次国际天文联合会以22个中国历史文化名镇名村命名的火星上地理实体位置大致位于火星什么地方?这是否是中国地理命名首次登上火星?
任鑫:此次以22个中国历史文化名镇名村命名的火星地名都在祝融号火星车着陆点附近,位于火星北半球,乌托邦平原南部。天问一号(祝融火星车)着陆点的地理位置是东经109.9,北纬25.1,这一经纬度值类似于广西桂林市在地球上的位置。这些地名包括了1个方山、2个沟、3个穹丘和16个环形坑。
除了我国开展自主命名的火星地名之外,此前火星上还有24个与中国相关的地名,这些地名最早是在1973年为体现火星地名国际化而由国际天文联合会命名的。
东西半球正射投影图(国家航天局供图)
展示三大能力提升
《中国科学报》:从2008年11月嫦娥一号拍摄的中国第一幅全月球影像图到今天的第一幅火星全球影像图。您如何看待这15年来中国深空影响探测方面的技术进步?
李春来:我国的深空探测从月球走向火星,研制的月球和火星全球影像图是这15年来中国深空探测科学和技术进步的一个缩影。
2008年11月,我国发布嫦娥一号120米分辨率全月球影像图;2012年2月,发布迄今世界上分辨率最高的嫦娥二号7米分辨率全月球影像图;2019年1月,嫦娥四号获得世界第一张近距离拍摄的月背影像图;今天我们发布了76米分辨率火星全球影像图。这一过程体现了我国深空探测整体技术水平和科研实力的跃升。
一是地外天体科学数据获取能力大幅提升。火星环绕器既要完成火星车的中继通信,又要完成全球遥感探测,多任务规划、多任务轨道设计极其复杂,有效载荷技术也得到了跨越式的发展;
二是行星际测控和通信能力提升。从地月距离38万千米到地火距离最远4亿千米,相比月球,地球与火星之间最远通信距离增加了1000倍。同等条件下,地火之间的信号强度降低到地月之间的100万分之一。通过多面天线组阵测控和异地组阵数据接收等技术,我们实现了4亿公里远时2Mbps的高效数据接收,有效保障了火星探测数据的接收。
三是探测数据处理和研究能力的提升。从月球到火星图像的处理,体现了很多数据处理和研究能力的提升,包括行星图像校正、几何定位、拼接镶嵌、全球平差等。为确保图像色彩真实,我们采用了谱分辨率更高的多光谱数据对中分相机数据进行了色彩校正,获得了火星“真彩色”的全球影像图。
《中国科学报》:如何看待火星全球影像图对于下一步火星探测的意义?
李春来:此次全球影像图基于摄影测量原理制作而成,实现了影像图与火星表面特征地物之间空间几何位置的严密一致,为后续火星探测任务提供了一个全新的、高精度的控制网,能够为火星地形地貌分析、地质演化历史研究等提供准确的位置信息。76米的高分辨率使它能够识别更加精细的火星表面细节,为后续火星探测任务科学目标选取、探测路径规划等提供支撑。与现有火星影像图进行对比分析,能够为火星表面形貌时变特征研究等提供参考。
墨卡托投影加方位投影图(国家航天局供图)
(《中国科学报》记者甘晓、王敏对本文亦有贡献)