新浪科技

E-bike的残酷战争:明星企业摇摇欲坠,奔驰继续入局

创业邦

关注

E-bike欧美混战进入分水岭。

编者按:本文来自微信公众号 品牌工厂BrandsFactory(ID:BrandFactory2049),作者:王晓寒,创业邦经授权发布。

E-bike可谓近两年跨境赛道的黑马,融资消息不断。

2023年,资本仍然看好E-bike行业,在中国市场,E-bike品牌TENWAYS、VELOTRIC在1月、2月相继获得A轮融资,E-bike上游核心零部件品牌Okawa则在3月中旬完成了1.21亿元A轮融资。

但危机也在显现。

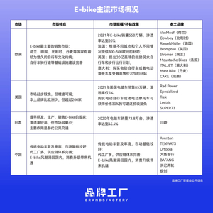
“自行车界特斯拉”VanMoof被传出面临财务难题。据荷兰纸媒FD报道,VanMoof“售出的每一辆自行车都在赔钱”,就在2021年9月,VanMoof还完成了1.28亿美元融资,这是欧洲电动自行车品牌有史以来规模最大的融资。

一位投资人向品牌工厂透露,VanMoof的现金流情况似乎要更为糟糕。“美国品牌Red Power销量也不是很好,美国市场从去年开始一直处于去库存状态,需求远远没有想象的那么大。”

显然,竞争仍在加剧。2022年E-bike全球市场规模达497亿美元,除去纷纷携资本入局的E-bike品牌,车企和时尚圈也在觊觎貌似广袤的市场,保时捷、兰博基尼、奔驰、宝马、特斯拉等汽车企业相继推出了自己的E-bike产品;无印良品、轻奢服装品牌Jacquemus则通过联名分一杯羹。

根据市场研究机构MarketsandMarkets的最新数据,截至2022年,E-bike的全球市场规模已经达到497亿美元,出货总量为5125万辆,预计会以10.2%的复合增速迅速增长,并在2027年达到806亿美元的规模。

尽管增长预期很高,但随着疫情的结束,中低端市场趋于平缓,问题已经显现。

E-bike是一个重资金投入的行业,据博一大叔预估,假设某E-bike品牌月销售额1000万,按照50%毛利,备货3个月,备货资金1500万,外加头程海运、海外仓、运营周转资金,合计金额高达2000万。因此当中低端E-bike的需求直线下降,部分E-bike品牌出现了供应链问题。

E-bike行业的明星企业VanMoof也难逃一劫。1月23日,荷兰财经报纸FD报道称,“VanMoof警告其投资者,如果没有注资,该公司将在两个月内处于危险之中。”

某投资人透露了更为悲观的消息,“一个月前VanMoof还剩两个月的现金流,上周说好像只剩下15天了。美国品牌Red Power销量也不是很好,据说上游工厂把滞销库存车的logo涂抹掉,卖给了别人。

自2008年成立以来,荷兰品牌VanMoof一直以年轻时尚的受众为目标。为了更快打开市场,VanMoof承诺即便是售价仅为550英镑的产品,也将获得长达三年的免费维护。这直接导致VanMoof的产品销售成本高于购买价格,FD报告称,VanMoof在2021年亏损1190万欧元,高于一年前的670万欧元。

简而言之,VanMoof售出的智能电动车越多,他们损失的钱就越多。据FD称,到2021年底,VanMoof的维修或更新成本就达到了惊人的800万欧元。此外,有客户称其2000美元的E-bike在送达时就出现了故障或代码错误的情况。

在2021年9月时,VanMoof获得了高瓴集团领投的1.28亿美元C轮融资,这也是欧洲E-bike品牌有史以来规模最大的C轮融资。自2017年7月以来,VanMoof已经筹集了1.891亿美元。这些资金成为了VanMoof快速开拓市场的保障。

某E-bike品牌创始人认为:“VanMoof有它成功和非常启发人的地方,比如说它在欧洲这样一个E-bike主要以线下渠道为主的市场中,比较早的采用了DTC模式,而且做起来了。它在产品层面做了很多创新,智能化一体化的集成度非常高,包括在营销层面以及配套的各种服务,都丰富了商业模式,对后面很多品牌是很有启发的。但它也有没做好的地方,比如说维修费用比较高,这可能成了一个短板,但至于说最终如何,其实也很难讲。”

而除了VanMoof,比利时E-bike品牌Cowboy也在疫情后期报告了巨额亏损。零件短缺和物流问题是主要因素,导致Cowboy的交货延迟了好几个月,而Cowboy在自行车交付后才得到报酬,这就使得营业额低于预期。

另外,Cowboy的估值持续缩水。2023年初,Cowboy宣布了未公开的融资消息,但与上一轮(2022年1月,8000万美元)相比,该公司的总估值已经下降了44%。一位投资人表示,目前不算是太好的投资布局E-Bike的时点,估值太高进去之后很难翻倍,另外如何退出目前也还存在未知性。

E-bike全面进入中国大众的视线,可以从2020年算起,在此之前,中国人较为熟悉的是雅迪、爱玛等品牌生产的“小电驴”。狭义上的E-bike一般指电踏车,更像是一种由电力辅助的自行车。当前E-bike的主要销售市场是欧洲和美国,其中欧洲市场渗透率达到20%,2021年E-bike销量为550万辆。

欧洲历来便有骑自行车的文化传统,随着绿色出行等环保理念的推进,欧洲各国开始推行E-bike支持政策。早在2018年,苏格兰便推出了6000英镑的E-bike购买无息贷款,最长可在4年内还款,英国、法国、意大利等国也都推出了相应补贴政策。

欧洲本土的E-bike品牌已经超过数百家,知名的如荷兰的VanMoof、比利时的Cowboy、英国的Brompton、德国的Riese&Müller、法国的Moustache Bikes等。这些品牌的基本款价格在1000美元到4000美元之间,高端款价格在10000美元到12000美元之间。美国本土的E-bike品牌比欧洲少一些,但据统计也超过了200家。

2020年受疫情的影响,绿色健康的出行需求进一步被激发,欧美E-bike销售进入爆发期。也是在这一年,大批中国卖家窥见了跨境电商的商机。

德科从2018年左右,就专注于帮助中国品牌卖家,把产品更好的卖到全世界,特别在高客单产品领域,做出了非常出色的成绩。德科创始人兼CEO Abby表示,自2020年起,大批中国卖家开始在独立站,亚马逊等线上渠道向欧美市场出售E-bike产品,高性价比的价格以及疫情原因造成的供不应求的局面,一下子打开了市场,“那时候是真正的‘卖家天下’,因为供不应求,形成了一个非常好的卖货的环境。可以说只要有货你就能卖出去,所以动作要快,要抢市场,已经不是货好坏的问题,甚至很多卖家都是预售的,大半年才能发货,那也有人买。”

看到大批卖家赚得盆满钵满后,在2021年左右,慢慢很多工厂开始切入到To C赛道中,而Abby也参与其中,帮助工厂转型。大量的中国电商卖家抢占E-bike赛道,出现了供大于求的局面,2021年下半年,E-bike品类慢慢出现了内卷。“不仅仅是货物的积压,产品的同质化也很严重,因为E-bike品类本身的试错成本很高,所以很多卖家选择跟卖来降低风险。大家卖的款式大同小异,就导致了价格战,有些卖家的利润率甚至不到5%。”

从Abby的角度来看,供应链工厂虽然切入C端的时机较晚,但“后劲很好”,她所代理的工厂品牌中,已有一个品牌在短短一年之内累计销量接近一亿美金。相比卖家,工厂更了解产品,包括产品的迭新,工厂的反应都要更快。“所以在2021年后期那些供应链强且本身有一些品牌思维的客户,后劲是非常好的,甚至销售超过了2020年那些非工厂型卖家。”

随着卖家时代逐渐走向末路,品牌玩家开始走上了舞台,资本也纷纷向品牌加注。在2021-2023年间,中国市场中OKAI、URTOPIA、Aventon、SURPANDA、TENWAYS、VELOTRIC等20家E-bike相关企业,受到了包括腾讯、高瓴、红杉在内的资本青睐,据悉总融资额已突破100亿人民币。

Async就是在此时走上风口,和大多数中国E-bike品牌不太一样的是,Async专注在欧美中高端市场,试图做电动两轮领域的个性化科技消费品牌。Async创始人徐竹春向品牌工厂介绍道:“在过去几年数百家用公模车贴标的小品牌走向了海外,随着近两年手握资本的头部品牌出现,整个行业在逐步走向正规化。公模车可以说是阶段性的产物,有可能长期存在,但是大概率只能待在相对低端的行列。大部分品牌会努力寻找自己产品的差异点,然后依靠差异点获得用户的选择。”

Futura刘扬一认为,当前E-bike赛道已经不适合新手玩家了,尤其那些对市场不了解的小白,她建议入局前一定要谨慎,要在对市场有了足够深入的了解后,谨慎考察合作的供应商,再配合各类营销在线上线下打通资源圈。不过,她显然仍然看好这个赛道的机会,据她透露,目前正在筹备一个新的E-bike品牌项目。

E-bike仍是一个风头正盛的赛道,眼馋这块“肥肉”的,还有保时捷、通用汽车、奥迪、兰博基尼、宝马、奔驰、特斯拉等汽车品牌。此外,美的、小米、大疆也在布局相关产业,无印良品、轻奢服装品牌Jacquemus则与车企合作推出联名款。

作为“世界工厂”,仅2022年一年,中国E-bike的整车出口量就达到了996万辆,同比增长121%。

在如此卷的情况下,E-bike品牌该如何突围?一位投资人表示,作为资方会更看质量高、售后有保障、有创新的产品,“现在很多品牌价格在1000-2000美元之间,没有太多的特点,所以很难拉开距离,还是要先做好产品力。另外我们还会关注品牌的估值,我觉得面向美国市场的品牌,20亿美金估值就到头了,如果一上来估值就很高,其实风险很大。”

产品是品牌立足的关键。徐竹春认为,E-bike从产品来讲可以分三个层面。第一能不能,比如能不能去越野、能不能载货,涉及的是车型的问题。再往上就是好不好的问题,也就是性价比,比如这个车用多大的电池、用多少的电机、机械零部件的规格等等。中高端产品则主要依靠第三层,也就是产品的附加值,包括工业设计的审美、智能化的服务等等。徐竹春透露,Async的首款产品就是在三个层面上创新,即将进入市场。

在产品创新层面,海外品牌花样颇多。如Cowboy的E-bike非常简单,没有齿轮,也没有用于调节电机功率的按钮,而是利用陀螺仪、加速度计等传感器自动帮助调节,不需要人为操作。最近Cowboy推出了一项名为“AdaptivePower”的新功能,可以根据当前的坡度和天气状况自动调整电机的功率。Onewheel以炫酷的独轮电动滑板车吸引用户,KwikFold则主要生产电动折叠自行车。

刘扬一表示,尽管E-bike行业处于白热化阶段,但在高端领域仍存在巨大空间,如加拿大某品牌专门做碳纤维材料的车,销量不错。“低端市场较为饱和,部分品牌甚至连退换货、维修都做不到,欧洲的各种法规也让一些低端品牌处于尴尬境地。未来的竞争点还是在差异化,首先要有独特的设计感,其次团队的负责人在品牌上要有想法、有格局。”

一位E-bike行业人士表达了类似的观点,他说:“品牌还是要突出自己与众不同的地方,才能获取一批忠实用户。目前来看,中低端E-bike的竞争更加残酷,比如美国市场一些比Red Power更便宜的品牌出现了,销量也不错。那想要真正的持续下去,还需要更多产品层面的创新,也包括品牌力的打造。另外一点在营销上面创新,还有服务,比如设立更多的线下门店、和更多经销商合作。”

E-bike是强体验产品,70%的成交仍发生在线下。刘扬一认为,E-bike是非常适合做品牌的品类,因为它的场景非常强。不要忽略线下的场景,尤其在门面和线下渠道的合作,一个好的一线体验场景会极大提高用户的感受,并且给予线上品牌更好的说服力。

细分领域也是各家发力的重点。Abby指出:“目前市面上大部分E-bike的电池、电芯、车架都差不多,核心是找到细分赛道的差异性。”从目前市面上的E-bike用途来看,主要分为山地、徒步、货运等等,风格也非常细分的,如朋克风等等。刘扬一举例了助老E-bike、软尾山地车等细分领域,认为这些细分市场虽然小但也能出现隐形冠军。不过,她不建议没有基础沉淀的新手在入局时直接做细分赛道,“很容易做不起来”。

此外,随着E-bike旧车的增多,欧洲部分地区甚至出现了E-bike“坟场”,更具环保主义的二手品牌公司受到欢迎,例如法国的Upway就是专注于翻新和转售品牌E-bike的初创公司,它所售卖的二手车的价格仅为全新E-bike的十分之一。

新的市场也在逐步显现,除了传统的欧洲市场,美国市场被普遍认为是一个绝佳的增量市场。而燃油摩托车年销量超过3500万辆的东南亚和印度市场,在政府推动电动摩托车的政策红利下,也被认为是长期看点,有望再造2000万辆新市场。不过,这是另一个故事了。

本文(含图片)为合作媒体授权创业邦转载,不代表创业邦立场,转载请联系原作者。如有任何疑问,请联系editor@cyzone.cn。

加载中...