USB Type-C充电连接器:设计、优化和互操作性
电子产品世界
2022年6月,欧盟议会批准了一项新指令,要求下一代便携式设备必须支持USB Type-C 充电连接器。制造商必须在 2024 年秋季之前为其产品增加 USB Type-C 接口,以兼容 USB Type-C 电缆。这项指令为众多行业带来影响,包括手机、数码相机、手持视频游戏机、便携式扬声器、键盘、便携式导航设备、耳塞、鼠标、电子书、耳麦和耳机等。笔记本电脑也包括在内,但在2026 年之前,制造商还不需要遵守该项规定。到2027 年,欧盟议会计划在这项规定中增加更多的设备;然后,每 5 年召开一次会议讨论其他可能的应用。
本文引用地址:
欧盟颁布通用充电器指令
2022年6月,欧盟议会批准了一项新指令,要求下一代便携式设备必须支持USB Type-C 充电连接器。制造商必须在 2024 年秋季之前为其产品增加 USB Type-C 接口,以兼容 USB Type-C 电缆。这项指令为众多行业带来影响,包括手机、数码相机、手持视频游戏机、便携式扬声器、键盘、便携式导航设备、耳塞、鼠标、电子书、耳麦和耳机等。笔记本电脑也包括在内,但在2026 年之前,制造商还不需要遵守该项规定。到2027 年,欧盟议会计划在这项规定中增加更多的设备;然后,每 5 年召开一次会议讨论其他可能的应用。
随着这项指令开始生效,制造商需提供不带充电适配器的产品包装版本,也可选择提供原装充电器版本。这样,如果消费者已经有 USB Type-C 充电线和充电器时,他们可以购买不带新充电器的产品版本,从而节省资金并减少电子垃圾。据估计,这项规定每年可减少多达2200 万磅的电子垃圾。
本文将讨论 USB Type-C 连接器的工作原理、定义方式及其典型应用,同时以 MPS 产品为例,重点介绍如何优化 USB Type-C 连接器。
USB Type-C连接器
USB Type-C(也称为 USB-C)规范发布于 2014 年。这种连接器因优于 USB Type-A 等旧的USB 连接器而迅速流行起来。它支持正反插,即在插入端口时不需要关注方向,而且它们比传统连接器更加小巧(见图 1)。 更重要的是,USB Type-C 连接器可以处理更高的功率,这意味着它可以适用于更广泛的便携式应用。
图 1:USB Type-A 与 USB Type-C 连接器
USB Type-C电源检测
USB Type-C 连接器有特定的电源检测和协商接口。USB Type-A电源持续输出5V电压,而USB Type-C 电源则通常处于关闭状态,只有当用户将 USB Type-C 电缆插入设备时,电源才打开。这是因为 USB Type-C 连接器通过单独的配置通道 (CC) 引脚提供检测功能,只有在检测到电缆两端的连接时才打开电源。
此外,CC 引脚还提供电流水平检测功能,并实现电源(供电端)和耗电端(接收端)之间的角色定位。这项功能使USB Type-C 产品能够兼容传统 的5V USB 产品;与此同时,还能利用 CC 引脚进行功率协商,通过USB 供电 (USB PD) 协议实现更高功率的检测。
图 2 显示了 USB Type-C 电源检测的基本原理。
图 2:CC 引脚上的 USB Type-C 配置通道
USB Type-C 功率级别
如前所述,USB Type-C 连接器功能非常强大,它支持各种新标准,例如 USB PD、USB 3.1 和 DisplayPort。旧版本的 USB 连接器只能单向提供最高 7.5W 的功率,USB Type-C 则可以通过标准电缆和最少的附加电路支持高达 15W 的单向和双向应用,以及兼容USB PD并高于15W的应用。
标准功率范围 (SPR) 的 USB PD 可在 100W 功率时支持高达 20V 的电压。USB PD 规范最近更新的扩展功率范围 (EPR)更可以提供高达 240W 的功率。此外,USB PD 允许双向功率流动,这意味着设备可以提供或者接收功率;不像单向连接器,例如 micro-B USB,只能接收功率。广泛的功率传输范围意味着带PD功能的 USB Type-C 既可以轻松为智能手机充电,又可以为笔记本电脑充电。(不过,并非所有 USB Type-C 都支持 USB PD,本文将在后面进行更详细的讨论。)
表 1 显示了USB Type-C不同操作模式下的功率级别。
表 1:USB Type-C 连接器的功率输出
USB 供电 (USB PD)
如前所述,USB PD 可以提供高达 240W 的功率,并且支持双向操作,这意味着它可以提供或者接收功率。非PD的USB Type-C源可以提供最高 15W 的功率 (5V/3A),而 USB PD 源可以提供超过 5V的电压,因此功率也超过 15W。功率传输提高意味着 USB PD 可以比传统连接器更快地为设备充电。此外,USB PD 还指定了供电端和接收端的电压和电流容限。
支持 USB PD 的产品需要两颗额外的芯片,即PD 控制器,一颗芯片在电源中(供电端),另一颗在便携式设备中(接收端)。产品利用两颗芯片的 CC 线通过电缆进行通信。供电端传达它可以支持的电压和电流,而接收端(例如扬声器或手机)则传达它需要的电压和电流。供电端相应调整其输出电压,以确保将最佳电压和电流量输送到接收端。由于这两颗芯片增加了成本,因此USB PD 通常不会用于功率低于 15W 的应用。
图 3 显示了 USB PD 的通信结构。
图3: USB PD通信结构
欧盟指令的另一部分是为高于15W 的应用提供 USB PD功能。尽管有部分公司采用私有协议来协商更高的电压和功率,但为了确保不同充电适配器和设备之间的互操作性与安全性,欧盟新指令规定不允许使用这些方法。此外,出于安全和互操作性方面的考虑,USB Type-C 规范明令禁止使用 USB PD 以外的协议将电压提升至 5V 以上。
例如,有些智能手机虽然使用了 USB Type-C 连接器,但只有在使用特定电缆、插入特定充电适配器时才能“快速”充电,因为这些产品并没有使用 USB PD。这意味着市售的某些 USB PD 充电适配器可能无法为产品快速充电,即使其额定功率与原装适配器相当。这种现状会导致用户混淆,增加电子垃圾,并使产品的安全性和可靠性依赖于特定制造商的私有充电协议。
USB Type-C 连接器:合规、安全与优化
在致力于让其产品支持USB Type-C的过程中,制造商们必须认识到,物理上充分满足要求与满足 USB Type-C 规范之间是有区别的。制造商可以自行决定是否提交其产品进行 USB Type-C 认证,从而在产品上印刷USB Type-C 的标志。
为了降低成本,有部分制造商只要USB Type-C 连接器能够供电或接收功率,达到其最低物理要求即可,而不是去获得认证。尽管这种方法性价比较高,但那些缺失的特性和功能有可能导致安全问题,从而损坏设备本身或与其相连的其他产品。
未经认证的 USB Type-C 产品可能产生五花八门的故障并带来安全隐患,但也有一些方法可以提供强大的保护措施来缓解这些问题,例如保护电缆、供电端和接收端。下面我们将讨论其中一些隐忧及其解决方案。以下第 1 点描述了经认证的 USB Type-C 接收器所具备的优势,其余各点均介绍 MPS 电源管理 IC 提供的额外保护功能和优化功能。
1. CC 引脚上的输入电流检测: 用于不支持 PD(那些低于 15W的应用)的 USB Type-C ,USB Type-C 供电端可以提示通告提供三个电流级别:默认、1.5A 和 3A。其中“默认”意味着向后兼容旧 款USB 源(100mA 至 1.5A)。接收端检测供电端的 CC 引脚通告以确定可以汲取多少电流,这一点非常重要。符合USB Type-C标准的接收端可以检测 CC 引脚上的值并相应地调整其输入电流限制,以避免从供电端汲取过多的电流。一旦设置了电流限制,当供电端更改其通告时,接收端就可以动态改变它汲取的电流量。
为了降低成本,部分制造商会在接收端的 CC 引脚上放置两个电阻;当电缆连接在两端之间时,供电端才会提供 5V电源(见图 4)。但只有当接收端消耗的电流不超过通过 USB 数据线协商的默认电流时,才允许这样配置。
图4: 通过电阻实现输入电流检测
如果使用电阻替代恰当的输入电流检测,接收端不会检查自己的 CC 引脚。假设一台计算机有一个只能提供 500mA 电流的USB Type-A 端口。当接收端无法识别供电端只能提供 500mA 电流时,它可能会尝试汲取 3A电流,这会造成过流 (OC) 情况并损坏供电端端口。接收端的充电器 IC 通常也有一个输入电压环路,但它只能防止输入电压降得太低。它无法保证接收端充电器 IC 的最小输入电压环路能够足够快地做出反应(或设置得足够高),以防止损坏供电端。因此,该保护应被视为 CC 电流检测和输入电流限制的备用电路,而不是主保护电路。
请注意,简单的电阻下拉方法可用于电流消耗不超过 1.5A 并提供 BC1.2 检测的接收端应用(见下文)。
2. BC1.2 和私有充电器检测:当供电端即没有 USB Type-C 连接器(传统电源),也不能提供小于 1.5 A 的电流时,BC1.2 标准定义了接收端如何检测其电流输出能力。这个检测过程通过D+ 和 D- 引脚执行。BC1.2中还增加了私有充电器检测的内容,它允许接收端检测常见的充电适配器。
USB Type-C 规范不要求接收端在支持 CC 引脚检测的情况下再兼容BC1.2标准。但是,如果接收端不符合BC1.2,则只能从 USB 2.0 供电端安全汲取 500mA 的最大电流,即 CC 引脚通告的默认电流。接收端添加 BC1.2兼容能力将允许其从通告了默认电流的供电端(例如传统电源)汲取高达 1.5A 的电流,从而获得更多功率、缩短充电时间并带来更好的终端用户体验。
3. 不合规的传统电缆检测:传统电缆是指一端为 USB Type-C 连接器,另一端具有不同(传统)USB 连接器的电缆。为了向接收端通告电流水平,传统 USB Type-A 电缆必须在 USB Type-C 侧的 CC 引脚和 VBUS 引脚之间连接一个 56kΩ 的上拉电阻。但是,有些不合规的传统 USB Type-C 电缆要么缺失上拉电阻(浮空或短路),要么阻值不正确。这都可能导致不正确的输入电流限制检测(如同使用 CC 引脚的输入电流检测),或者可能导致接收端 CC 引脚上发生过压 (OV) 事件,因为接收端的 CC 引脚可能直接短接至 VBUS。为避免这些问题,USB Type-C 接收端设备应能检测是否连接了不合规的传统 USB Type-C 电缆,从而保护 CC 引脚。
4. VBUS 和 CC 引脚的过压保护 (OVP):SPR PD 充电适配器电压最高可达 21V,非 PD 充电适配器则最高 5.5V。因此,建议设置 VBUS 过压保护值至少为 21V,以防 PD 适配器出现故障或发生 VBUS 瞬态浪涌。在正常工作条件下,CC 引脚不应承受高电压,因为 CC 要么没有物理连接到 VBUS(例如使用 USB Type-C 电缆),要么是通过 56kΩ 电阻连接到 VBUS(例如使用传统电缆)。但是,由于 CC 引脚与 VBUS 引脚物理相邻,因此仍有可能因连接器内的杂质造成它们之间的短路。而且也有可能因使用了不合规的电缆,造成VBUS 与 CC 引脚之间的短路。为保护 CC 引脚免受这些情况的影响,强烈建议设置 OVP。
5. 连接器湿度检测:连接器上的湿气会随着时间的推移腐蚀并损坏器件,从而导致引脚短路或开路。这在双角色端口 (DRP) 或供电端应用中尤为常见;在这些应用中,产品在通告供电模式时向 CC 引脚施加上拉电压或电流(VBus在供电模式期间也被启用)。如果产品接触到任何电解液(例如水),设备应能够检测到,并强制产品进入接收端模式(移除 CC 上拉偏置和 VBus),并提醒用户。
6. 连接器温度监控:USB Type-C连接器有4个并联的VBUS引脚和4个接地引脚。随着时间的推移,连接器不断聚集杂质或磨损,一些引脚可能会出现开路情况,这会扰乱电流的流动并导致电流挤向其余引脚。这些额外的电流会让连接器升温。为避免过热和可能的永久性损坏,USB Type-C 产品应能够监测这种情况,在需要清洁连接器时提醒用户,并降低电流消耗以降低温度。
安全和优化用例
想象一根电缆两端都没有 USB Type-C连接器,该如何应对?一旦有物体插入,充电 IC 应能够检测到,分析电流限制,并确定电缆是否合规。如果是 USB Type-C 转 USB Type-C 电缆,CC 引脚将直通电缆,供电端电源上拉,然后接收端(带充电器 IC)下拉。
如果是传统的Type-A 转 Type-C 电缆, CC 电压将通过一个电阻上拉至 VBUS。但就在几年前,还有很多这类电缆是不合规的(例如用错电阻或 CC 引脚与输入电压短路)。这导致 CC 控制器或芯片检测到比实际电流更高的电流,这意味着具有 500mA 电流能力的供电端可能通过电缆告知了 3A 的电流能力。MP2722 等器件将可以应对这些问题,该器件可以检测这些电缆是否不合规,并正确设置输入电流限制(见图 5)。下面将详细介绍该器件。
图5: MP2722功能特性
一个安全且合规的解决方案应包含充电器IC、OVP 芯片和 CC 控制器芯片(或检测 CC 引脚的芯片)。部分制造商为了降低成本省略了接收端的CC 引脚检测和OVP 芯片。尽管这样也能为接收端提供电源,但却不能保证所连接产品的安全性。此外,也不能用于 DRP 应用。
MPS产品
MPS 一直引领着 USB Type-C 充电与电源管理领域的趋势,并提供涵盖范围广泛的 USB 应用解决方案。我们的目标不仅是满足 USB Type-C 最低限度的实现要求,而是在合规性、安全性和功能性等方方面面都具备额外的优势。
USB Type-C 应用与MPS 产品
支持 USB Type-C 的电源管理 IC应根据特定应用而选择。通常,这些产品可分为两类:≤15W 的应用和超过 15W 的应用。
对于功率 ≤15W 的应用,产品包括 智能手机、商业销售 (POS) 系统、扬声器、电子烟、耳机、智能手表和部分平板电脑。这些产品不一定需要符合USB PD 标准,它们可以简单地依靠 CC 控制器来确定电流水平和器件的电源角色。无需支持 USB PD 可以降低成本,因为无论供电端和接收端都不需要额外的 PD 控制器 IC。大多数功率小于15W 的产品都使用单节电池或并联的多节电池。这些产品可以是接收端、供电端或者双角色电源解决方案,如下所述:
1. 纯接收端:只需要充电的应用,可以使用单向、5V、15W 的充电器 IC 为电池充电并完成接收端 CC 控制器操作。MP2722 是这类应用的绝佳选择。
2. 纯供电端:包括电源和车载充电器。这类应用不需要电池,只需要一个 5V 稳压器和一个供电端 CC 控制器。
3. 双角色电源 (DRP):DRP 解决方案是双向的,这意味着它既可以汲取电量也可以提供电量。MP2722 就是一款双向 5V、15W 充电器 IC,它既可以为电池充电,也可以提供 5V 输出和 DRP CC 控制器。
对于功率大于15W 的应用,如笔记本电脑、移动电源、大型扬声器、电动工具、医疗设备以及高端智能手机和平板电脑,则需要支持USB PD。这类解决方案提供 DRP,并通常分为两大类:
1. 单电池USB PD:单电池(或多节电池并联)USB PD方案一般用于≤20W的中高端手机、平板电脑和移动电源。MP2731 降压充电器IC专为这些应用而设计。具体详细信息,请参阅 MP2731 USB PD 参考设计。
2. 2至4节串联电池USB PD:多节电池串联的USB PD解决方案通常用于需要20W以上功率的笔记本电脑、平板电脑、游戏设备、医疗设备和移动电源。这些应用需要升降压充电器IC,例如 MP2760 或 MP2651,它们均可用于创建完整的USB PD 解决方案。
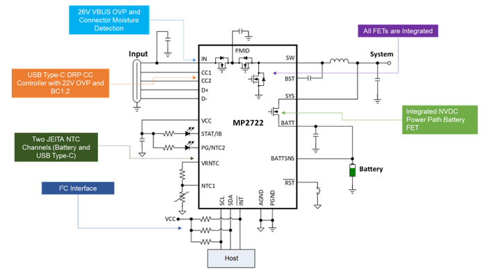
MP2722
MP2722是一款高度集成的 5V 开关模式电池充电器IC,适用于锂离子和锂聚合物电池。该器件提供窄电压直流 (NVDC) 电源路径管理功能,能够提供高达 5A 的充电电流。它完全符合 USB Type-C 1.3 标准,并提供集成的 CC DRP 控制器,用于源(供电端)模式或接收端模式下的双向 15W 调节。MP2722 还在 VBUS 引脚上集成了 26V OVP,在 CC 引脚上集成了 22V OVP,同时提供一个 I2C 接口用于灵活配置参数。
同类15W DRP USB Type-C 方案都需要单独的充电器 IC、DRP CC 控制器,以及 VBUS 和 CC 引脚的 OVP IC。MP2722 则将这三种功能都集成在一个芯片中,最大限度地节省了占位面积和成本(见图 6)。
图6: 传统解决方案与MP2722
此外,MP2722 还支持高级USB Type-C 功能,因而更加合规、安全且高度优化。 这些功能包括连接器温度监测、连接器湿度检测、不合规传统电缆检测,以及支持可优化传统充电适配器的 BC1.2。 MP2722尺寸小并完整集成了 USB Type-C 的所有功能, 非常适合单电池 USB Type-C 应用。
MP2731
MP2731 是一款 15V、4.5A 开关模式电池充电IC,它具有 NVDC 电源路径管理功能,并集成了模数转换器 (ADC) 和 I2C 接口。采用 MP2731 和外部 USB PD 控制器可以为 USB PD 应用提供完整的解决方案(请参阅参考设计),同时还符合 USB PD 3.0 规范。
该设计提供了一个 DRP USB Type-C 端口,允许双向供电并可在接收端模式下实现快充。当存在 USB 输入时,充电器被配置为接收端并为电池充电。如果 USB PD 接收端连接到该端口,则充电器充当供电端,并用电池作为电源提供稳定的输出电压。
MP2731 PD设计可实现高达18W的PD快充。此外,MP2731 还集成了一个输入阻断 FET,这样就可以选择使用一个额外的 USB PD 输入 FET,从而降低BOM 成本并减小PCB 尺寸。该设计适用于任何想要利用USB PD 实现快充的单电池应用。
MP2760 and MP2651
MP2760 是一款 20V、6A 升降压充电IC,它具有 NVDC 电源路径管理功能,适用于 1 至 4 节串联电池组。该器件具有 4 个集成开关 FET、ADC 和 I2C 接口,可提供极为紧凑的解决方案。它可以在升压模式、降压模式和升降压模式下运行,具体取决于输入和电池电压;通过反向操作,该器件可以在供电端模式下通过电池为输入供电。MP2760 电池充电器IC在SPR 电压和电流水平满量程范围内均符合 USB PD DRP 操作要求。
MP2651 与 MP2760 引脚对引脚兼容,但针对不需要 NVDC 电源路径管理的应用进行了优化,例如移动电源、电动工具和电池备份产品。
这两款器件均采用了 CCG3PA USB PD 控制器来创建完整的 USB PD 解决方案(见图 7)。该解决方案包含一个可双向操作的 DRP USB Type-C 端口。如果插入适配器,该端口可以充当接收端,并为电池充电;如果插入接收器,则该端口可以作为供电端,通过电池为 USB 供电。这两个部件均可通过 I2C 接口进行配置,因而更加灵活。该设计非常适合扬声器、平板电脑、医疗设备、商业销售(POS) 系统、无人机和摄像头等应用。
图 7:MP2760 的 USB PD 解决方案
结语
USB Type-C 连接器(也称为 USB-C 连接器)用途广泛,比旧款连接器尺寸小很多,而且向后兼容传统USB 标准,并可提供高达 240W 的功率。通过遵循 USB Type-C 和 USB PD 规范并根据本文讨论的优化措施,制造商将帮助保持产品之间的互操作性,提供可延长产品使用寿命的保护措施,并为欧盟减少电子垃圾的目标做出贡献。
在欧盟颁布通用充电器新规之前,MPS就一直致力于开发面向广泛USB Type-C 和 USB PD 应用的充电器 IC和电池管理设备 。随着 USB Type-C 连接器在全球范围内变得越来越普遍,便携式应用的买家和制造商们必将获益于我们丰富的产品系列。