新浪科技

深蓝SL03车主联合声明:长安雇水军打压车主 要求车辆终身质保加补偿

快科技官方

关注

日前,网络上流传出一份《长安深蓝SL03车主就车辆故障频发问题再次声明》,引起网友关注热议。

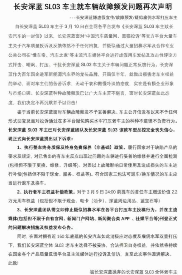
声明中称,自长安深蓝SLO3车主于3月10日在全网各平台发布《长安深蓝SLO3车主致长安汽车的一封信》以来,长安深蓝面对中国汽车质量网、黑猫投诉"等官方平台大量车主关于汽车质量投诉及反馈依然不予任何回复。

并疑似通过大量招募水军及合作专业公关公司在"懂车帝、汽车之家"等主流汽车媒体平台进行虚假用车发帖及攻击性评论方式抨击、嘲讽、打压、干扰长安深蓝SL03车主关于车辆问题正常反馈行为。

鉴于当前长安深蓝面对车辆故障频发不予妥善解决、车主公开信发布以来不予任何形式回复及面对投诉通过在多平台疑似购买水军打压老车主的种种不道德不负责行为。

长安深蓝SL03车主已对长安深蓝团队及长安深蓝SLO3该款车型品控完全丧失信心,现正式向长安深蓝提出以下诉求;

1、执行整车终身质保及终身免费保养(非基础)政策。对因以上故障影响日常使用及造成损失的车主进行补偿(包括但不限于现金、服务、权益等)。符合国家三包法可退车/换车情况的车主应当进行退车及换车。

2、执行老车主权益补偿政策。对于3月9日24:00前提车的首任车主赠送价值2.2万元用车权益(包括但不限于现金、电卡(油卡)、深蓝周边用品、蓝宝石等)。

3、长安深蓝团队需立即停止疑似招募水军在各平台打压车主投稿行为,并在主流媒体刊登正式的问题解决措施及权益发布公告。

目前,对于该声明,长安汽车还暂未做出回应。

而在此前的公开信中,有车主反映长安深蓝SL03出现动力受限故障、车身频繁异响、车机硬件缩水等问题。

但对此,据媒体报道,有长安深蓝相关负责人表示:“日前遇到两起车主维权,这次维权完全是有人看到我们补贴政策后心里不平衡,带节奏来的。但所有用户的问题我们都会积极去沟通解决。”

值得注意的是,在长安深蓝SL03公开信发布之前,长安宣布推出百亿钜惠活动,长安深蓝部分经销商和渠道,可直接享受现金优惠2.2万元,而且可以继续叠加之前承诺的权益,包括地方补贴、门店补贴等。

深蓝SL03优惠后起步价将低至14.99万。此举也引起了部分老车主的不满。

【本文结束】如需转载请务必注明出处:快科技

责任编辑:若风

加载中...