新浪科技

车企们 别为了卖车 忽悠中国消费者

快科技官方

关注

22 万的雪铁龙 C6 是牛夫人不假,12 万的雪铁龙 C6 就一定是小甜甜吗?

不,它也有可能是蜘蛛精,放出一百条心眼玩透的蛛(套)丝(路),总有一条缠住你。

事情是这样的:3 月初,湖北政府联合多个东风系汽车品牌,为购买这些品牌新车的消费者提供大额优惠补贴。比如最近冲到 B 级车热度第一的东风雪铁龙 C6 ,最便宜的共创版厂商指导价 21.68 万,政府补贴 4.5 万,厂家补贴 4.5万 ,总计优惠 9 万,算下来裸车价只要 12.68 万。

这意味着,花个A级车丰田卡罗拉的钱,就能买到车长快 5 米、2900 毫米轴距,1.8T+8AT 祖传动力的法式风情王&街道操控帝&总统御用座驾。

心动吗?实话实说,如果你看到这样“一刀把雪铁龙砍成高位截瘫”式优惠后的第一反应是没有反应,只能证明你要么不想买车,要么不缺钱。因为那些想买车又没太多预算的“普通消费者”,早已连夜收拾细软,挤上前往湖北的最后一班绿皮火车,抢破头让自己成为“法系饭圈男孩”了。

但,万万没想到的是,一向浓眉大眼,以忠厚模样示人的东风雪铁龙,早就预判了这些人的预判,在荆楚大地上,布下了天罗地网般的连环陷阱。

冤种竟是我自己

第一招:苦肉计。

因“优惠 9 万”而爆红的“2022款雪铁龙 C6 共创版”,其实在 2022 年 3 月上市时的全国统一直售价是 16.47 万。

去年提车的真实裸车成交价,大多在 16.3 万左右,相比最近吹爆的 12.68 万,价差还不到 4 万。为了放大“优惠 9 万”的诱人程度,东风雪铁龙先是硬着头皮用原价出售一台多年来无人问津的中级车,然后假装用降价的狼牙棒把自己打得血肉模糊,给消费者立下投名状,最后泪眼婆娑地从来自五湖四海的钱包中,抓走十几万。

其实真要单算厂家优惠,东风雪铁龙也就比去年的自己,多掏了 5000 元。

第二招:以逸待劳。

当全国各地的准“法系饭圈男孩”跑下火车,兴致勃勃地想从东风雪铁龙身上薅羊毛时,才发现本来松垮的圈套开口,一下子收紧了。

首先,9 万补贴并不直接从车价上扣除,而是购车交易完成后一个月内返还。现场买车需按照 21.68 万的指导价付款。同时,为了“预防黄牛倒卖”,还需额外支付 4.5 万押金,并保证三个月内不把车迁到外地。湖北省内购车者可以分期,省外购车者只能全款,这意味着算上购置税、保险、上牌费、代办费等,口袋里至少要有 28 万。

其次,3 月 6 日之后,非湖北省户口、未满足武汉社保 3 个月的购车者,无法享受 9 万补贴。即使有非官方代操作方案,但依然存在较大的被退单风险。一旦拿不到补贴,消费者就不得不接受“ 厂家指导价、23 万落地价买 C6 ”的残酷事实。要知道,东风雪铁龙 C6 这台车,就没用指导价卖过。

去年你买东风雪铁龙 C6 ,落地只要 18 万。过了一年,在“跳崖式补贴”的语境下,同样的车,你却要掏 23 万。合着“冤种竟是我自己”。

第三招:暗度陈仓。

虽然最便宜的共创版传得最凶,但限量 300 台,绝大部分消费者都抢不到。但本着“来都来了”的心态,很多人选择购买指导价贵了 1 万的舒适版,“反正都优惠 9 万,也不差这点芝麻绿豆”。

这恰好合了东风雪铁龙的心意。照正常逻辑,舒适版贵共创版 1 万,配置应该更好,车应该更新。可事实是,舒适版少了 LED 大灯,前后排头部气囊、副驾驶电动调节,而且是 2021 年 3 月就开始生产的库存车型。

进4S 店要排队,车款要全付,保证金不能少,交付不确保,还要忍受不能见光的灰色操作和 2 年的库存深度,最终买到一台 4 万公里大概率烧机油、智能化程度基本等于零、后排头部空间非常局促、品牌随时有可能提桶跑路的老旧燃油车,属实是“是花钱给自己找罪受,替东风汽车排忧解难”的顶级接盘侠了。

有人说,像东风雪铁龙这样采用传统经销商体系的车企,套路多,花样透,能坑 1 块绝不骗 5 毛的操作再正常不过了。也正因为如此,传统 4S 店才会迅速被“更先进透明、上下打通”的直营体系替代,成为历史的尘埃。

但,直营真的如大家想象中,“干干净净挣钱”吗?

数学不好,别买电动车

跟 4S 店斗智斗勇二十年的中国人,原本以为盼来了解放区的天——直营模式。

但殊不知,直营模式的套路玩得更黑。

直营模式的“开拓者”特斯拉,明面上说的是价格透明,降低了车主的购车成本、使用成本和时间成本。看似是少了跟经销商之间的勾心斗角,没有了中间商赚差价。但其实,直营模式的主体——汽车厂商,就是最大的中间商。调整价格它说了算,用户权益的变更也是它说了算。

就拿特斯拉在 2022 年 10 月 24 日的一次官降来说,这次整体降价幅度达到 1.4万 - 3.7 万元。给人一种“清仓大甩卖”的既视感,但背后的权益缩水,让你分分钟亏出上万块。

据威尔森智见权益平台监测显示: 10 月 24 日官降之后,特斯拉取消了原有的 7000 元的保费支持、16000 元的本品置换 EAP 增强版自动辅助驾驶升级优惠、15000 公里的本品置换(本品牌置换,如老特斯拉置换新特斯拉)免费充电额度(估算价值 7000 元),以及价值8000元的本品置换充电桩赠送权益。根据估算,这次缩水的权益价值在 3.8 万元左右。

假如你是在 10 月 24 日之后购买的 Model Y 四驱高性能版,降幅 2 万元,那么你的权益缩水了 7000 元。假如你是特斯拉老用户置换 Model Y,正好还原价选装了 EAP,那么恭喜你,又额外痛失 3.1 万元送给马斯克作为研发资金。

其实,跟风特斯拉玩降价的国产车企不在少数。尤其是今年1月的新能源汽车购置补贴退坡之后,集中出现了一波价格调整风潮。

其中,有不少品牌大肆宣传官降让利消费者。但细细一品你就会发现——降价的背后,都伴随着权益的缩水。表面是降价让利,实则是镰刀一挥。

“遥遥领先”的华为问界,在“权益魔术”这项技能上就处于全行业领先地位。

据威尔森智见权益平台显示,问界 M7 舒适版,在今年 1 月指导价官降了 3 万元。但背后的权益变化是:相较于 12 月在购车环节取消了 12 万积分;在用车环节,对比可享受 8 年 16 万公里质保弥补权益的老车主,新车主只有原来的 4 年 10 万公里质保——权益价值总共缩水了约 1.7 万元。

所以,问界M7舒适版的此番降价,消费者仅仅是得到了 12500 元的优惠。如果是日常行驶里程比较多的朋友、对于质保权益看得比较重的朋友,那么官降之后再买,这绝对是一次亏本的买卖。

在去年 5 月 9 日,小鹏汽车送出价值 2 万元的智能辅助驾驶系统软件包。看似出手阔绰大方,背地里却打起了小算盘。因为,它同步还取消了终身免费充电和免费家用充电桩及安装的权益。

每年1000度电终身免费充电,预估价值为7500元;另外小鹏 7 kW家充安装服务包的售价是 4000 元(11kW家充桩为5000元)。用这两项权益换 2 万元的软件包,看似合情合理。但其实,只有中高配版车型才能享受到软件包的附送优惠。

当时的低配的P7 N版和G版,硬件本身就不支持,送软件包等于打了水漂。与此同时,这些低配车型上,极具诱惑力的免费充电权益一齐被砍掉了。

看起来有点像,从低配车型上割韭菜,给高配车主送福利。

降价减权益就算了,合资品牌在中国玩起了涨价砍权益的“双管齐下”策略。据监测信息显示:上汽大众 ID4 X智享长续航版,在今年 1 月份不仅指导价涨了 6600 元,用户购车权益也跟着进行了下调,附送的积分从 24,000 ID 豆缩减到 18,000 ID 豆(价值 6000 元)。

可见,涨指导价还不过瘾,连积分奖励上汽大众也要砍,真可谓是“吃干榨净”。

考完数学,还有语文

其实,“终身质保”才是车企最爱玩的文字游戏。

前段时间,笔者身边有朋友提了一辆极氪 001,他还庆幸自己下手快,“得亏买得早,不然晚几天终身质保就没了。”当被问及打算开几年、是否知道终身质保有什么条件的时候,他的回答时,“肯定不会一直开下去,虽然不知道终身质保有什么用,有总比没有好。”

车企正是拿捏了消费者“有总比没有好”的心理,大肆玩起了“权益的诱惑”。

其实,国内第一个提出“终身质保”权益的品牌是宝沃汽车。当时靠终身质保打得一手营销好牌,让消费者觉得车企对自己的产品有极高的信心,才敢提出这样的承诺。但谁料,宝沃没几年破产了,终身质保成了一纸空文。车主们只好用“厂没了,车还在”的梗,来安慰自己。

最近两年,把终身质保玩出花活的是理想汽车。在 2021 年 5 月底推出的 2021 款理想 ONE 车型上,理想给出了“首任车主终身质保”的用户权益。其中,拆分为整车质保、三电质保、关键零部件质保三种,起初均为终身质保。

而当时间来到 2022 年 1 月 31 日,理想取消了增程电动系统的终身质保,缩减为十年不限公里数质保。到了 7 月,取消了十年不限公里数质保,只剩下了标准的整车 5 年或 10 万公里质保,三电系统 8 年或 12 万公里质保。

“当时我们每月初的培训,都会说权益就截止到这个月底。”

一位理想汽车销售向虎嗅表示,为了促进订单转化,公司的培训都会拿质保权益的变化作为“诱饵”。但其实有时候,下一个月的权益并没有任何变化。“有的销售就不管那么多,会直接告诉客户,我们下个月就没有终身质保了。”

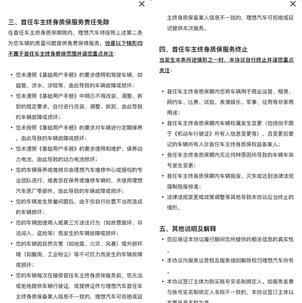
在理想汽车的“首任车主终身质保服务协议”中的责任免除部分,就列出九条情形是不属于终身质保范围内的。另外,还有五条情形会导致终身质保服务终止——

一旦触发条款被动,那终身质保说没就没。

在理想汽车之后,极氪也学到了“文字游戏”的精髓。

今年 1 月推出的 2023 款极氪001,在价格几乎没变的情况下,将诸多舒适性配置变为标配。正当消费者们认为”厂家亏本打折”,准备“激情下单”的时候,有眼尖的朋友就发现:2022 款的“终身质保”变为 2023 款的“整车质保 6 年或 15 万公里”。

据统计,在 2021 年 到 2023 年,极氪 001 进行了至少六次权益的调整,涉及 21 英寸轮毂、家用充电桩等配置赠送。而每一次权益的缩减,几乎都伴随着价格的上涨。由于用户权益的缩水,无孔不入的黄牛就盯上了这门生意。通过倒卖上一批有权益的订单,来谋取差价。

尤其是在去年,价格上涨叠加终身质保权益政策出台,极氪 001 曾出现了“黄牛”屯单现象。当时,一个极氪 001 的订单通过转让加价能赚 1 万元- 2 万元的差价。但如今,2023 款极氪 001 的配置调整导致2022 款订单吸引力下降,不少“黄牛”要么亏本甩卖,要么拖着不提车。

一方面,真实买车的消费者提车周期变长,很可能造成用户流失和口碑下滑;另一方面,按订单生产的直营模式,来了单就要老老实实生产。如果不能按时交付不出去,对企业的运营也是一笔不小的负担。

对车企而言,”权益魔术”玩好了就是皆大欢喜,玩不好就是搬起石头砸自己的脚。

然而,无论是降价,还是权益缩水,消费者都是“弱势群体”,都是田地里的新鲜韭菜,任人宰割。

“市场经济,企业有自主定价权,关键是明码标价,在销售时不能有价格欺诈。但是并不限制企业降低或者提高售价,在调整的过程中没有欺诈,就不构成违法。”

北京市炜衡律师事务所吴晓宏律师告诉虎嗅,关于维护权益方面,如果没有价格欺诈等行为,单纯的法律途径其实并没有行之有效的“维权”方式。相比之下,用户仅可以通过协商的方式争取厂家或经销商的一些“补偿”,比如赠送免费保养等等。

“对于还没有买车的用户,大家要仔细看清厂家的优惠是否为实实在在的优惠,还是文字游戏。一切的关键,是消费者要匹配自己的消费需求,谨慎作出购买决策。”吴律师说道。

写在最后

对绝大多数中国家庭来说,汽车往往是继房产之后,单笔数额最大的支出行为。无论是购买传统品牌还是新品牌,大家图的就是安心:开起来要安心,家人坐起来安心,买起来也要安心。

过去二十年,消费者与车厂间存在着“4S店”这样一道屏障,三方沟通时产生的信息差往往会滋生各种欺上瞒下的乱象,对消费者坑蒙拐骗事件层出不穷。“货比三家”的战术在买车时已经明显不够用,消费者必须“货比三十家”,才有可能从“一堆黑店”中找到一家“不那么黑的店”。

这个阶段的中国消费者买车要想不踩坑,少说也得是个社会大学研究生学历。

2015 年,随着特斯拉将直营模式引入汽车行业,变成了“用户”的消费者意识到,原来买车可以是一件不用和销售反复拉扯的轻松事儿:全国统一价,线上下单,线下提车,全程透明。

但新的问题很快就出现:权益的迭代速度,远快于自动驾驶芯片的迭代速度。再配合深谙厚黑学精髓的权益更新条款、说明、解释,让用户刚通过直营体系与车厂建立的信任小桥,轰然崩塌。

本以为直营时代买车可以省去套路,社会大学本科学历足以应付。没想到,相比经销商时代,买车变得更复杂,更考验人性了。如今就算是社会大学博士毕业,买完一台车,也得掉一层皮,更别提第一次买车的新手玩家了。

一直以来,中国人在汽车上,投射了非常多对美好生活的想象。可曲折惊险,坑洞遍地的糟心买车过程,让“上帝”在掏钱后,能体会到的幸福感,大打折扣。

今日正值“ 3·15 国际消费者权益日”,虎嗅汽车在此想为那些憋着一肚子“机关”的车厂,点播一首流行歌曲:

简单点,卖车的方式简单点。

递进的骗术请省略,

你又不是个演员,

别设计那些情节。

有意见,我只想看看你怎么圆。

你掩饰的太表面,

像没天赋的演员,

用户一眼能看见。

责任编辑:若风

加载中...