新浪科技

大脑如何知道感染了甲流?Nature:哈佛医学院团队发现流感信息由气道直达大脑的信号通路

199IT

关注

国家流感中心流感监测周报最新数据显示,2023年第9周,全国共报告720起流感样病例暴发疫情,较第8周(390起)涨幅高达84.6%。

相比往年同期,甲流阳性率大幅增加并不断攀升,可谓来势汹汹,不少地区都出现了因流感而停课的情况。

被流感“盯上”后,除高热、咽痛外,再强壮的人往往也会浑身乏力地躺在床上,对最爱的美食提不起兴趣,并且可能头痛欲裂。

问题来了,大脑是如何感知到流感,并命令身体做出上述反应的呢?

近日,哈佛医学院研究团队在Nature杂志发表一篇题为“An airway-to-brain sensory pathway mediates influenza-induced sickness”的研究论文[1],发现了将流感信息传递给大脑的舌咽感觉神经元(GABRA1神经元),揭示了一条流感信息由气道直达大脑的感觉通路,可检测到局部产生的前列腺素PGE2并介导全身性疾病反应

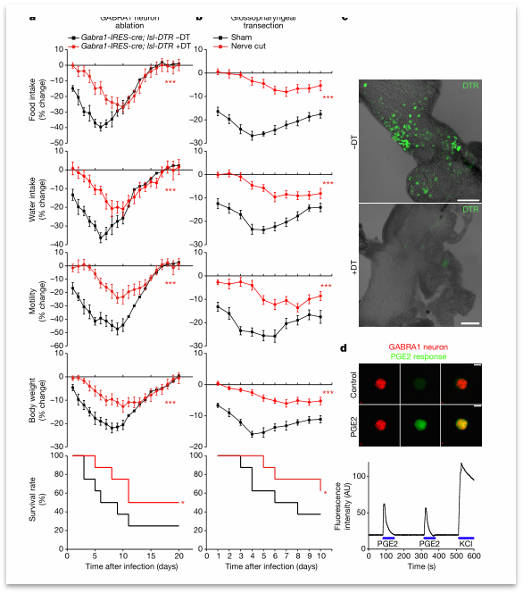
首先,研究者通过鼻内施用甲型流感病毒PR/8/34(H1N1)感染小鼠来构建流感模型,用于研究流感诱导的疾病行为背后的神经学机制。发现流感感染降低了野生型小鼠的食物摄入量、饮水量、运动、体重和存活率。

酶联免疫分析(ELISA)结果显示,流感感染增加了血浆和支气管肺泡灌洗液(BALF)中的前列腺素E2(PGE2)水平。PGE2是一种关键的环加氧酶依赖性代谢物,可引起疾病行为,与4种G蛋白偶联受体(EP1–EP4)有关。

研究者在流感感染后每日对各个PGE2受体给予选择性拮抗剂,并测量疾病行为。发现EP3受体拮抗剂DG-041在各测量参数中能够有效阻断流感诱导的疾病行为,并促进小鼠的生存。相比之下,EP1、EP2或EP4受体未产生影响。因此推断,小鼠通过PGE2对EP3受体的作用,诱导出流感病毒感染的特征性行为变化。

图:流感感染通过EP3受体诱发多种疾病症状(来源:[1])

为了确定EP3受体在流感引起的疾病行为中的关键位点,研究者制备了编码EP3受体的Ptger3敲除小鼠(Ptger3 flox),并通过与特定Cre小鼠杂交,成功敲除中枢或周围神经元的EP3受体,并观察流感引起的疾病行为。进一步的结果表明,流感通过PGE2对周围感觉神经元的作用进而诱导疾病反应。

EP3在迷走感觉神经元、舌咽部感觉神经元、背根神经节的脊髓感觉神经元等几种周围神经元中表达。接下来,研究者在Ptger3flox小鼠的双侧结状-颈静脉-岩(NJP)神经节中注射了一种含有AAV-cre的腺相关病毒(AAV),将NJP神经节中的Ptger3基因有效敲除,发现流感诱导的疾病行为明显减弱,提示流感通过表达于迷走神经或舌咽部感觉传入系统的EP3受体诱导行为改变。

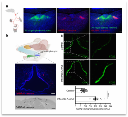
紧接着,RNA原位杂交和单细胞转录组数据分析结果显示,Ptger3在6个神经元簇中表达最高:J1、J2、J3、NP2、NP9和NP26,其中J表示颈静脉神经元,NP表示结节岩神经元。Cre介导的基因敲除实验显示,NP2、NP9或NP26神经元在流感诱发的疾病行为中起作用。进一步定位发现,在一小部分表达GABRA1外周感觉神经元(NP9神经元)中,EP3受体的缺失对流感感染的行为反应具有广泛的影响。而GABRA1神经元通常聚集在舌咽分支附近的NJP神经节内,表明它们包括舌咽神经的一部分,而不是迷走神经。

图:PGE2通过舌咽感觉神经元起作用(来源:[1])

最后,研究者使用遗传定位方法标记舌咽部感觉神经元—GABRA1神经元,观察呼吸道和大脑中的神经纤维情况,以使神经免疫过程可视化。结果发现,GABRA1轴突在鼻咽的上皮和上皮下层中富集,值得注意的是,在鼻咽部上皮中同样检测到了PDG2的表达。并且随着小鼠被流感感染,PDG2表达明显上调。因此可推测,GABRA1神经元在检测病毒感染期间所发生的PGE2水平升高方面占据了重要地位。

由上可知,GABRA1神经元投射到鼻咽粘膜区域,感染后PGE2表达增加,并且在脑干中也显示出特定的轴突靶向模式,换句话说,GABRA1神经元提供了气道-大脑通信途径。

图:GABRA1神经元提供气道-大脑通讯途径(来源:[1])

综上所述,该研究对自然感染期间唤起疾病行为的反应神经回路和神经免疫之间的相互作用机制进行了深入研究,发现了在被流感“缠上”时,大脑如何意识到人体已经被感染,并做出一系列反应的神经通路,即舌咽感觉神经元GABRA1神经元检测到PGE2,在流感病毒感染后诱导出一系列疾病行为状态。

该研究为流感治疗的相关探索提供了新的方向,希望未来能够开发出更为有效的手段,更快速地消除流感带来的不适反应,与此同时,也希望目前这波甲流早日平息!

参考文献:

[1] Bin, NR., Prescott, S.L., Horio, N. et al. An airway-to-brain sensory pathway mediates influenza-induced sickness. Nature (2023). https://doi.org/10.1038/s41586-023-05796-0.

来自: 生物谷

加载中...