新浪科技

基于Diodes AP43771 & 安森美 NCP81239 PD3.0车用充电方案

电子产品世界

关注

随著支援快速充电的智能手机越来越多,当你使用过“快速充电”规格之后,那种“回不去”的感觉应该印象深刻吧!目前许多 110v~240v 电源充电器已经对应 QuickCharge 4 (QC 4.0)& QuickCharge 4.0+ (以下简称 QC 4.0+) & PD快速充电规格,那.....车上呢?此方案提供 USB Type-C 快速充电的 Power Delivery 充电模式,让你在车上也可以享受快速充电带来的便利,以下为此方案针对各别IC功能简易介绍。

本文引用地址:

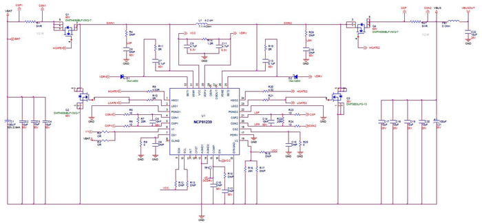
DC-DC 60W PD3.0 PPS车载充电器EV1评估板包括两个主要部分。 NCP81239部件是一款同步四开关降压-升压型DC / DC控制器,能够在输入电压之上,之下或之下调节输出电压。

NCP81239的输入电压工作范围为4.5V至28V,可支持多种应用。 AP43771是解码器IC,它将涵盖USB PD3??.0 PPS(Programmable Power Supply)和Qualcomm QuickCharge®4/4 +标准,以实现快速充电器解码器功能。

基于监视D +和D-以及CC1和CC2信号,AP43771解释所需的电压和电流设置,然后将信息反馈给NCP81239切换器,以提供调节良好的Vbus电压和电流以及相关的电源保护l。

态调整电压为充电时,可依装置/充电器/充电线状态微幅调整电压,拥有大电流、大电压两者的优点

高通 Quick Charge 4.0+ (QC4+) - 相容先前发表的 QC4.0、QC3.0、QC2.0快充技术,不只有手机可以使用,包含行动电源、车充等都可支援 QC 快充规格。相容USB-PD

USB Power Delivery 2.0/3.0 - USB PD(USB Power Delivery),PD 充电规格一定得透过 Type-C 界面,装置则没有限定,包含相机、平板、笔电、萤幕等等都可以采用USB PD充电规格,使用支援PD规范的装置充电时,最高瓦数可达100W(20Vx2A)支持多种方案 最高100W,针对多种装置设计,可为笔电充电,特别的是 只支援Type-C(支援QC4.0+),为未来的充电协定趋势。

QC 1.0~ 3.0

QC 4.0

►NCP81239

►核心技术优势

AP43771的主要功能

· 支持USB PD3.0 PPS Type-C和QC4 / QC4 + · 驱动用于负载开关的N沟道MOSFET · 内置VBUS放电针 · 3V – 20V工作电压,无需外部稳压器 · OVP,OCP,UVP和SCP · 通过集成ADC电路支持OTP · 符合PPS(TID:1100023)

NCP81239

· 宽工作输入电压范围介于 4.5 V to 32 V · 切换频率介于 150 kHz 至 1.2 MHz · I2C 界面 · 即时电源良好指示 · 在转换期间,回转率受到控制 · 支援 USB-PD/QC2.0/QC3.0 设定档 · 双独立电流感应输入 · 过温度防护 · 自我调整非重叠栅极驱动器 · 滤波电容器开关控制 · 过电压和过电流防护

· 无效电池功率支援

►方案规格

· 输入主电源范围:9Vdc ~ 30Vdc

· 输出电压:5V/3A, 9V/3A. 15V/3A, 20V/3A · 每一阶电压:PPS1 20mV step voltage, 3.3V~20V · 效率:符合DOE VI & COC Tier2 · EMI符合EN55022 B级; EN55015 · 保护模式:过流保护、过压保护、低电压保护、过载保护、过温保护

· 尺寸:70 x 35 x 15 毫米

加载中...