中外五所高校联合打造,科学家研发细胞核靶向药物递送平台,能将天然蛋白质直接递送到细胞核
DeepTech深科技
来源:DeepTech深科技
2009 年,刚刚博士毕业的李林来到新加坡国立大学做博后研究。在新加坡时,他和所在团队曾提出一种新型帕金森病的检测方法。
2015 年,李林回国加入以黄维院士为学科带头人的南京工业大学先进材料研究院。在那里,他以光电功能材料和生物光电子研究为主线,建立了有机/生物医学光子学课题组。
图 | 李林(来源:李林)
于此同时,李林团队一直保持着与博后导师 Yao Shao Qin 团队的合作。李林说:“之前的合作研究主要集中在小分子酶促探针上,后来我们逐渐意识到疾病治疗在临床应用领域的重要性。于是自 2016 年起,我们开始了大分子药物胞内递送与疾病治疗领域的合作研究。”
图 | 南京工业大学有机/生物医学光子学课题组成员合影(来源:该团队)
南京工业大学先进材料研究院杜威博士为第一作者,新加坡国立大学化学系都书博博士和董霄博士为共同一作,黄维院士、李林教授、Yao Shao Qin教授担任共同通讯作者。
如何实现适合天然蛋白质的高效输送
据介绍,蛋白质治疗药物具有较强的特异性和药效,所占据的市场份额增长迅速,在全球十大畅销药物中超过半数,未来有望占据更重要的地位。
蛋白质药物尺寸很大,单个蛋白质一般有几纳米,本身很难进入细胞,因此绝大多数蛋白质药物包括治疗性抗体药物,都是针对细胞外靶点进行疾病治疗。
对于复杂的细胞体系来说,细胞膜结构相对简单,膜上的靶点有限。对于疾病治疗而言,细胞内靶点就像深埋在海底的“宝藏”,需要药物递送工具进行深度挖掘。
目前,蛋白质治疗的挑战之一在于:如何开发高效的蛋白质药物胞内递送策略,以便将其富集在细胞内靶标上,最终实现更高的疾病治疗效率。
细胞内物质,包括细胞质和各种细胞器。细胞器具有各自特定的形态和功能,让细胞的正常工作得以保障。
针对细胞器靶点的治疗方法往往药效更好,在提高疗效的同时还能减少脱靶效应,这让细胞器靶向的蛋白质药物递送备受关注。
在哺乳动物细胞的细胞核中,包含着细胞的大部分遗传物质和功能蛋白质。因此,细胞核是细胞增殖、代谢和基因激活的重要场所。
这也让细胞核成为药物靶点最多的细胞器,并成为治疗性药物发挥功效的最理想场所。同时,人们还发现在治疗疾病上,细胞核靶向递送药物具备更大的潜力。
但是,细胞内递送存在许多生物屏障。具体来说,细胞膜将绝大部分蛋白质药物阻挡在细胞外,进一步地细胞核膜将蛋白质药物阻挡在细胞核外。
因此,将蛋白质药物递送到细胞核可谓困难重重。这让研发细胞核靶向递送的蛋白质药物,成为了药物递送领域的难题。
目前所报道的细胞核靶向递送策略,仅仅是将蛋白质药物递送到细胞质,然后让蛋白质依靠自己的核靶向能力进入细胞核,而不是由载体直接将蛋白质药物递送到细胞核内。
在细胞内微环境的影响下,蛋白质在胞内释放之后,很容易降解或者失去活性,导致无法体现药效。因此,这些方法并不适合天然蛋白质的高效输送。
以硅纳米胶囊作为蛋白质药物递送主体结构
基于上述问题,课题组开展了本次研究。期间,他们采用硅纳米胶囊作为蛋白质药物递送的主体结构。
相比其他载体比如脂质体和水凝胶,硅纳米胶囊具有优越的物理刚性和化学稳定性。它能将蛋白质包裹在封闭的有机硅纳米胶囊内部,从而让包裹的蛋白质药物与外部环境隔离,避免蛋白质药物在到达细胞核之前降解。
通过一系列的组装和修饰,课题组在硅纳米胶囊表面共价连接了细胞核定位序列多肽,让硅纳米胶囊可以特异性地靶向细胞核。
为了防止进入细胞后被溶酶体捕获,他们采用内溶肽帮助递送系统从溶酶体逃逸,从而让核靶向递送平台顺利地靶向细胞核。
为了实现哺乳动物体内靶向病灶位置,该团队又在递送体系表面包裹了肿瘤细胞的细胞膜,在同源靶向性的驱动力作用下,它能在复杂的生物体内以特异性的方式,将载体带到肿瘤部位。不但可以增加肿瘤治疗效果,还能有效减少对于其他器官的伤害。
进入细胞核之后,谷胱甘肽可以降解硅纳米胶囊外壳,从而实现细胞核内天然蛋白质药物的可控释放。
图 | 细胞核靶向递送天然蛋白质药物的示意图(来源:Biomaterials)
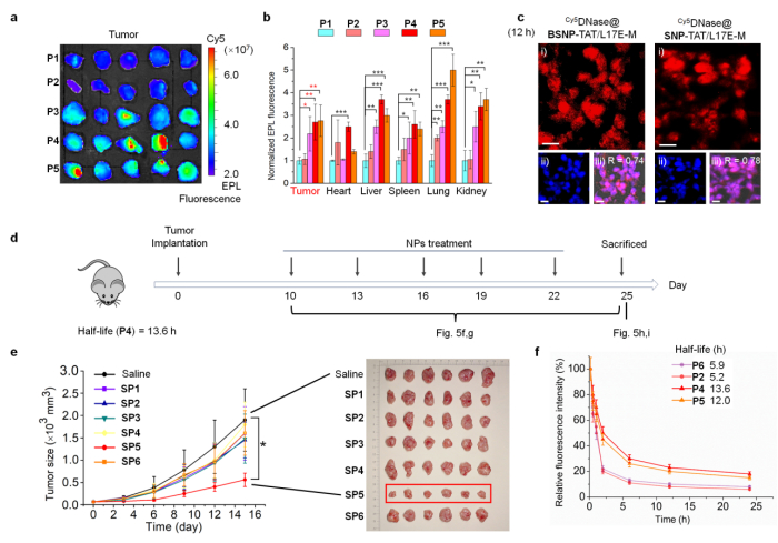
对于不同类型的天然蛋白质,包括绿色荧光蛋白 EGFP:27 kD、DNA 水解酶 DNase I:32 kD、以及组蛋白单抗 mAbH3:150 kD,课题组进行了核靶向递送研究。结果发现,在细胞内和活体小鼠内,这款核靶向递送平台均能实现准确的细胞核靶向递送。
其中,DNase I 被成功递送到小鼠体内的肿瘤位置,在细胞核部位实现了对于 DNA 的裂解,最终有效抑制了肿瘤生长。
图 | 小鼠体内成像和肿瘤生长抑制实验(来源:Biomaterials)
李林表示:“此次设计的靶向细胞核的蛋白质药物递送策略,是继我们实现靶向线粒体蛋白质药物递送之后的又一新成果,也是我个人科研生涯的一次全新尝试和完美突破。”
虽然终版论文只是薄薄的几页纸,但是研究背后蕴含着多个科研单位共同努力,通讯单位涉及南京工业大学、新加坡国立大学、西北工业大学、中山大学和浙江工业大学等院校。
细胞核靶向载体的组装、修饰以及细胞实验,主要在南京工业大学和新加坡国立大学完成。
科研人员的跨国交流本身就是一个辛苦的过程。当时,在新冠疫情的影响下,中新航班经常熔断,论文第一作者杜威博士顶着病毒感染的风险,多次往返两国以便完成数据验证。
图 | 论文第一作者杜威博士在新加坡国立大学化学系进行合作交流(来源:课题组)
而在论文投稿时,大家也进行过一次激烈讨论。项目中期,针对细胞核靶向递送蛋白质药物,合作团队已经在体外完成了所有实验数据收集和验证。
一部分参与者认为课题非常完整,根据以往经验可以进行投稿。然而,另外一部分参与者提出,应该将细胞核靶向递送应用到活体中,虽然更加耗时耗力,但是可以突破活体内细胞核靶向递送蛋白质药物的难题,让成果更加完整。
经过几次讨论,最终他们决定在小动物体内作进一步验证,以便促进细胞核靶点新疗法的研发,加速细胞核疾病和基因治疗的发展。
于是,课题组利用西北工业大学柔性电子研究院生物电子所的小动物实验平台,深入研究了细胞核靶向递送蛋白质,对于活体体内肿瘤抑制的效果。
活体实验的成功不仅让本次工作更加充实,也更能说明细胞核靶向递送蛋白质平台的实用性。
将进一步研究脑部肿瘤的治疗
未来,课题组将把该平台用于递送基因药物,以及研究基因治疗的新方法。可以预计的是,将基因药物直接递送到细胞核,必将大大提高基因药物利用率,在减少基因药物活性损失的同时,还能减少基因药物的毒副作用。
癌症是一种涉及多种途径的复杂疾病,单一治疗药物可能不足以实现肿瘤抑制,而且还会导致耐药突变和肿瘤复发。而联合用药则能有效提高治疗效果,借此还能减少药物用量,从而克服治疗中的不良作用、以及逆转多重耐药性。
基于此,利用细胞核靶向递送平台,联合递送小分子/蛋白质药物、小分子/基因药物或者蛋白质/基因药物,将是课题组后续研究的重点。
另外,在癌症模型研究的基础上,他们将进一步研究脑部肿瘤的治疗。大脑的精细结构和胶质瘤细胞的高侵袭性,导致目前很难对该类肿瘤进行完全的手术切除。
而残余的肿瘤细胞会浸润到周围脑组织里,在血脑屏障的保护之下,导致常规化疗药物的效果有限。下一步,该团队也将优化递送载体,以便对脑部肿瘤病灶进行特异性靶向,同时力争将治疗药物在细胞核中实现可控释放,从而为治疗脑瘤提供更多的有效途径。
参考资料:
1.Du, Wei, et al. "Biodegradable silica nanocapsules enable efficient nuclear-targeted delivery of native proteins for cancer therapy."Biomaterials (2023): 122000.