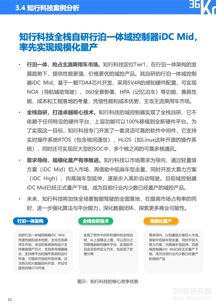
新浪科技

36氪研究院:2023年中国自动驾驶行业研究报告

199IT

关注

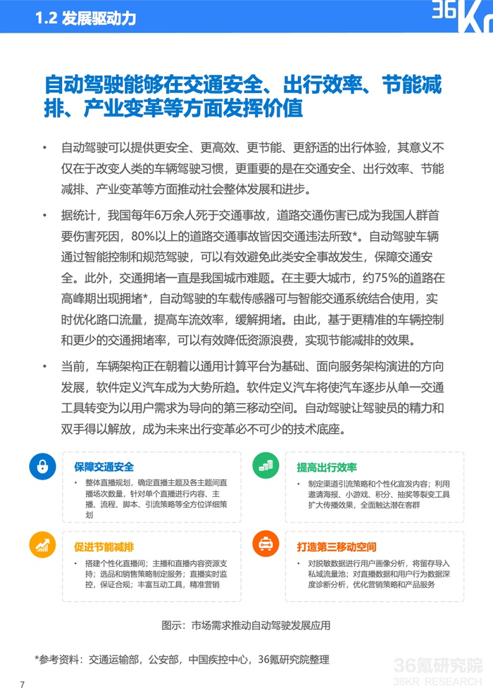
过去一年,是自动驾驶迎来“拐点”的一年。伴随汽车行业由电动化比拼转向智能化较量,自动驾驶技术也迎来快速发展的契机。从乘用车到商用车,从L2+辅助驾驶逐渐成为标配,到无人配送车、无人环卫车、无人出租车等加速落地,自动驾驶应用如火如荼。可以说,当前自动驾驶行业已经从聚焦技术竞争的上半场,进入到以商业化落地为主导的下半场。

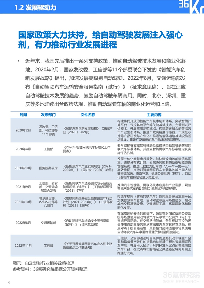
国家政策大力扶持,给自动驾驶行业发展注入强心剂

经过多年发展,自动驾驶已经成为中国展现国家技术实力、创新能力和产业配套水平的新名片,呈现出蓬勃向上的新格局。进入2022年以来,国家层面及地方政府也适时出台一系列政策和规划,促进自动驾驶相关产业健康快速发展。2022年11月,工信部印发《关于开展智能网联汽车准入和上路通行试点工作的通知》,对准入试点的智能网联汽车产品,提出了一系列规划和指导要求,进一步推进了自动驾驶的发展进程。

乘用车自动驾驶正在由L2向L3+过渡,商用车自动驾驶已进入商业化运营阶段

得益于硬件平台和软件算法逐步成熟,新车搭载L2功能正在逐渐成为前装标配。据统计,2022年我国在售新车L2和L3的渗透率分别为35%和9%,预计2023年将达到51%和20%*。与此同时,限定场景下的商用车自动驾驶率先进入商业化阶段。这主要由于商用车对价格的敏感度更低,B端付费意愿更高,加之场景交通复杂程度较低以及政策鼓励与放开,使得商用车在成本、市场、技术、法规等方面具有更好的落地性。

自动驾驶下半场来临,商业化落地将成为竞争关键

2022年以来,资本针对自动驾驶赛道的投资逻辑开始发生变化。简言之,就是资本市场趋于理性,商业化落地成为影响投资人决策的关键性指标。当前,自动驾驶企业兼顾算法优化和量产落地,在技术研发同时,通过技术应用降维实现规模化量产,打通商业化落地路径,构建数据闭环,推动自动驾驶加速落地。可以预见,当自动驾驶下半场来临,商业化落地将成为竞争关键。

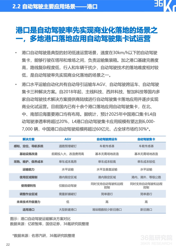
加载中...