三体宇宙或将发生股权变更,不再有游族身影
红星新闻
2023年,“三体”大IP终于迎来了爆发之年,不到两个月的时间,三体动画版、电视剧陆续面世,多话题引爆社交网络。
红星资本局了解到,目前《三体》版权归属于三体宇宙(上海)文化发展有限公司(以下简称“三体宇宙”)。而三体宇宙的疑似实控人是上海游族科技集团有限公司(以下简称“游族科技”)。
而如今,三体宇宙将有重大股权变更。据澎湃新闻,一位接近三体宇宙人士透露,2022年成立的成都司元企业管理公司(以下简称“成都司元”),将收购现有三体宇宙公司股权并成为公司大股东,预计持股比例将达到70%。三体宇宙内部管理层和公司架构不会随之发生变化。
收购完成后,三体宇宙股东中将不再有游族关联公司。
↑资料配图 图据IC Photo
游族网络:
与三体宇宙之间不存在股权关系
天眼查APP显示,目前三体宇宙第一大股东为上海奇歆咏岩投资有限公司(以下简称“上海奇歆咏岩”),持股比例为59.15%,上海奇歆咏岩由上海游族科技集团有限公司100%持股,游族科技为三体宇宙的疑似实控人。
第二大股东为苏州三体执剑企业管理中心(有限合伙),持股比例17.1%,赵骥龙为苏州三体大股东,持股比例99%。第三大股东上海宽娱数码科技有限公司(即B站),持股比例5%。除此之外,原游族网络CEO林奇子女林小溪、林芮璟、林漓合计持有三体宇宙14.25%股权。
↑天眼查APP截图
消息称,成都司元对三体宇宙的收购完成后,三体宇宙股东中将不再有游族关联公司。
2月7日,红星资本局就三体宇宙或将发生股权变更的消息致电游族网络(002174.SZ)证券部。工作人员解释称,上市公司游族网络和游族科技之间没有股权关系,只有关联关系,所以游族网络和上海奇歆咏岩以及三体宇宙之间也没有股权关系。
工作人员称,目前游族网络和《三体》IP的关系主要集中在游戏的研发,“我们获得了《三体》游戏的授权,并对其进行研发,后续可能会进行发行,但目前还处在研发状态。”
另外,天眼查APP显示,目前成都司元大股东为安吉舜佃股权投资合伙企业(有限合伙),持股比例95.97%,其次为杭州华星创业通信技术股份有限公司,持股比例3.84%,第三大股东为成都歌者企业管理有限公司,持股比例0.19%。而现任三体宇宙CEO的赵骥龙为成都歌者股东之一,持股比例50%。
↑天眼查APP截图
游族网络前实控人子女转让1.13亿股
值得注意的是,不久前,游族网络也出现股权变更。
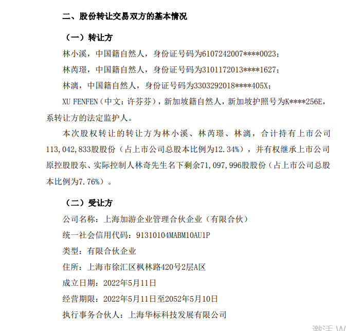
今年1月,游族网络公告称,公司原控股股东、实际控制人林奇的继承人林小溪、林芮璟、林漓及其法定监护人XU FENFEN(中文名:许芬芬)与上海加游企业管理合伙企业(以下简称“上海加游”),于2022年12月30日签署了《股份转让框架协议》,转让方拟通过协议转让的方式将其持有的1.13亿股(占总股本的12.34%)转让给上海加游。
公告显示,本次股份转让完成后,上海加游将成为游族网络的第一大股东。此前游族网络公告透露,林小溪、林芮璟、林漓名下的公司部分股份存在被司法再冻结的情况,合计冻结股份数量约9371.7万股,占其所持股份比例为82.9%,占公司总股本比例为10.23%。起始日为2022年12月7日。
↑游族网络公告
1月30日,游族网络发布了2022年业绩预告,预计净亏损3.3亿元-6.6亿元,上一年该数据是净利润1.7亿元,同比由盈转亏。
三体IP市场价值累计20亿元
红星资本局注意到,在《三体》电视剧上线之前,三体宇宙已经推出了系列其他作品,包括2019年推出的《三体》广播剧和有声小说、已经播出三季的动画《我的三体》、2022年出版的《三体世界观》等。三体宇宙官网显示,除正在播出的《三体》动画,即将播出的《三体》中文剧集、深度解读节目《解码三体》外,2024年还有《我的三体》第四季的上线计划。
公开资料显示,截至2022年,三体IP含消费和体验的商业运营项目市场价值累计20亿。此前该公司已推出《三体》广播剧和有声小说、动画《我的三体》等作品。
作为中国知名科幻IP,三体的商标保护也受到关注。
天眼查APP显示,三体宇宙(上海)文化发展有限公司已申请注册超百枚“三体”商标,最早申请于2016年5月,国际分类涉及科学仪器、教育娱乐、医药、家具等,当前商标状态多为已注册。该公司还申请注册了30余枚“THREE BODY”商标,国际分类涉及科学仪器、运输贮藏、服装鞋帽等,其中18枚已注册成功。此外,该公司还拥有“三体”相关美术作品、文字作品著作权14个,并登记有三体宇宙IP运营系统软件著作权。
值得一提的是,“三体”商标还被多方抢注,“三体元宇宙”“三体人”“三体星球”“三体星系”等被多家公司或个人申请注册,部分商标也已注册成功。
红星新闻记者 谢雨桐
编辑 杨程