新浪科技

简单电路轻松解决带电插拔过程的USB电流过冲问题

电子产品世界

关注

将一个简单的录音笔或其它外设插入USB端口时,可能导致不希望发生的系统复位。此时需要在端口前端提供一个限流器,在插拔端口时提供短路和过载保护。为USB端口产生5V电源时,该电路能够抑制USB连接器热插拔过程中的峰值浪涌电流,并根据端口需要将工作电流限制在500mA以内。

本文引用地址:

这种接口的一个特征是需要给各种需要连接的外设供电,例如:录音笔、小型硬盘、调制解调器、MP3读取器、存储器卡等。服务器板提供12V主电源供电,有些应用中包含一个buck转换器,将该电压降至3.3V,用于逻辑电路供电。还需要一个升压电路,把3.3V电压提升到标准的USB端口电压(5V,可提供500mA电流)。

带电插入外设时可能引发一些问题:瞬间在端口的5V引脚插入一个不是纯电阻的负载,由于存在容性元件,会产生快速、大幅度的电流,使得USB端口的电流远远超出500mA。

把一个大功率的硬盘连接到端口时同样会发生类似问题,此时的容性负载不再是主要问题,硬盘的标称工作电流可能超出500mA,这是引起系统复位或电源进入保护状态的关键原因。为了抑制浪涌电流,把最大输出电流限制在500mA以内,我们需要在5V电源和端口的VOUT引脚之间增加保护电路。

负载接入时,由于保护器件不能在瞬间实现限流(电路没有达到故障电流限制或发生自激),带电插拔后会出现一段短暂的盲区,使系统建立稳定。在此期间电源必须能够承受浪涌电流的冲击。降压转换器由于利用ILIMIT电阻对IOUT进行检测,能够处理一定的浪涌,电流环路将IOUT保持在电阻设置的门限以内。升压转换器则不具备这一功能。

升压转换器的电感在VIN和负载之间提供了一个连续通道,当电源不能为负载提供足够的电流时,开始为升压转换器的电压源充电。有些情况下,可能造成监控电路触发系统复位,导致图1所示的系统失效。

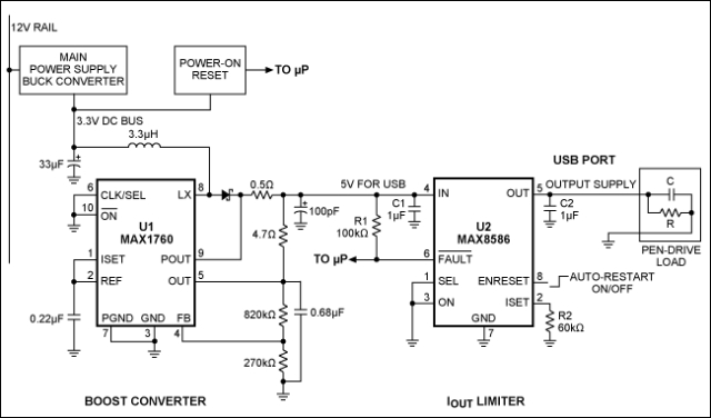
图1. 在为USB端口产生5V电源的同时,该电路能够抑制USB连接器热插拔过程中的峰值浪涌电流,并根据端口需要将工作电流限制在500mA以内。

对5V boost电路进行简单修改可以解决这一问题:在boost转换器输出和反馈电阻分压器之间插入一个小电阻(大约0.5Ω)。由于5V转换器补偿该电阻两端的压差,作用在IOUT限制器(MAX8586)的电压与5V负载电流无关。这一电路改动能够在带电插入录音笔等低电容负载(1µF)时避免出现较高的尖峰电流,这种尖峰电流会导致boost转换器,然后是3.3V总线过载而复位系统。0.5Ω电阻不仅在系统处于“盲区”期间将峰值电流限制在合理范围内,还能够将IOUT的最大值限制在500mA,满足USB端口的要求。

加载中...