新浪科技

研究发现一种天然的可用于伤口修复的多糖基生物粘合剂

媒体滚动 2023.01.30 14:38

每年有数以亿计的人遭受到皮肤组织损伤,包括意外损伤、外科损伤、慢性溃疡等,严重者会导致截肢甚至威胁生命。缝合是目前的临床上封闭伤口首选的方法。然而,伤口缝合在手术过程中耗时较长,拆线会导致组织二次伤害,易导致疤痕增生、挛缩和感染等风险。组织粘合剂的发明给外科手术带来巨大技术进步。目前,临床上广泛应用的组织粘合剂主要是化学合成的氰基丙烯酸酯类和纤维蛋白胶类。氰基丙烯酸酯类粘合剂具有很强的粘附性能,但是存在降解缓慢,毒副作用等缺点。纤维蛋白粘合剂具有很好的生物组织相容性,但是由于粘附性较弱,应用于一些局部应力较小的组织区域,故应用范围受限。因此,临床上亟需生物兼容性好、粘合力大且潜在风险低的组织粘合剂。

中国科学院昆明植物研究所植物化学与西部植物资源持续利用国家重点实验天然聚新药研发专题组吴明一团队聚焦于天然多糖的结构与功能的关键科学问题,系统开展天然聚糖的纯化制备、结构解析、药理活性以及成药性评价等新药发现相关的基础研究,以期为天然来源的糖类创新药物的研发奠定基础。近年来,研究团队从数十种中药资源中发现了一些结构新颖、活性显著的天然多糖,制备并解析了多花黄精(Polygonatum cyrtonema)的果聚糖与半乳聚糖的化学结构,并发现这两个多糖均具有显著地促进肠道益生菌增殖活性 (Carbohydrate Polymers, 2021, 267, 118219);阐明了小白及(Bletilla formosana)的葡甘聚糖的化学结构,发现其具有较好的抗炎活性(Carbohydrate Polymers, 2022, 292, 119694);发现了白玉蜗牛(Achatina fulica)腹足中富含结构规则的肝素类糖胺聚糖,该多糖可显著促进糖尿病慢性伤口的愈合(Carbohydrate Polymers, 2020, 247,116682)。 

近日,该专题组从白玉蜗牛粘液中发现一种天然的多糖基粘合剂(dried Snail Mucus Gel, d-SMG),发现其对湿润组织具有较强的粘附性能,优于临床使用的纤维蛋白胶。为了阐明d-SMG成胶性与粘附性的内在机制,进一步对其成分进行了系统的鉴定与分析,发现d-SMG主要由类肝素的蜗牛糖胺聚糖与蜗牛蛋白质等生物大分子组成,其中的新型糖胺聚糖为其主要有效活性组分;多糖与蛋白质组成的独特双网络凝胶体系,使得蜗牛粘液具有突出的水凝胶性能以及强效的组织粘附性。 

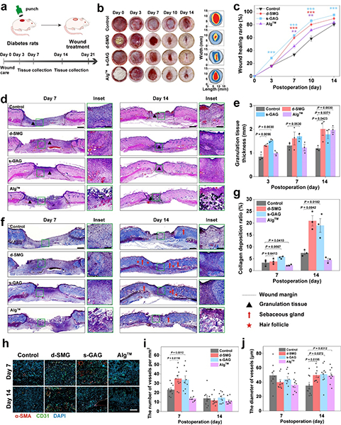
进一步的动物实验研究显示,该天然粘合剂d-SMG促进急性皮肤损伤以及糖尿病慢性伤口愈合,效果优于临床上广泛使用的藻酸盐敷料。组织染色和免疫组化等分析表明,天然水凝胶显著加快慢性伤口的肉芽组织新生、血管新生以及胶原沉积,并显著下调组织中TNF-α、IFN-γ、IL-6等炎性细胞因子表达水平。深入的机制研究揭示,该水凝胶通过上调信号传导及转录激活蛋白3(Signal Transducer and Activator of Transcription, STAT3)的磷酸化水平,促使巨噬细胞向抗炎M2表型极化,缓解慢性伤口处的炎症反应,促进慢性伤口向增殖期过渡,从而加快伤口愈合。 

图1. d-SMG促进糖尿病大鼠皮肤创面愈合。a 糖尿病大鼠伤口模型示意图;b 各组伤口愈合过程;c 各组伤口愈合率统计图;d 各实验组在第7天与14天时伤口组织的H&E染色切片;e 各组肉芽组织厚度统计图;f 各实验组在第7天与14天时伤口组织的马松染色切片;g 各组伤口组织胶原沉积率统计图;h 各组伤口组织的血管(CD31与α-SMA)免疫荧光图像;i 伤口肉芽组织中新生血管数量统计图;j 伤口肉芽组织中血管直径统计图。 

该研究结果对新一代生物医用粘合剂的开发具有一定的启发意义,亦为普通皮肤伤口以及临床难治愈的糖尿病足溃疡等皮肤疾病的治疗提供了一种新思路。研究以“A natural biological adhesive from snail mucus for wound repair”为题,在线发表在Nature Communications上(Nat. Commun. 2023, 14: 396)。吴明一专题组的邓拓博士研究生为本论文的第一作者,吴明一研究员为论文通讯作者。此外,此愈合皮肤伤口的天然医用粘合剂已申请发明专利保护(CN114668887A)。该研究工作得到了国家高层次人才特殊支持计划青年拔尖人才、国家自然科学基金、云南省科技厅与中国科学院等项目的资助,还得到了上海臻臣化妆品有限公司的大力支持。 

加载中...