新浪科技

基于5G的智慧机场无线专网规划思路探讨

通信世界网

关注

通信世界网消息(CWW)2020年1月,民航局印发了《中国民航四型机场建设行动纲要(2020-2035年)》,提出以“平安、绿色、智慧、人文”为核心,加快机场信息基础设施建设,推进数据融合应用,实现数字化、网络化、智能化运行。而5G作为新一代移动通信系统,是“新基建”的重要组成部分,正推动各行各业数字化应用创新发展,而建设基于5G的机场无线专网,是实现机场未来各种新技术应用、提升智慧化运行的重要基础。

5G具有高速率、低时延、大连接等特点,3GPP定义了增强移动宽带(eMBB)、超高可靠低时延通信(uRLLC)和海量机器类通信(mMTC)三大类应用场景,其中增强移动宽带主要面向大流量移动宽带业务,为移动互联网用户提供更加极致的应用体验;超高可靠低时延通信主要面向工业控制、智能制造、远程医疗、自动驾驶等垂直行业应用需求;海量机器类通信主要面向以传感和数据收集为目标的应用场景,如智慧城市、智能家居、智慧农业等。2020年6月冻结的R16版本,对5G切片的功能进行增强,对垂直行业应用能力进一步扩展。同时,运营商的5G定制网也朝着深层次发展,以满足行业用户多样化的需求。智慧机场的建设需要根据其具体业务特点,选择定制一张技术先进、合理、适用、经济的5G专用网络。

5G智慧机场无线专网规划思路

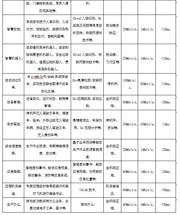
智慧机场业务需求

智慧机场建设就是运用先进的信息和通信技术手段,感测、分析、整合机场运行系统的各项关键信息,从而对包括服务运营、安全、后勤保障等辅助功能在内的各种需求做出智能响应,实现机场智慧式管理和运行,提高机场运行效率,进而为旅客提供良好的服务,促进机场的可持续发展。通过这样一张网络满足机场现有的生产业务需要,同时能够承载机场智慧化建设中的变革创新类业务承载需求。智慧机场主要的业务应用需求如表1所示。

表1   智慧机场主要业务应用需求

覆盖规划

覆盖规划主要基于链路预算,首先根据机场不同区域提供的业务类型和业务速率、质量目标及相关参数,估算出满足覆盖业务要求允许的最大路径损耗(MAPL),并利用校正后的传播模型测算出单站点的覆盖半径,从而测算出覆盖区域内需要的总基站数量。其中,3GPP TR 38.901定义了适用于0.5~100 GHz频段的5G传播模型,包含Uma(城区宏站)、UMi(城区微站)、RMa(农村宏站)和InH(室内热点)四类场景,并各自分视距与非视距(LOS&NLOS)两种情况,机场区域的传播模型主要考虑Uma、UMi的场景,并通过典型区域的测试结果进行校正。目前,国内运营商普遍采用宏微结合、高中低频段协同组网的方式,以选用Uma-NLOS模型、2.6G频段为例,站间距约在300m~400m左右。

容量规划

网络规划容量应能满足各种应用场景下,不同类型的应用终端最大并发业务的承载需求,智慧机场的主要应用终端包含手持多功能终端、车载终端、高清视频监控终端、智能机器人及各类传感器、数据采集设备等。

若智慧机场的专用无线网络选择基于公网切片的组网方式,在容量规划中还应综合考虑公网业务、信令等各种无线空口资源的需求。结合典型配置下单基站的容量能力,可以测算出满足总容量需求的规划站点数量。在实际部署中还可以引入移动性负载均衡机制、双连接、载波聚合、上行补充载波等技术手段,满足局部高带宽业务的需求,避免小区间拥塞。容量规划应与覆盖规划相结合,最终的规划结果应能同时满足覆盖与容量的需求。

站址规划

5G智慧机场无线专网需满足机场区域内智慧运营、应急保障等通信需求,无线网络需要对包括航站楼、货运区、飞行区、配套设施等在内的全部区域的室内外进行信号覆盖。其中,航站楼作为旅客高密度集中区域,需做重点保障。室内建议以室分为主、有源室分和无源室分相结合的方式进行覆盖,并综合考虑室内布局、单天线覆盖能力等,合理规划点位和安装方式,室分信源建议统一收敛至各个弱电间。室外以宏基站为主、微站为辅的方式进行覆盖,宏基站选址应符合规划的网络结构要求,在满足机场限高要求的前提下,合理地利用建筑屋顶、监控杆、停机坪高灯杆、跑道外的围界杆等配套资源。同时,通过在外墙、廊桥顶、路灯杆等挂装微站的方式,对局部热点区域行补充覆盖。

仿真分析

利用上述规划方案形成的站点清单进行仿真分析,检查仿真结果中的覆盖、质量、速率是否满足规划指示的要求。对达不到要求的局部区域,结合无线环境等因素进行初步原因分析,并通过天馈优化、站址调整等方式对规划方案进行调整。每次方案调整后应重新仿真,确保仿真结果能达到预期的效果,并输出规划站点清单和仿真效果图。在基站选址时应尽量保证网络结构符合规划的蜂窝结构要求,当出现偏差时也应对相关方案进行优化,并重新进行仿真分析。

组网方式

目前各运营商均推出5G定制网业务,可灵活满足行业用户对安全隔离、业务质量保障、业务服务范围等的不同需求。针对智慧机场特殊业务场景的差异化组网方式,主要包扩独立部署、与公网完全共享、与公网部分共享3种网络组网方式。

●独立部署

独立部署场景网络结构如图1所示,包扩5G无线接入网、核心网、网管系统等在内的所有网元均独立部署,与运营商公网完全物理隔离,产权归机场方所有,由机场方负责整体网络建设和运行维护等全部工作。

优势:与运营商公网完全物理隔离,含控制面和用户面的所有数据均不出机场园区,安全性高;专网设备的运行管理、参数操作、用户配置信息等均在机场园区内存储和管理,自主控制,不受制于运营商;控制面网元路由无迂回、UPF独享,时延低;频率资源独享,业务速率有保障。

劣势:网络建设由机场方投资,成本较高;目前工信部暂未出台5G专网独立部署的相关政策,也未划拨独立的频段资源,存在一定政策风险;机场方需要配置专网建设、优化、运维的专业人才队伍,运营费用较高;网络设备的升级换代、新技术应用等,需要增加额外的投资。

独立部署适用于极个别需要超高安全性且对成本不敏感的特殊行业。

●与公网完全共享

公网完全共享场景网络结构如图2所示,机场5G无线专网与运营商公网完全共享无线接入网、核心网、网管系统等所有网元,产权归运营商所有,机场5G无线专网通过租用运营商定制的5G切片方式实现,其中运营商核心网一般集中部署在省会等中心城市,UPF由运营商根据业务需求,一般统一部署于地市级或区县级机房。通过针对性的定制5G网络切片,满足用户业务安全和隔离的要求,其中无线空口资源可选用QoS相对优先调度、RB资源预留等方式,承载网可选用基于FlexE的硬隔离或基于VPN+QoS的软隔离方式,核心网则在控制面和用户面完全共享。

优势:无需增加建设成本,只需向运营商订购网络切片服务实现专网能力;网络的优化和运行维护、设备的升级换代、新技术应用等均由运营商负责,运营成本低;可根据业务需求,选择针对性的定制服务,能提供端到端差异化保障的网络连接。

劣势:UPF不下沉至机场园区内机房,数据不能实现本地卸载,路由较长,时延相对较高;设备的运行管理、参数操作、用户配置信息存储在运营商的网络上,数据会出园区,且受制于运营商;与公网混用,在网络安全和容量方面不如独立部署模式。

通常适用于对安全隔离要求不高的公众网、通用行业的普通消费者业务。

●与公网部分共享

与公网部分共享场景网络结构如图3所示,机场5G无线专网与运营商公网共享无线接入网,共享核心网的控制面网元,核心网的用户面网元下沉至机场园区内的机房,用户面数据实现本地卸载。产权归运营商所有,机场5G无线专网通过租用运营商定制的5G切片方式实现,其中运营商控制面网元一般集中部署在省会等中心城市。

优势:同与公网完全共享模式,且因在核心网用户面侧与公网完全物理隔离,用户面的数据不出园区,安全性较高;UPF下沉独享,用户面数据实现本地卸载,时延低。

劣势:共享网元的运行管理、参数操作、用户配置信息存储在运营商的网络上,控制面数据会出园区,且受制于运营商。

与公网部分共享模式成本适中,能在网络性能、安全隔离度和成本之间找到平衡点,从而满足大多数通用行业的网络切片分级需求。

智慧机场5G无线专网规划和部署应在满足机场差异化业务需求的前提下,综合考虑投资效益和运维成本等因素,通过设定合理的业务目标及实现手段,选择适合的5G定制网络架构。

*本文首发于《通信世界》

加载中...