新浪科技

腾讯广告 :2022版SLG品类增长白皮书

199IT

关注

放眼近几年的海外市场,SLG游戏品类的吸金能力一直有目共睹,目前已成为手游市场热门赛道之一,越来越多厂商在此赛道加码布局。但在国内市场,SLG暂未掀起热潮,目前为止并未出现像《王者荣耀》般国民级别爆款产品。

反观买量侧,多款SLG典型代表如《三国志·战略版》、《文明与征服》、《率土之滨》、《万国觉醒》等产品的投放量级遥遥领先其他品类手游,可见SLG广告主在抢占市场份额与触达用户方面下足了功夫。

为了帮助游戏厂商更好洞察行业和用户,不断优化产品,腾讯广告联合腾讯营销洞察(TMI)近期在2022游戏广告生态大会上正式发布SLG品类增长白皮书(2022版)》,对SLG赛道进行深入研究、对细分人群游戏行为及偏好进行洞察,以期为游戏厂商提供更有效的产品优化及营销指引。

扫码领取完整版白皮书

SLG营收能力稳居前列

头部玩家买量及下载双霸榜

• SLG氪金现象显著,买量是增长主渠道

纵观手游全品类应用数、下载、收入三大模块数据,发现SLG产品平均数量虽在全品类中排第11,但下载量排第4,收入排第3,占收入总额的17%单品营收能力有目共睹,市场增长空间巨大。

在买量侧,SLG全渠道广告投放总消耗在所有游戏品类中排第3,占14%,仅次于角色扮演、休闲益智类手游,买量力度极为强势。以国内SLG标杆《三国志·战略版》为例,《三国志·战略版》自20202月起投,连续两年位列手游推广榜前列,月投金融峰值达到3.8亿元,是名副其实的买量主力军。

• COK游戏数量最多,头部现象级产品少

SLG分为COK类、COC类、率土类、休闲类四大门类COK类代表作如《王国纪元》,COC类如《部落冲突》、率土类如《率土之滨》,休闲类如《口袋奇兵》等,四类之中COK手游数量最多,远超其他三类,但头部现象级产品却很少。头部现象级产品以率土类居多,其中《三国志·战略版》、《率土之滨》为其中代表。

用户画像清晰

精准定位好部署

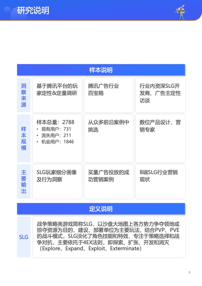
本次白皮书调研中,腾讯营销洞察(TMI)将过去12个月玩过SLG的用户定义为现有用户,过去12个月有手游经验的用户定义为机会用户,过去12个月玩过SLG、但近3个月未玩的用户定义为流失用户。总共收集到2788份样本,其中731为现有用户,211为流失客户,1846为机会用户。

据调研结果,洞察到3个现象:

1)无论现有用户群体亦或机会用户群体,游戏目的均以放松身心为主。

2)现有用户群体整体质量较高,多为高知高收入人群。

3)机会用户群体年轻化,且相比之下存在更多女性机会用户群体,另看重画音、人设等设计,从视觉及听觉设计入手增强体验感利于吸引女性用户群体。

现有用户高质量男性居多,注重放松身心

现有用户规模6490,男性用户占比高达88%26-30岁居多,本科以上学历占57%,半数已婚已育,60%以上家庭收入在1.5万以上,整体用户质量偏高,玩游戏以放松身心为主要目的。

现有用户游戏的主要目的为放松身心和社交需求,细分人群中核心用户主要目的为寻找成就感,相对次核心用户、泛用户而言,对于社交需求更加强烈。

用户偏好广:多类别、多题材并进

现有用户对SLG品类忠诚度较高,70%的用户同时玩过多款SLG游戏53%的用户即便弃游依然会转向同类别其他游戏,人均一年内玩过5.1SLG游戏。在SLG四个类别中,COK用户最多,率土和COC更受欢迎,多款爆款产品均来自率土和COC,如《率土之滨》。

题材方面,SLG可分为三国、西方历史、现代战争和世界文明,现有用户尝试不同题材的意愿较高,40%的用户玩过两种题材(三国+西方历史)。

总的来说,SLG用户群体偏好较广,多个类别、多种题材都有一定程度的涉猎,四种题材都玩的用户群体在SLG品类内尝鲜意愿高,存在成为各产品新用户的可能性。

用户付费行为洞察

在付费方面,年充值大于10000元的核心用户群体,每到新版本、新赛季充值的欲望明显高于其他用户。年充值在0-500元的泛用户则多选择注册后先行体验一段时间再决定是否付费,考虑过程较为谨慎,这与泛用户画像较年轻,收入不高有很大关系。

付费内容方面,总体用户偏好为皮肤/装扮/人物等付费,其次是周卡月卡/首充礼包/每日特惠/限时优惠等。

抓住流失用户、机会用户

创新删繁是关键

太肝易弃游,“兴趣+乐趣”吸引回归

52%的流失用户退出SLG因为太肝、时间成本高70%的机会用户退出SLG是因为工作、学业太忙、自身精力不足。于此同时,49%的机会用户弃游后仍在尝试同类别其他游戏,吸引回归难度不大,甚至57%的流失用户因新鲜感考虑回归

因此对SLG游戏厂商来说,简化规则、创新玩法是是优化游戏的关键举措也是用户召回的重要手段。

针对流失用户,提升新鲜感是促使用户回归的关键,可从改良玩法机制、提升画面品质、打造独特性等角度入手重新激发用户兴趣,吸引用户下载。而对机会用户来说,他们看重游戏玩法及品质,简单易学的规则和较少的时间成本是下载动因。

SLG核心吸引点方面,29%机会用户游戏乐趣点在休闲玩法,28%在画音,20%在人设,因此优化游戏的视觉设计也更易打动他们。

广告渠道投其所好

据调研结果显示:45%流失+机会用户会通过游戏主播和电竞赛事重新接触游戏,另外短视频媒介和微信生态也在机会用户最主要的接触渠道之一。可见,对SLG广告主投放渠道应集中在垂直触媒、短视频媒体及微信生态。

用户增长三大策略

游戏持续买量但投入谨慎

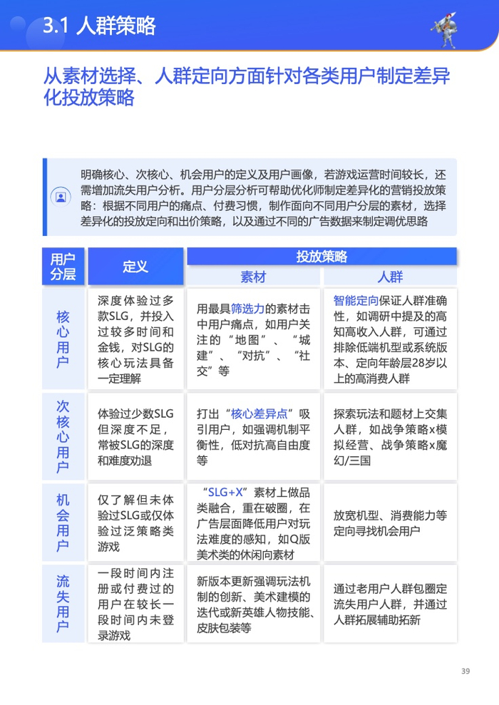
人群策略:素材选择/人群深度洞察

人群策略第一步是用户洞察,明确核心、次核心、机会用户的定义和用户画像,根据不同用户痛点、需求、兴趣,制定差异化的营销策略、投放策略。

比如对深度体验过SLG且投入时间过长的核心用户,用最具筛选力的素材才能击中用户痛点,如用户关注的“地图”、“城建”、“对抗”、“社交”等。

产品策略:包体/题材/玩法/付费点多维度打造

包体、题材、玩法、付费点等方面,针对各产品形式制定差异化投放策略。好比转化链路极短的微信小游戏,更有利于通过竞价曝光胜出。大盘小游戏的注册率通常在50~60%,如果注册率过低,就要排查是否是加载问题。

题材方面,轻度休闲题材更符合微信用户生态,目前SLG在微信的布局并不饱满,是值得考虑的蓝海项目。

投放策略:四大步骤马到成功

1.广告形式现价段以信息流、商务合作等差异化广告为主。

2.投放渠道上配合微信生态传播更容易吸引SLG流失用户群体和机会用户群体,有效提升市场占有率。

3.题材选择上,40%的用户群体玩两种题材,三国、西方历史,这两种题材的广告主可优先选择腾讯广告进行买量测试,彼此交叉触达更广泛用户群体。

4.素材制作上,icon、推广名称、素材封面是重点影响因子,可重点突出展示同社交相关的元素。

•  腾讯广告如何助力SLG广告主?

在本次游戏广告生态大会上,AppGrowing也对腾讯广告游戏运营负责人冯喆进行采访,希望洞察到腾讯广告平台在信息流广告方面对SLG广告主的赋能建议。

据腾讯广告游戏运营负责人冯喆表示,SLG前期更多是沉淀品类的找人能力、模型策略,后期则需要通过数据分析制定个性化模型找对应的用户群体。另由于产品包体比较大,在投放链路上要格外注意落地页的优化,从包体、题材、玩法、付费点等方面,针对各产品形式制定差异化投放策略。SLG的长线运营意味着用户增长不能停滞,甚至需做好以年为单位的用户增长规划。详细投放建议可以查看完整版白皮书。

整体上看,SLG品类超长线运营能力使得众多厂商持续为其加码,未来SLG营销只会越来越卷,市场份额、用户的竞争会愈发激烈。目前SLG已在海外市场取得亮眼的成绩,也必然成为国内市场的必争之地

加载中...