新浪科技

境外上市微报告:重新发现新加坡交易所

199IT

关注

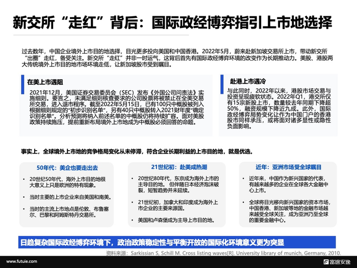
过去数年,中国企业境外上市目的地选择,目光更多投向美国和中国香港。2022年5月,蔚来赴新加坡交易所上市,带动新交所“出圈”走红,备受关注。

新交所“走红”并非一时运气,这背后首先有国际政经博弈环境的改变作为长期推动力。

2021年12月,美国证券交易委员会(SEC)发布《外国公司问责法》实施细则。要言之,未满足细则核查要求的公司股票将被禁止在全美交易所交易,进入退市程序。截至2022年5月15日,已有100只中概股被列入根据细则规定的“初步识别名单”,另有40只中概股转入2021财年度“确定识别名单”。分析预测将纳入前述名单的中概股仍将持续扩容。面对美股政策持续施压,提前重新布局境外上市地成为中概股必须回答的命题。

与此同时,2022年以来,港股市场交易与投资呈现疲软状态。2022年Q1,港交所仅有15宗新股上市,数量较去年同期下降超50%,融资规模下降近九成。此外,国际政经博弈局势变化让作为中国门户的香港股市同样承压,或将面对诸多显性或隐性负面影响。美股、港股两大传统境外上市目的地市场环境走低,让新加坡股市受到瞩目。

回顾历史,全球境外上市目的地的竞争从未停歇。 20世纪50年代,企业赴海外上市很大程度只是欧洲特有现象,当时的主流上市地点是伦敦、布鲁塞尔、巴黎和阿姆斯特丹交易所,主要上市企业来自美国和南美。20世纪80 年代,伴随日本经济崛起,东京成为海外上市的主要目的地,然而伴随日本经济泡沫破裂,短暂趋势并未得到延续。21世纪初,加拿大和印度成为海外上市的主要企业来源国,而美国和卢森堡成为主要上市目的地。

近些年来,中国等新兴国家有越来越多企业在全球各大金融中心上市,中国香港、新加坡等地的金融市场成为亚洲乃至全球的重要金融中心。

可以看到,企业选择一处资本市场作为上市地,即是选择资本市场背后国家或地区的政治经济环境及投资营商环境。符合企业长期利益的上市目的地,就是优选。在日趋际政经博弈环境下,国内国际政策稳定性与开放的金融市场环境,成为重要考虑因素。这正是新加坡的优势。

相通的血脉渊源,共同的语言文字(新加坡使用简体中文与英文一同作为其官方语言),花园城市的国家名片,井然有序、富庶繁荣、经济高度发达的现代社会……这是中国企业对新加坡的第一印象。

但新交所并非含着金汤匙出生。据世界交易所联合会网站数据,新交所从市场体量、企业规模、到流动性方面,都存在劣势。但在打好“国际化”这张王牌上,新加坡发挥到极致,也生逢其时,抓住了国际政经大博弈时代的机遇。使得当企业出走美股时,新交所往往成为首先蹦入脑海的选择之一。

新加坡交易所(英文:Singapore Exchange Limited 缩写:SGX 简称:新交所)成立于1973年5月,是一家会员制公司。其目前有两个交易板,主板和凯利板(Catalist,创业板)。

新交所与新加坡国家历史特征相似,有着深入骨髓的国际化,被 誉为亚洲国际化步伐最快的交易所。2005年,SGX的战略理念从“为国民经济服务” 转变为成为“亚洲门户”“为世界经济服务”。这一战略的实施,使得SGX成为国际投资者管理亚洲资本和投资风险的首选场所。数据统计,新交所来自新加坡以外的上市企业比例超过40%,这一比例超过其他所有国际一流证券交易所,如纽交所约为24%,港交所仅7.2%(不包括大陆上市企业)(数据来源:各大交易所网站,截止时间2022年1月)

从诞生之初,国际化基因便注入新交所的发展史。1965年新加坡才脱离马来西亚联邦独立建国,但此前的1930年,马来西亚成立的第一家正式证券组织就叫做“新加坡股票经济商协会”。1973年5月以前,新加坡和马来西亚一直共用一家证券交易所。1973年5月两地共用的交易所分家,但两国的企业仍然在两个交易所双重挂牌上市。1999年,新加坡证券交易所和新加坡国际金融交易所合并成现在的新加坡交易所。2016年,SGX收购波罗的海交易所(Baltic Exchange)。2021年,富途等科技券商在新加坡落地,跨越国界的投资便利让新加坡因个人投资者不足而影响整体流动性的局面得以改善。

中国企业对新交所并不陌生。目前,中国企业境外上市数量上,新交所排名第三,仅次于中国香港和美国。根据2022年5月20日在Wind数据库新加坡中国股的搜索结果,目前新交所共有63支中国股。

从中国企业与新所的接触阶段来看,经历了四个阶段。 从1994年第一家中国企业中远投资在新交所挂牌上市,双方开始接触。其后每年均有1-4家企业赴新上市。在2003-2007年,每年新增上市企业数量均保持在20家以上。此时来新交所上市企业多规模偏小,多是首次上市,但后续在资本市场上表现并不算好。2007年后,受金融危机等外部、内部因素影响,中国企业赴新IPO数量大幅下降,2011年和2012年甚至没有新的中国企业在新交所上市。新交所也刻意放缓在中国市场的拓展速度。2015年至今,新交所改变策略,将重点从中小市值公司调整为中大型市值公司(5-50亿新币估值企业),并积极恢复与中国市场的沟通。中国企业“上新”也焕发新生。

加载中...