新浪科技

小鹏P7汽车撞人致死!到底谁的错?

媒体滚动 2022.08.11 23:56

来源:快科技

8月10日,一名小鹏P7车主在宁波市一高架桥上与道路前方故障车辆和其车上乘客发生追尾碰撞,造成人员死伤。

今天上午,事件记录视频在网上流传并迅速发酵,登上微博热搜榜第二。

根据一段疑似当事小鹏P7车主的微信聊天记录显示,他的车辆当时正处于车道居中辅助功能的开启状态。

对此,小鹏汽车回应称:

经核实,8月10日下午,宁波一车主驾驶车辆与前方检查车辆故障人员发生碰撞,发生人员伤亡。我们为本次事故中不幸离世的遇难者感到悲痛和惋惜。

目前交警部门已经立案处理,门店已第一时间已前往现场协助处理。我们将全力配合相关部门进行事故调查,持续跟进后续结果,并协助客户处理后续相关事宜。

然而就在一年之前,同样也是8月份,蔚来ES8也出现过类似的致死事故。

2021年8月12日,上善若水投资管理公司创始人、意统天下餐饮管理公司创始人、美一好品牌管理公司创始人林文钦,驾驶蔚来ES8汽车启用NOP领航功能后,在沈海高速涵江段发生交通事故,不幸逝世。

类似的悲剧,其实很早就发生过。

2016年1月20日,京港澳高速河北邯郸段发生一起追尾事故,一辆特斯拉Model S 直接撞上一辆正在作业的道路清扫车,Model S司机高先生不幸身亡。

多条人命背后,到底谁应该来为“技术闯祸”负责?

一年之内,两条人命

8月10日,小鹏P7发生撞击事故的地点,是在宁波市通向机场的快速路高架桥上。

从疑似涉事车主的微信聊天记录来看,发生事故时车辆时速在80km/h左右,并开启了LCC车道居中辅助功能,直到追尾了停靠在最左侧车道的人员和车辆。

“我一般也就高架开,没想到,这次刚好分神。”

所谓的LCC车道居中辅助功能,其实就是小鹏XPILOT智能辅助驾驶系统中一项最基础的功能,通过安装在前风挡玻璃上的摄像头探测车道线,使车辆按照设定时速维持在车道中央行驶。

车辆前向的毫米波雷达则负责感知前向车辆的距离和障碍物,并控制车速。

但在几乎所有功能描述的旁边,小鹏汽车都注释了警示告知,如“请随时关注系统提示,做好提前接入操控的准备”、“请注意遵守当地交通法规,注意安全驾驶”等。

而且,值得注意的是,根据车主自述,涉事P7为XPILOT 2.5版本——相当于低配版的辅助驾驶能力,采用的单目摄像头+前置毫米波雷达的方案。

相比之下,XPILOT 3.0版本,采用了三目摄像头,整车的高感知摄像头数量达到9个,高精毫米波雷达的数量也达到了5个,比2.5版本多了2个。

疑似涉事驾驶员的群聊记录

最重要的是,两者的处理器硬件配置也有不同。只有3.0版本才是英伟达Xavier计算平台,而这次涉事的2.5版本官方只标注为“智能控制器”。

另外,据知情人士透露,涉事的XPILOT 2.5的辅助驾驶功能,并非小鹏自研,而是来自供应商的解决方案。

但也许正是这些配置名字和功能数量上的细微差别,很容易让消费者混淆。

比如小鹏P7目前有三种智能驾驶系统的硬件配置,分别对应着三个级别的功能:丐版车型仅拥有定速巡航功能,而XPILOT 3.0则拥有高速NGP智能导航辅助驾驶,而2.5版本,则只有基础的LCC车道居中辅助和ACC自适应巡航功能。三个版本,相差了三个时代。

此外,在小鹏P5车型上也出现了类似的情况。

同一续航版本下,存在三种类型的硬件配置:最低配的版本只有1颗环视摄像头和4颗超声波雷达,只能实现定速续航;而中配车型则增加了大量的毫米波雷达、摄像头硬件配置,实现了L2级辅助驾驶的功能;而高配车型在此基础上,又增加了两颗激光雷达,增加了城市NGP智能导航辅助驾驶的功能。三个版本车型,同样相差着三个时代。

那么,可能就会存在一种情况:有些购买了低配车型的车主,因为听信销售和网络内容的忽悠,误以为自己的辅助驾驶系统也具备高配车型的功能与可靠性。但在实际的道路行驶中,用户对功能和性能边界的混淆和误判,往往为事故的发生埋下了祸根。

除了传感器数量不同之外,老一代“视觉摄像头+毫米波雷达”存在的技术短板,依旧造成了刻骨铭心的事故。

如在上文提到,蔚来在一年前也曾发生过类似“车辆处于辅助驾驶状态下,因系统未感知到前方障碍物造成车毁人亡”的事故。

现在“视觉摄像头+毫米波雷达”不能准确识别静态障碍物的原因:

融合摄像头数据和毫米波雷达数据最大的障碍在于,毫米波雷达信噪比很低,换句话说有大量误检测,将视觉感知结果与毫米波雷达结果进行融合时候。

如果视觉和毫米波感知结果不一致,惯常做法是相信视觉,忽略毫米波检测结果,但这也是事故的开始。特斯拉著名的“撞白色货车”的事故,就是毫米波雷达惹的祸。

因为毫米波雷达无法测出货车上方桥梁和道路指示牌的高度,在毫米波雷达的“眼里”,静止的货车、桥梁、指示牌都是地面上的物体。这种情况需要屏蔽毫米波雷达的信号,但显然事故发生时是没有的。

要知道,当时涉事的蔚来ES8车型,配备的NIO Pilot自动辅助驾驶硬件系统,采用了1个三目前向摄像头、4个环视摄像头、5个毫米波雷达和12个超声波传感器。

无论是摄像头数量,还是毫米波雷达数量,都比这次发生事故的小鹏P7更多。高配置车型都未能避免事故发生,更何况低配车型呢?

关键时刻,技术如何救命?

需要强调的一点是,现阶段的自动化系统都只能起到辅助的作用,不能当自动驾驶。

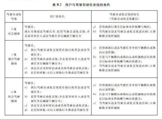
市场监管总局(标准委)曾发布过一套国家标准。其中,就有针对自动驾驶功能的《汽车驾驶自动化分级》国家推荐标准(GB/T 40429-2021)。对于2级组合驾驶辅助,明确提到了用户的角色——“监管驾驶自动化系统,并在需要时介入动态驾驶任务以确保车辆安全。”

当前在小鹏汽车的车机以及手机App端,已设置答题环节。并且,对可能遇到的失效情况都进行了视频演示和说明。而且,如果用户没能通过这一学习过程后的考试,也就无法在车机端打开包括LCC车道居中辅助、NGP领航辅助驾驶、自主泊车等辅助驾驶功能。

小鹏P7车机端的学习视频

这意味着,8月10日的事故肇事者在使用辅助驾驶功能的时候,已经明确知晓了失效风险,以及需要接管的事实。

不幸的是,涉事P7驾驶员明确表示自己“分神了”。在需要人工介入时,这位驾驶员未及时做出刹车处理。最终造成了事故的发生,以及一条人命的代价。

疑似涉事驾驶员的群聊记录

理论上来说,涉事车辆的DMS(Driver Monitor System,驾驶员监控系统)应该及时感知到驾驶员的分心状态,并及时做出干预。

包括小鹏汽车在内,市面上一些智能汽车搭载了DMS系统。该系统主要被用于监测车辆行驶过程中驾驶员的面部表情,发现类似打哈气、看手机、分神等存在风险的状态,并及时提醒乃至强制操纵车辆推出辅助驾驶状态。

其中,驾驶员眼睛的状态是DMS中很重要的一个参数,基本原理是通过摄像头对驾驶员眨眼频率、眼睛开合幅度以及嘴巴开合程度进行量化分级,以此判断是否疲劳驾驶和分神。

一般来说,当驾驶员出现了危险驾驶行为时,DMS系统就会实时警报,在现在的辅助驾驶功能上,多次触发更是会出现辅助驾驶退出。据了解,特斯拉、小鹏等车型目前是具备该操作流程的。

但是,DMS系统最大的问题在于识别准确率的问题。前段时间,就有一位车主因为眼睛小,而被小鹏汽车误判成睡觉被扣了好多智驾分。通过案例我们可以看出,小鹏的DMS系统策略尽管偏严苛,但基于视觉的方案可靠性并不高。

小鹏汽车CEO何小鹏在此前的采访中就表示:“包括后面要做的自动辅助驾驶,我们都需要请司机能够关注前方,并做到随时接管车辆。我们内部也正在做优化。在原来DSM的逻辑体系里面,它对于眯着眼的触发做的很严(也就有了“误伤”),毕竟人困的时候也会眯着眼。这种情况下我们还要改进算法。”

“说实话,能不能百分之百做到,我们还要继续努力。”

本质上,技术也好、人也好,永远都无法做到100%的完美。而在自动驾驶技术的研发上,车企必须要做的事情,就是无限接近于100%。而除了DMS系统,激光雷达和4D成像毫米波雷达现在也开始逐步走向规模化,能够有助于快速降低车辆感知系统“无法识别静态障碍物”的事故发生率。

当前,很多国产智能汽车开始量产搭载激光雷达。虽然相关的技术路线很多,有转镜式、MEMS微振镜式等等,但都是为了补齐视觉摄像头、毫米波雷达的短板。

因为激光雷达,简单理解就是提供带实时距离信息的高分辨率数据。毕竟毫米波雷达虽然有深度信息但分辨率太低,视觉摄像头分辨率高但不带深度信息,视觉感知+毫米波雷达融合,本身就是事故频发的罪魁祸首。

相比之下,激光雷达可以主动发射红外激光脉冲。不同于摄像头对光线的被动接收,激光雷达通过每秒发射的数百万个脉冲,在空间坐标中形成数百万个点,勾勒出空间中的一切物体细节,准确识别视野中所有物体的三维空间位置,即所谓的点云。

另外在探测距离上,激光雷达也有一定优势。以禾赛AT128为例,128线的激光雷达拥有200米的感知能力。而作为对比,小鹏P7低配2.5版的车型上,用的前置毫米波雷达型号为博世MRR evo14,拥有广角/窄角两种探测角度,探测距离分别为100米和160米。

哪怕是早一毫秒看到物体,也能早以毫秒下达刹车指令。

不过,激光雷达对于一些雾霾、暴雪等恶劣天气仍存在不足。如何让车辆传感器看得更远更准,依旧是整个汽车乃至科技产业正在不断研究的问题。

与此同时,另外一个技术也悄然兴起,这便是4D毫米波雷达。它延续了传统毫米波雷达全天候运行的优势,还增加了俯仰角信息,同样能形成点云图像。这意味着,今后毫米波雷达不仅也可以检测到物体的距离、相对速度和方位角,还可以检测到前方物体的垂直高度以及前方静止和横向移动物体。

理论上,激光雷达和4D毫米波雷达,都可以识别出障碍物的轮廓、类别并进行行为感知和预判。如果这次事故的肇事车上能具备这两项技术,那么人的生命可能还有机会得以保护。

写在最后

长期来看,关于辅助驾驶的更宏大课题,在于“如何做好更安全的人机共驾?”

实际上,任何车企在推行辅助驾驶类功能时,都会在产品说明中写到类似话:“驾驶员需要随时准备介入车辆,以保证行驶安全。”

但何时交给驾驶员接管,在接管后驾驶员应该作出怎样的正确操作,每一家车企都有不尽相同的功能和规则设计。

同时,监管部门也没有对“驾驶员接管车辆”这一操作作出比较明确的限制。此外,即使在很多专业汽车媒体的评价体系中,也很少见到对于驾驶员行为检测功能的测评。

更尴尬的是,当前中国市场的新车中,DMS(驾驶员监控系统)系统的渗透率只有3.9%。所以,目前市面上仍然有很多具备辅助驾驶类功能的车型,并没有强制的措施去监管驾驶员分神的行为。

说句危言耸听的话:在如今大部分车上,辅助驾驶和危险驾驶,也许只存在于驾驶员的一念之间。

责任编辑:李科峰 ST030

加载中...