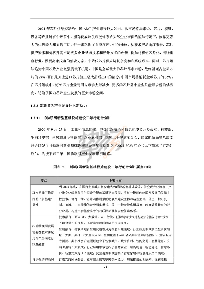
物联网智库:2022中国AloT产业全景图谱报告
199IT
《2022 年中国 AIoT 产业全景图谱》分为“端”、“边”、“管”、“云”、“用”、“产业服务”六大板块。整体来看,随着边缘智能的持续发展,“边”板块日益增“厚”。同时,今年图谱中新增了无源物联网板块,以及智慧防灾、智慧社区等新应用板块,以体现产业的新技术趋势和应用发展。
“端”指的是物联网终端,主要包括底层的芯片、模组、感知设备、AI 底层算法、操作系统等。
“边”是相对于“中心”的概念,泛指中心节点之外的位置。边缘计算则指的是将计算及相关能力从中心处理节点下放至边缘节点后形成的,靠近终端的计算能力。
“管”主要指的是连接通道,及相关产品和服务。大物联时代带来的大连接数和复杂设备现场环境,使得有线连接捉襟见肘,因此在 AIoT 应用场景中,网络将逐步以无线连接为主。
“云”主要指物联网相关的云化能力平台,包括物联网平台、AI 平台和以大数据、网络安全、区块链为代表的其他能力平台。
“用”指的是 AIoT 产业应用行业。从核心驱动要素来看,可分为消费驱动型、政府驱动型和产业驱动型行业。
“产业服务”板块主要包括 AIoT 产业相关的各类联盟、协会、机构、媒体、投资基金等,这些组织为产业提供包括检测、标准制定、媒体、咨询、投融资等服务,是推动产业发展的重要力量。
AIoT 产业规模
AIoT 产业是多种技术融合,赋能各行业的产业,整体市场潜在空间超十万亿元。根据IDC 的数据与预测,2019 年全球 AIoT 市场规模达到 2264 亿美元,预计到 2022 年达到 4820亿美元,2019-2022 年复合增长率为 28.65%。根据艾瑞咨询数据,2021 年 AIoT 整体市场规模将达 6548 亿元。AIoT 市场持续扩大,主要得益于 AIoT 技术、产品发展且持续满足广大市场需求,以及防疫居家带来的市场需求进一步释放。未来三年,在以家居、汽车为代表的消费驱动端和以公共事业、智慧城市为代表的政策驱动端应用市场的继续推动下,AIoT 产业仍将保持高速增长。长期来看,产业驱动应用市场潜力巨大,将成为远期增长点。
全球芯片市场
根据世界半导体贸易统计组织(WSTS)发布的数据显示,2021 年第一季度全球半导体市场规模为 1231 亿美元,比 2020 年第四季度增长 3.6%,比 2020 年第一季度增长 17.8%,季度增幅 3.6%,是自 2010 年第一季度以来的最高季度增幅。5G 的快速推广、汽车行业的复苏、物联网应用进一步渗透等因素,推动半导体市场在供应短缺、疫情反复、国际环境多变的情况下依旧前进。根据世界半导体贸易统计组织(WSTS)预测数据,预计 2021 年全球半导体市场规模将同比增长 25.1%,达到 5510 亿美元,创出历史新高,此前的最高纪录是2018 年的 4687 亿美元。
从地区分布来看,2020 年北美(美国)半导体市场规模达到 953.7 亿美元,全球占比21.7%;欧洲市场规模为 375.2 亿美元,占比 8.5%;日本为 364.7 亿美元,占比 8.3%;亚太及其他地区市场规模达到 2710.3 亿美元。
中国芯片市场
近年来,随着国内半导体行业投入增大,大量新兴企业快速成长,中国芯片市场发展迅猛。根据中国半导体协会数据,2013-2020 年,我国芯片市场规模不断增长,2019 年中国芯片销售额为 7562.3 亿元,同比增长 15.8%。截至 2020 年中国芯片销售额为 8848 亿元,较2019 年增加 17%。
目前,与国际半导体企业相比,中国本土半导体企业在技术、规模上仍存在不小差距。2020 年,中国半导体制造总额占整体半导体市场规模的 15.9%,高于 2010 年的 10.2%。预计到 2025 年,这一份额将比 2020 年增加 3.6 个百分点,达到 19.5%。
“边”是相对于“中心”的概念,指的是贴近数据源头的区域。边缘智能指的是将智能处理能力下沉至更贴近数据源头的网络边缘侧,就近提供智能化服务,从而满足当前市场对实时性、隐私性、节省带宽等方面的需求。