新浪科技

斯威汽车销售公司副总蒋波很低调 公司曾承诺兑换汽车却改为给跑步机

运营商财经网

关注

运营商财经网 郝紫艳/文

SWM曾是意大利摩托车品牌,直到2014年,该品牌被东方鑫源集团全资收购,逐渐成为中国的汽车品牌,叫做斯威汽车。本次运营商财经就将目光聚焦于SWM斯威汽车销售公司副总经理蒋波身上,为大家揭秘他的过往经历。

蒋波为人非常低调,网上几乎找不到他此前是工作经历。据企查查资料显示,蒋波有过不少汽车行业工作经历,他在外任职的公司中,大部分为汽车销售服务公司。蒋波很可能在汽车销售领域积累了不少经验。

在2018年的广州车展上,彼时蒋波就以SWM斯威汽车销售公司副总经理的身份出现在大众面前。

SWM斯威汽车喜欢推出SUV车型,今年尤其重视斯威打虎这款中型SUV,性价比还是很高的。

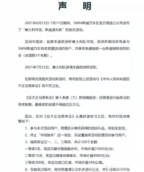
值得注意的是,2021年欧洲杯期间,斯威汽车官方曾发布“意大利夺冠,斯威退车款”相关活动。其中一项活动内容是:意大利队欧洲杯夺冠,凡是参与有奖竞猜活动的用户都有机会抽取斯威钢铁侠一台。巧合的是去年欧洲杯夺冠的正是意大利球队。

随后斯威汽车官方回应称,由于上述活动不符合国家相关法律要求,因此对奖品做出变更。在变更的抽奖内容中,一等奖为价值25800元的跑步机。不过这和原本承诺的汽车相比,还是有不少差距的。

近两年,在SWM斯威汽车的销量方面,蒋波所面临压力不小。数据显示,2021年SWM斯威汽车的年销售量为36579台,这与SWM斯威汽车刚上市时交出的“年销量突破5万台”的成绩单差距不小,但也还算不错了。

未来蒋波及其团队又有什么方法帮助SWM斯威汽车提高销量,运营商财经将持续关注。

加载中...