新浪科技

晒太阳还会变胖?最新研究表明,晒太阳会刺激男性进食,女性却不受影响

199IT

关注

肥胖不仅仅是单纯的体态臃肿,已经升级为人类最严重的慢性疾病之一。中国营养学会公布的中国肥胖与控制蓝皮书指出,目前全球范围内约40%的成年人肥胖或者超重,中年人超重发生率高达50%。因此,科学减肥成为科学家和大众都非常感兴趣的问题。管住嘴、迈开腿成为科学减肥法的核心思想。

哪一季节运动最有利于减肥呢?普遍认为夏季气温高,新陈代谢旺盛。相比其他季节,身体容易出汗,摄入的热量容易被消耗,降低脂肪的转化率。其次,夏天新陈代谢快,皮肤表面还有四肢的血液会得到供应,就减少了胃内的血液供养,导致消化道功能下降。夏季容易食欲不佳,减少主食的摄入,热量也会随之减少,有利于减肥。但是夏季阳光照射比其他季节增多,这会影响进食和体重吗?

2022711日,以色列特拉维夫大学的研究人员在 Nature 子刊 Nature Metabolism 上发表了题为:Food-seeking behavior is triggered by skin ultraviolet exposure in males 的研究论文。该研究发现,阳光照射会通过皮肤内脂肪组织分泌饥饿素(ghrelin)来刺激男性(雄性)的进食和增重,女性却不受影响。这一发现揭示了阳光能够影响进食行为和全身能量平衡,而且对不同性别产生不同影响。

研究团队首先从大型营养调查的数据入手进行分析。在3000人为期3年的数据中,研究团队发现男性的能量摄入随着季节变化,夏季时最高;而女性却没有季节的相应变化。

与女性相比,阳光照射能提高男性的能量摄入

在太阳照射下,在男性中出现增强的脂质和类固醇代谢,而在女性则出现下降的趋势。此外代谢相关的多肽受太阳照射的影响最显著,包括尿素循环中Arginase 1 (ARG1)信号通路,载脂蛋白C-I (apo1)信号,它是高密度脂蛋白(HDL)代谢、过氧化物酶体增殖因子激活受体(PPAR)信号传导与胆固醇新陈代谢的中枢调节器。这些数据表明,尽管男女都是增加他们对环境的反应,减少细胞外囊泡途径,在免疫系统和新陈代谢,男人和女人有不同的反应方式。

与女性相比,阳光照射能提高男性的代谢水平

研究者进一步探讨中波紫外线暴露的性别效应,将小鼠暴露在紫外线环境中10周,实验结束后检验小鼠血液中相关蛋白水平的变化。结果发现,雄性小鼠血液中的食欲刺激素(ghrelin,又称胃生长激素释放素)水平和体重明显上升,而雌性小鼠却没有出现明显变化。另外,雄性小鼠比雌性小鼠表现出更多与新陈代谢有关的蛋白质变化。但是雄性和雌性小鼠的耗氧量没有显著差异,表明中波紫外线不会改变基础代谢。

接下来,研究者探究了暴露于uvb的雄性小鼠的食物摄入量变化是否与食物相关行为的变化有关。测试实验结果显示,紫外线(UVB)暴露的雄鼠的食用食物颗粒数和在测试中心停留的时间增加,同时测试期间的活动水平、活动总距离显著减少。紫外线(UVB)暴露的雌性小鼠没有明显的同类变化。虽然焦虑会影响食物摄入,有食物的情况下,雄性在测试中心度过的总时间延长了三倍,表明接受UVB的雄性可能会经历更少的焦虑,而其动机是食物。

日常的中波紫外线暴露增强雄性的求食行为

中波紫外线照射皮肤会激活p53和它下游多组分前体多肽POMC,从而产生α-MSH(促黑素细胞激素),促肾上腺皮质激素(ACTH)和内啡肽。所有三个POMC衍生物有可能被释放到血液中。

研究者发现UVB每天暴露,男性和女性血浆中ACTHα-MSHβ-内啡肽显著增加。说明在中波紫外线暴露下雄性食物摄入量的增加不能用β-内啡肽的增加来解释,而是有其他未知的因素。对中波紫外线照射后小鼠血浆的进一步分析显示,雄性的胃饥饿素水平显著升高,无论是总形式或活性形式(酰基饥饿素),但在雌性中不存在。相反,暴露于UVB雄性的瘦素水平要低得多,而女性的瘦素水平显著增加。与对照小鼠相比,剥夺食物后胃饥饿素mRNA和蛋白质水平在雄性和雌性小鼠的胃里都明显升高。

UVB暴露男性和女性血浆中ACTH、α-MSH和β-内啡肽显著增加

进一步发现,UVB暴露显著增加男性皮肤中胃饥饿素和其生成反应中的关键酶ghrelin- o- acyltransferase (GOAT)32和转化酶(Pcsk1) 1/3。中波紫外线(UVB)的暴露没有影响女性皮肤中的胃饥饿素水平。在UVB暴露后,男性皮肤中瘦素表达水平略有下降,而在男性胃中明显减少。相反,瘦素在女性皮肤中显著减少,胃中轻度减少。由于暴露于中波紫外线后,雌性的血浆瘦素水平显著增加,瘦素调节肯定与另一个器官有关。

中波紫外线辐射诱导皮肤脂肪细胞产生和分泌胃饥饿素

接下来,研究者将离体人体皮肤暴露在每天(5天)的中波紫外线下辐射(500 mJ/cm2),发现雄性真皮下脂肪组织中ghrelin mRNA表达水平显著升高。相反,中波紫外线对女性皮肤下皮层的ghrelin表达没有影响。男性和女性的皮肤表皮和真皮层胃饥饿素水平没有变化。在男性皮下脂肪细胞中波紫外线暴露后8小时,胃饥饿素蛋白表达高峰,但女性没有。

雄性真皮下脂肪组织中ghrelin mRNA表达水平显著升高

为确定中波紫外线照射下脂肪细胞的功能,研究者采用男性LiSa-2细胞进行分化、人类女性前脂肪细胞和小鼠雄性3T3-L1细胞转化为脂肪样细胞进行脂滴油红染色。细胞实验,紫外线处理的细胞中ghrelin、GOAT和Pcsk1 mRNA水平显著升高。UVB处理对人类女性的脂肪细胞胃饥饿素表达无影响。在UVB的细胞培养液中,Ghrelin蛋白的分泌也有所增加。添加胃饥饿素o -酰基转移酶(GOAT)抑制剂GO-CoA-Tat可以降低胃饥饿素的产生。

紫外线处理的体外细胞中ghrelin、GOAT和Pcsk1 mRNA水平显著升高

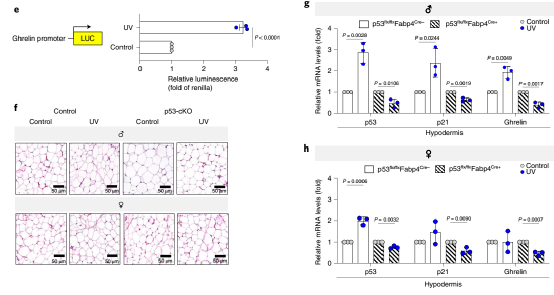
接着研究者试图揭示这些现象背后的机制,他们分析了相关信号通路,p53是预测关键转录因子中最显著相关的,另外由于uv诱导的DNA损伤直接激活p53, uvb诱导的ghrelin在脂肪细胞中的表达可能是由p53介导的。结果发现uvb照射雄性和雌性小鼠的皮肤表皮、真皮和真皮下能够检测到环丁烷嘧啶二聚体。p53在中波紫外线作用下升高并不是因为负调节器Mdm2表达降低。

p53介导uvb诱导的在脂肪细胞中ghrelin的表达

分子生物学实验表明,在男性UVB暴露的皮肤脂肪组织中p53直接上调胃饥饿素表达。皮下脂肪细胞中特异性敲除p53基因的雄性小鼠在阳光照射下不再增加进食行为。雌性之所以不受影响,是因为雌激素(estrogen)会干扰p53与饥饿素(ghrelin)启动子的相互作用,抑制饥饿素的表达和释放,从而在阳光照射下不会增加进食。

皮下脂肪细胞中特异性敲除p53基因的雄性小鼠在阳光照射下不再增加进食行为

p53直接结合胃饥饿素启动子区域上调其表达

研究者为了进一步了解太阳辐射如何改变人类的食欲,招募13名男性和14名女性(年龄18-55年)在阳光下曝晒约25分钟之后问卷,饥饿行为结果和ghrelin水平均与小鼠的数据是一致的。这些数据表明,相当于2000兆焦耳/平方厘米的中波紫外线太阳照射能促进男性食欲和血液循环中胃饥饿素(总形式和活性形式)水平。

UVB上调皮肤中p53的表达激活饥饿素(ghrelin)的启动子促进饥饿素表达和释放

胃促生长素具有抗炎作用,在代谢综合征患者和II型糖尿病动物增强胰岛素敏感性。食欲不振如接受化疗的患者应该能从诱导胃饥饿素产生的治疗中获益。该研究为后续研究皮肤在能量和代谢稳态中的作用奠定了基础。但紫外线是公认的致癌物,光疗的使用也要在适当的剂量和时长中避免其副作用。

参考文献:

Nat Metab. 2022 Jul 11.doi: 10.1038/s42255-022-00587-9.

Food-seeking behavior is triggered by skin ultraviolet exposure in males

来自: 生物谷

加载中...