新浪科技

开课吧大败局!裁员欠薪拖学费,创始人负债超10亿

雷达财经

关注

文/李亦辉

编/深海

在线教育“暴雷”事件又多了一例。

6月29日,开课吧创始人、CEO方业昌发表了一封致员工的内部信,回应了近日来关于开课吧裁员、欠薪、停缴员工社保以及学员退费缓慢等问题。

方业昌称,受疫情等影响,开课吧过去的高增长告一段落,经过3-6月份的“降本增效”,增长效率有明显提升。

但伴随着调整幅度过大,引发收入骤降和裁员成本骤增,所以过去几个月开课吧的现金流缺口都在1个亿左右,这也是导致员工工资晚发和部分学员退费延期的主要原因。

方业昌还称,为解决公司当前的困境,他自己已经负债10个多亿。未来将把团队总规模控制在1000人以内,回归教育的本质和初心,最大化降低成本让公司持续运营下去。

在方业昌回应前,网络上有开课吧员工,梳理出公司“非法裁员、拖欠工资、卖奖学金班不给学员退费、强制给员工社保减员”等“罪状”。一位今年2月份入职的员工称,目前工作了4个月,仅收到一个月工资。

而在一份“开课吧拖欠学员学费统计”的在线文档中,雷达财经发现有上千人登记了自己的课程信息,仅北京和上海两个地区分别就有373和200个学员被拖欠学费。截至6月30日下午,文档中登记的开课吧未返还学费金额已达4700多万元,而这一数字还在不断增加。

被指阻止员工上班、金蝉脱壳

开课吧“暴雷”,其实早有预兆。

一名开课吧的前员工回忆,早在2022春节前,他与一部分同事就已经被裁,给的理由则是“业务变动”。而且也明确被告知,没有N+1。

另有爆料称,从2月份开始公司开始拖欠薪水,很多员工在网络上留言称2-4月份的提成和3至4月的工资都没发。

5月25日,脉脉平台上,一位自称在开课吧工作两年老员工的网友发帖称,其被公司拖欠三月的提成至今,5月20日自己去公司讨要薪资时,被开课吧两名领导殴打至舟骨骨折。

据这位员工介绍,其曾在开课吧任职班主任,从三月份开始被拖欠工资和提成,5月20日前往公司讨要薪水时,被该公司两位领导陈某和蒙某殴打并导致骨折,报警后双方前往济南市高新区舜华派出所调解。

实际上,由于大范围欠薪,开课吧员工讨薪也不是个例。有员工发帖称,在职员工和离职员工有可能三个月的工资拿不到,目前已经有多个上百人的讨薪群,每天都很热闹。

一时之间,“拖欠工资、殴打讨薪员工”等信息瞬间在网上引爆了舆论。随后开课吧回应新浪科技称,相关网络内容涉及到该名员工在工区寻衅滋事,已移交警方处理,相关处理结果最终会公布。

面对持续的裁员传闻,开课吧官方另外回应,从5月初开始组织调整和人员优化,整体裁员规模控制在30%左右。以去年底公司员工数6000来计算,其裁员规模在1800人左右。

凤凰网,离职的员工中,很多都以业务调整、协商不一致、违规打车、违反红线、业绩不达标为由进行私聊引导主动离职,不但没有拿到任何赔偿,甚至连按照约定时间进行工资发放也没有做到。

6月16日,有媒体联系到前述被打员工张某,其称警方调解时打人者毫无歉意,双方也未就赔偿达成一致,目前公司还拖欠其一万多元提成和赔偿金。张某被鉴定为二级轻伤,接下来她打算前往开课吧公司总部所在地北京,进行劳动仲裁,维护自身权益。

除了裁员、欠薪这样的“常规操作”,开课吧还被指存在一些非常规的“骚操作”,其中之一便是假借“封控”阻止员工上班。

据三言财经,6月22日,由于大批离职员工因拿不到工资,或在职员工因为欠薪、欠缴社保等问题的不满,前往公司维权。

随着维权问题愈演愈烈时,开课吧曾因出现“密接”一例为由,要求员工们居家办公。但有员工给社区打电话,给上地街道打电话,并没有收到有密接人员的通知。而且公司门口还用大巴车围住,禁止员工进入。

接着,有员工提供的线索显示,开课吧新注册了一个名为“无违学社”的在线职业教育品牌,致力于打造终身成长学习平台。查询发现,这家新公司的企业法人和股东竟然是原公司的保洁、和保安,师资力量也是之前开课吧的同一批老师,此举被质疑有“金蝉脱壳”之嫌。

创始人个人负债已超10亿

6月29日,开课吧创始人、CEO方业昌打破沉默,发内部信回应近期的裁员欠薪等传闻。

“今年春节前后国际局势骤变以及国内疫情,职业教育行业虽然需求旺盛但也面临着学员购买力下降带来的增长乏力,开课吧过去三年的高速发展也告一段落,正式进入‘降本增效’阶段。”方业昌简短表述了开课吧陷入困境的原因。

公开资料显示,开课吧上线于2013年8月,定位于培养符合新时代发展趋势的复合型和应用型人才。2020年8月26日,开课吧正式宣布从慧科集团拆分,并独立获得A轮融资5.5亿元。

天眼查显示,2021年7月,开课吧完成B轮6亿元融资。彼时,方业昌还在对内公开信中称B2轮融资也在进行中,单月营收破亿元。

但实际上,其B2轮融资计划至今仍未落实,却不断传出负面消息。有开课吧员工透露,今年4月起,开课吧总部大门开始有人拉横幅讨债。

今年5月,该公司及其股东慧科教育被乐推(上海)文化传播有限公司申请财产保全,法院裁定冻结该公司及慧科教育银行存款8527万余元。

按照方业昌内部信中的说法,3月份,公司就开始通过“关停并转”等不同方式砍掉低效率业务;4月份开始调整和优化用户增长渠道和结构,降低商域流量采买占比,提高内容和短视频直播获客方式,提高私域运营效率等。

5-6月份,公司进行了组织效率的调整,包括通过集中裁员来降低人工成本,调整现有团队的组织结构并优化绩效考核体系。

换句话说,在砍掉一些低效业务后,公司在流量购买上也更加节省,此后便开始了裁员、降薪等措施。

开课吧内部人士告诉界面教育,6月29日,其钉钉大群员工数量有2796人。高峰时期,开课吧人数曾达到7000多人。

但裁员幅度过大过快一方面导致团队动荡,裁员成本骤增,另一方面舆情增大引起收入骤减,而且裁员降薪效果可能需要1-3个月才能显现出来。方业昌表示,“过去几个月的调整阵痛期我们每个月的现金流缺口都在一个亿左右,这也是导致大家工资晚发和部分学员退费延期的主要原因。”

至于社保中断问题,方业昌称,公司有账户被查封,担心大家社保在一个主体公司没有足额的资金给大家缴纳导致中断,就先把全员转出和分散到公司不同子公司以降低风险。但在操作过程中出现社保被移除或中断,方业昌承诺会陆续恢复并缴纳。

但有开课吧员工给了不同的说法,“公司原本想的是在现有两千多人的基础上继续裁员,把(留下)的几百人社保新增到其他主体继续上社保,其余留在开课吧主体的人就不管了。”

在方业昌发布全员信后,开课吧合伙人、首席组织官张恩光也发声,称公司愿意给大家协商解决或者通过仲裁调解程序给大家协商解决,公司出的具体协商方案是,所有欠薪总额自8月底开始,分6期支付,分配比例是8、9、10月各支付10%,11、12月各支付20%,最后一个月支付30%。

此外,内部信中也提到,裁员还将继续。“团队总规模控制在1000人以内。只保留以教学教研、助教和班主任为主的产品和交付团队、渠道业务团队、内容运营团队和产研保障团队。”方业昌称。

但眼下,开课吧最缺的可能就是资金了。方业昌透露,公司一边在快速借钱,另一边慢慢融资。最近几个月,其个人通过信用借款、个人投资抵押以及个人资产抵押等方式已经负债10个多亿。

至少拖欠学员返现费4700多万

值得注意的是,开课吧欠钱一事不仅反映在公司员工端,公司还拖欠着学员待返现学费。

“我是今年3月报名了开课吧的cv名企班,课程总金额25800,只要当月完成直播的60%,就可以返现当月课程数/课程的总数。”开课吧学员齐蒙(化名)告诉雷达财经,其4月和5月的直播都达到了60%以上,但是四月和五月承诺的学费都没有给。

据了解,开课吧最早从2020年就开始推出奖学金班,学生缴纳学费后,学习后退费。有的是分半年返,有的则是几个月一次性返。

齐蒙之前报名的正是价值25800元的奖学金班,属于按月返,只要当月完成直播课的60%,就可以在次月底前返还学费1/6。

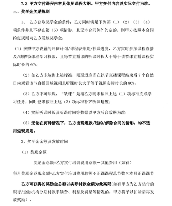
受访者提供的合同显示,学员实时参加课程直播且课时长大于等于60%、不存在缺课、未出现退款和违约等情形时,能获得奖学金。奖金总额以实际付款总金额为最高限。

据齐蒙介绍,开课吧去年就出现拖欠学员学费情况,从今年3月开始大规模拖欠学员学费。由于不少学员是在“花呗”、“芝士分期”平台贷款交的学费,在开课吧“费用全返”无法兑现时,学员往往背负了上万元的负债。

针对奖学金班级学费返还问题,开课吧在5月中旬回应称,“2021年8月,开课吧因促销推广开设部分奖学金班和协议班,在今年3月已陆续停止,其中很多同学转了新班型,转班过程导致部分延迟,6月份将全部完成逾期退费。”

如今看来,这一承诺成了空头支票。“一开始,销售说6月10号退学费,之后又说20号,过了几天又说30号。”齐蒙告诉雷达财经,到今天为止,依然没有收到任何钱。其所在微信学习群58人,里边除了两个班班(开课吧员工,负责沟通),助教和老师,54个人都没有收到钱。

在一个“开课吧拖欠学员学费统计表”的在线文档中,有5100多条记录显示,已登记的学员购买课程支付金额累计达到5708万元,已返现金额698万元,未返金额累计4700多万,而这些数据目前仍在不断增加。

有分析认为,可能正是“奖学金班”模式导致了开课吧的危机,因为这种班型带来的收入实际上是应付款,应付款越多公司的利润不见得会增加,但需要付出的运营成本、人力成本却一定会增加,久而久之公司的资金压力越来越大。

齐蒙表示,作为开课吧的学员他们也很无助,目前投诉已经无效了,经侦还在调查,仲裁的话成本又太高了,“而且合同里边约定只能仲裁”。

加载中...