新浪科技

因违法向某公司投资等六宗罪,辽宁丹东农商行被罚180万元

澎湃新闻

关注

原标题:因违法向某公司投资等六宗罪,辽宁丹东农商行被罚180万元

辽宁丹东农商行因股东以非自有资金入股等六宗罪被罚180万元,同时被罚的还有包括原董事长、原行长、原监事长在内的8名相关责任人。

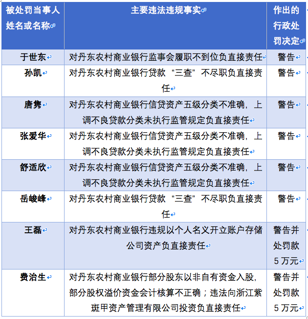
8月27日,银保监局网站披露的罚单显示,丹东农商行被罚180万元,主要违法违规事实包括:部分股东以非自有资金入股,部分股权溢价资金会计核算不正确;违法向浙江紫斑甲资产管理有限公司投资;违规以个人名义开立账户存储公司资产;监事会履职不到位;信贷资产五级分类不准确,上调不良贷款分类未执行监管规定;贷款“三查”不尽职。

此外,丹东农商行还有8名相关责任人收到罚单。丹东银保监分局对6名相关责任人作出的行政处罚决定是警告,对2名相关责任人作出的行政处罚决定是警告并处罚款5万元。

8名相关责任人被处罚。

具体来看:

丹东农商行原监事长于世东对丹东农商行监事会履职不到位负直接责任,被警告;

丹东农商行原行长舒适欣对丹东农商行信贷资产五级分类不准确,上调不良贷款分类未执行监管规定负直接责任,被警告;

丹东农商行原副行长唐隽对丹东农商行信贷资产五级分类不准确,上调不良贷款分类未执行监管规定负直接责任,被警告;

张爱华对丹东农商行信贷资产五级分类不准确,上调不良贷款分类未执行监管规定负直接责任,被警告,张爱华曾以丹东农商行行长身份出现在公开信息中;

孙凯和岳峻峰均因对丹东农商行贷款“三查”不尽职负直接责任,被警告。

另外,王磊对丹东农商行违规以个人名义开立账户存储公司资产负直接责任,被警告并处罚款5万元。辽宁银监局《关于丹东农村商业银行股份有限公司及其分支机构开业的批复》显示,丹东农商行首任董事长叫王磊。

另一位被警告并处罚款5万元的费治生, 是丹东农商行原董事长,他被罚的案由为“对丹东农商行部分股东以非自有资金入股,部分股权溢价资金会计核算不正确;违法向浙江紫斑甲资产管理有限公司投资负直接责任”。2016年7月,丹东市人民政府关于调整丹东市县域经济工作领导小组组成人员的通知显示,费治生任丹东农商行董事长,天眼查显示,费治生在2019年12月卸任董事长职务。丹东农商行目前的董事长为宁作明。

值得注意的是,在丹东农商行被罚的案由中,“违法向浙江紫斑甲资产管理有限公司投资”或与其股东有关。

wind显示,浙江紫斑甲资产管理有限公司成立日期是2017年12月13日,法定代表人为张燕,注册资本为1000万元。

澎湃新闻发现,浙江紫斑甲资产管理有限公司的投资人(股权)备案在今年7月22日发生变更,变更前,该公司的股东为:丹东农村商业银行、华夏汉兴(北京)投资管理有限公司、大连虹信投资有限公司、赵磊、迟天旭。7月22日,浙江紫斑甲资产管理有限公司的股东变更为两个自然人:其中刘芳持股95%,张燕持股5%。

天眼查显示,华夏汉兴(北京)投资管理有限公司法人代表为赵磊,注册资本为5000万,成立日期为2015年10月13日。大连虹信投资有限公司法定代表人为迟雪琴,注册资本为3亿元,成立日期为2014年10月22日。

丹东农商行是在原丹东市城区农村信用合作联社及其辖属14家农村信用社的基础上,吸收丹东本地社区企业、民营企业、原农村信用社社员和员工作为发起人,依法发起设立的农村商业银行。

加载中...