新浪科技

专访|脊柱“缓震器”磨损何解?中国绘首份椎间盘单细胞图谱

澎湃新闻

关注

原标题:专访|脊柱“缓震器”磨损何解?中国绘首份椎间盘单细胞图谱

人类有23个椎间盘(IVD),其厚度约占骶椎以上脊柱全长的1/4。这些椎间盘被称为是脊柱“缓震器”,但它们的磨损却可能从20岁就开始,随着年龄的增长,磨损日益严重,由此导致所谓的椎间盘退行性疾病 (DDD)。

“椎间盘退行性疾病是与椎间盘退变相关的一大类疾病的统称,包括大众所熟知的颈椎病、腰椎间盘突出症、腰椎管狭窄症等。”近日,陆军军医大学陆军特色医学中心(大坪医院)骨科主任、外科学与野战外科学教研室主任刘鹏教授在接受澎湃新闻(www.thepaper.cn)记者采访时表示,“在年龄增长、反复及多次应力作用等综合因素影响下,椎间盘三个组成部分会不同程度的发生老化,专业描述称之为‘退行性变’。”

值得注意的是,这类退行性疾病目前在医学上尚未有“治本”的手段,刘鹏团队联合解放军总医院第五医学中心刘兵研究员团队,近年来“从零”开始探索。日前,Bone Research杂志以封面形式在线发表了刘鹏等人的一项研究,题为“Spatially defined single-cell transcriptional profiling characterizes diverse chondrocyte subtypes and nucleus pulposus progenitors in human intervertebral discs(空间解析单细胞转录谱表征人类椎间盘不同的软骨细胞亚型和髓核祖细胞)”。

“我们的研究策略是从健康椎间盘获得了十万个细胞,逐个进行测序,再整合起来进行生物信息学分析,这种技术叫做单细胞转录组测序。最终,我们在世界上首次系统绘制了含有空间信息的人类椎间盘单细胞图谱,更新了人类对椎间盘细胞组成的认知。”

刘鹏认为,更重要的是,这项研究从转录组和功能学层面鉴定得到一群新型的髓核祖细胞(NPPC),“这种细胞被证明具有干细胞的特征,具有再生的潜能,为建立椎间盘退行性疾病的生物治疗策略提供了重要线索。”

刘鹏和刘兵为该研究的共同通讯作者,陆军军医大学陆军特色医学中心(大坪医院)骨科甘翼搏博士后与军事科学院军事医学研究院蛋白质组学国家重点实验室贺健博士为共同第一作者,陆军特色医学中心为第一完成单位。该研究工作得到了陆军特色医学中心军事医学培养计划、国家自然科学基金委、重庆市博新计划、创伤烧伤与复合伤国家重点实验室多个基金项目的资助。

“治标”第一步:绘制人类椎间盘单细胞图谱

在过去的研究中,科学家不断探索椎间盘生理学和病理学机制,寻求重建椎间盘稳态的创新治疗方法。然而,椎间盘细胞的异质性以及分子特征的复杂性为退变生理病理机制的探索带来了重大挑战。

“椎间盘是连接椎体最关键的结构,它由软骨终板、纤维环和髓核三部分组成,其生理作用是维持椎体之间的连接、运动并吸收震荡,可以将之视为脊柱的‘缓震器’。”刘鹏提到,虽然椎间盘退行性疾病是人体衰老的一部分,但是对健康造成的影响是巨大的,最常见的就是颈肩痛和腰腿痛。

现有的治疗方法主要分为保守治疗与手术治疗。保守治疗手段包括休息、药物和物理治疗等;而手术治疗以髓核摘除、神经组织减压为主要手段,可根据情况决定是否同时实施脊柱融合术。

“总体而言,目前治疗方法的临床效果是满意的,但是深入分析其治疗原理可知,目前疗法均以缓解症状为主要目的,也就是老百姓俗称的‘治标’,并没有做到真正减缓、阻止或者逆转‘椎间盘退变’这一核心病理改变。”刘鹏表示,多年来,学者们共同希望能够探索新的生物学治疗方法,以期彻底根治椎间盘退行性疾病,力争做到“治本”。

实际上,既往的研究发现,人类椎间盘内有很多不同类型的细胞成分。而人类椎间盘的细胞多样性也与多种未知功能有关。例如,椎间盘干细胞可能在椎间盘发育、损伤和修复过程中发挥关键作用。但到,由于技术手段受限,迄今为止仍难以精确解析人类椎间盘内各细胞亚群的分子特征,起源及其调控机制。

人类椎间盘的单细胞转录组全景图。

在刘鹏等人的这项最新研究中,研究人员从13-31周岁的研究人群中获得健康椎间盘(Pfirrmann I级),从中分离髓核、纤维环和终板组织,最终对108108个椎间盘髓核、纤维环及终板组织的细胞进行了单细胞转录组测序和分析。

研究团队通过整合分析鉴定得到以下主要细胞亚群:3群软骨细胞亚群、脊索细胞、基质细胞、周细胞、内皮细胞、髓核祖细胞,血细胞,成骨细胞以及少量的神经细胞。

随后,研究人员还根据细胞外基质(ECM)稳态的特征差异,将3群软骨细胞进行了重新分类,进一步鉴定为调控型、稳态型和效应型。研究认为,调控型软骨细胞主要在细胞因子表达和软骨生成相关调控通路中发挥调控作用;稳态型软骨细胞亚群相对静息并且分化完全,与基质合成和节律调节相关;效应型软骨型细胞具有较高代谢活性特征。

研究认为,这些软骨细胞亚群在胞外基质特征的差异,为进一步探索软骨细胞维持椎间盘稳态的机制提供了一个新的视角。

髓核祖细胞(NPPC)的特征和功能鉴定。

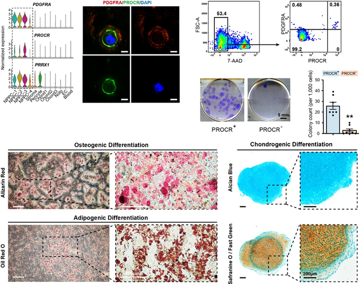
研究还发现,髓核祖细胞亚群特异性高表达间充质祖细胞标记物PDGFRA和中胚层来源间充质标志物PRRX1,提示髓核内可能存在具有干性潜能的细胞群体。进一步分析发现部分髓核祖细胞亚群高表达干性基因PROCR,和软骨生成相关的重要转录因子SMAD3,同时运应免疫荧光染色证实了PROCR+细胞内p-SMAD3高度活化。

随后,研究人员利用PROCR富集分选了髓核祖细胞群体,并发现该细胞群具有较强的体外克隆形成能力。最后,与拟时序分析一致,体外实验证实PROCR+细胞具有成骨、成软骨和成脂三系分化能力。

刘鹏表示,“我们这项研究的初心,旨在以人体的最基本结构,也就是细胞为尺度,来研究椎间盘的细胞构成和细胞微环境。”

他总结道,总的来说,他们这项研究发现椎间盘内部有多种功能各异的软骨细胞,根据其功能进行了全新分类;更重要的是,发现了一种新型的髓核祖细胞,这种细胞被证明具有干细胞的特征,具有再生的潜能。“我们的研究是国际上首次在单细胞水平上对人类椎间盘的系统研究,对于人类认识椎间盘、治疗椎间盘退行性疾病有重要的意义。”

研究模式图。

逆转退变,再生一个椎间盘?

值得注意的是,目前椎间盘研究领域主要聚焦有两个大方向:一是椎间盘退变病理机制研究,二是治疗策略研究。

刘鹏等人的研究并不属于这两个热门方向,但其认为,“却对这两个热门方向都有重要的启示意义。”他认为,研究椎间盘在生理状态下的细胞成分和细胞微环境构成,是从最底层来解析椎间盘的基本构成与功能。这一单细胞图谱或将为理解椎间盘病理改变、治疗椎间盘退行性疾病提供了重要的线索宝库。

就刘鹏课题组而言,他们一直梦想着用类器官构建的方法来尝试解决退行性椎间盘疾病。一般来说,人类在从20-25岁开始,脊柱就开始退化。当然,我们通常不会看到年轻人频繁背痛,椎间盘需要较长的磨损时间。此外,正常衰老也不是椎间盘退变的唯一原因,其他原因也会导致。

“众所周知,利用组织工程技术,已经可以制造一个人工的、鲜活的鼻子或者耳朵,用于器官缺损修复与整形手术。我们则希望用类似的方法来替换已经发生病变的椎间盘,或者使用生物学技术来逆转椎间盘退变。”刘鹏将之称为“椎间盘再生医学”。

然而,长期存在的争论的是,什么样的细胞可以再生一个椎间盘出来?“我们一直相信最有潜力的细胞就在椎间盘内部。”

刘鹏强调,这项研究也初步验证了他们的猜想,“发现了一群稀有细胞,它有一些干细胞的标志基因,我们将之称为髓核祖细胞。髓核组细胞不但有良好的成克隆能力,还能分化成为骨、软骨细胞。进一步应用生物信息学技术分析发现,血小板生长因子和转化生长因子具有促进髓核祖细胞增殖和软骨形成的作用。”

刘鹏认为,所有这些结果提示,合理地运用细胞因子,有望用髓核祖细胞来实现椎间盘髓核的再生修复。

在前期的这些研究中,刘鹏等人建立了健康椎间盘的单细胞转录组数据库,但是这些信息仍然仅是冰山一角。“我们现在把这个数据库共享给全世界同行,希望与同行共同努力,深入理解椎间盘的细胞构成、功能与细胞间相互作用,深入探索椎间盘退行性疾病的生物学治疗策略与手段。”

他们最终希望,能在现有“治标”的基础上做到“治本”。

论文链接:https://www.nature.com/articles/s41413-021-00163-z

加载中...